Importance of Power Quality – Motor

Published by Emerich Energy Private Limited


.

Power quality is of prime importance in deciding the efficiency of any motor.

Some of the critical parameters of power quality are

• Harmonics
• Voltage Unbalance
• Voltage Fluctuations

In an alternating current (AC) system, the voltage potential and the current through the load circuit are described in frequency and amplitude. The current frequency will be identical to the frequency of the voltage as long as the load resistance/impedance does not change. In a linear load, like a resistor, capacitor or inductor, current and voltage will have the same frequency. As long as the characteristics of the load components do not change, the frequency component of the current will not change. When we deal with non-linear loads such as switching power supplies, transformers which saturate, capacitors which charge to the peak of the supply voltage, and converters used in drives, the characteristics of the load are dynamic. As the amplitude of the voltage changes and the load impedance changes, the frequency of the current will change. That changing current and resulting complex waveform result from these load changes. 

Harmonics are voltage and current frequencies riding on top of the normal sinusoidal voltage and current waveforms. Usually, these harmonic frequencies are in multiples of the fundamental frequency, which is 50 hertz (Hz). Harmonics are created by these “switching loads” (also called “nonlinear loads,” because current does not vary smoothly with voltage as it does with simple resistive and reactive loads). Each time the current is switched on and off, a current pulse is created. The resulting pulsed waveform is made up of a spectrum of harmonic frequencies, including the 50Hz fundamental and multiples of it. The higher-frequency waveforms collectively referred to as total harmonic distortion (THD), perform no useful work and can be a significant nuisance. The operation of nonlinear loads causes the distorted current, which is path-dependent; the effect of current distortion on loads within a facility is minimal. Therefore, harmonic currents can’t flow into equipment other than the nonlinear loads that caused them. However, the effect of current distortion on distribution systems can be serious, primarily because of the increased current flowing in the system. Therefore current harmonics cause increased losses in the customer and utility power system components.

.

Sources of harmonics Following are some of the non-linear loads which generate harmonics:

• Static Power Converters and rectifiers, which are used in UPS, Battery chargers, etc.
• Arc Furnaces
• Power Electronics for motor controls (AC /DC Drives)
• Computers
• Television receivers
• Saturated Transformers
• Fluorescent Lighting
• Telecommunication equipment

Effects of harmonics

The harmonics have a multifold effect on various network elements present in a system. Whenever a harmonic current flows through equipment,

• It causes additional losses due to its higher frequency, devices such as motors, transformers, etc. which have a laminated core have higher losses due to the higher frequency of the harmonic current.

• In cables, the harmonic current trend to flow through the outer skin of the conductor due to the skin effect and results in the heating of these conductors.

• Harmonics can cause nuisance tripping of the relays and failure of capacitors installed in the distribution system for power factor improvement

• Certain harmonic currents (e.g. 5th harmonic) have the reverse phase sequence which means any electro-mechanical device used for metering will not register true values. Similarly, in a polluted network, a normal induction motor may not develop the necessary torque because of harmonic current generating torque in the reverse direction

• Higher order harmonics interfere with the telecommunication systems also. Whenever a telephone line runs parallel to a power line having harmonics, noise is introduced in the telephone line. This phenomenon is known as telephonic interference

• A highly polluted voltage may lead to the mal-operation of devices such as thyristors, the operation of which depend on the zero crossing of the voltage waveform. This may result in commutation failure in thyristors

• A high harmonic content also results in a low power factor. The angle between the fundamental component of current and voltage gives the Displacement Power Factor, whereas, the same between the voltage and RMS current (fundamental and harmonic) gives the total Power Factor. In a linear load, the P.F. and D.P.F. are the same, whereas, for the loads which generate a lot of harmonics, the P.F. is much lower than the D.P.F.

• Some of the harmonic currents which are zero sequence currents (3rd harmonic current) tend to flow in the neutral in a 3-phase, 4-wire system. In most of the domestic and commercial loads, which are non–linear in nature generate a substantial amount of 3rd harmonic current, the neutral conductor gets overheated and may lead to melting of the same. It has been observed that in extreme cases, the neutral current can exceed 1.5 times the normal line current

• The harmonic current affects the generator also, as most of the big generators operate at maximum capacity and they do not have the excessive margin to accommodate heating losses resulting due to the flow of harmonic current into it. All such heating losses result in the deterioration of insulation used in electrical equipment.


Source URL: https://www.linkedin.com/pulse/power-quality-emerichenergy?trk=organization_guest_main-feed-card_feed-article-content

Effect of Grid-Connected Photovoltaic Systems on Static and Dynamic Voltage Stability with Analysis Techniques – A Review

Published by ZETTY ADIBAH KAMARUZZAMAN1, AZAH MOHAMED2, HUSSAIN SHAREEF3,
Universiti Kebangsaan Malaysia


Abstract. This paper presents an overview on the effect of grid-connected photovoltaic (PV) system on static and dynamic voltage stability and discusses the analysis techniques used to quantify the effect. A review on the published works showed that the PV system design, PV parameters and the distinct design of power system network affect system voltage stability. Furthermore, a discussion is also made on the optimization techniques used for determining optimum PV placement and sizing for the purpose of improving voltage stability.

Streszczenie. W artykule dokonano przeglądu metod analizy wpływu dołączenia systemu fotowoltaicznego na właściwości statyczne i dynamiczne sieci. Odpowiedni projekt wpływa na stabilność napięciową. Analizowano też metody optymalizacji położenia systemu. Przegląd metod analizy wpływu podłączenia systemu fotowoltaicznego na właściwości statyczne i dynamiczne sieci

Keywords: Grid-connected solar PV system; static voltage stability; dynamic voltage stability; Optimum PV placement and sizing
Słowa kluczowe: system fotowoltaiczny, system fotowoltaiczny dołac\ony do sieci

1. Introduction

Renewable energy sources, such as photovoltaic (PV) systems, wind turbines, and fuel cells, are integrated into conventional power systems to address fossil fuel deficiency, intensifying energy demand, and environmental pollution. Among all types of renewable energy resources, solar PV receives major attention for its promising energy resources and low-cost installation. The fundamental operation system of solar PV differs from other generating systems. Solar PV converts sunlight into DC power using semiconductor solar cells. The DC power is then converted into AC power through a DC-to-AC converter. Given this electronic conversion system, solar PV does not have inertia, and its dynamic behavior depends on the characteristics and controls of inverters. PV systems are categorized into small-scale and large-scale PV systems; the former is rated at 20 MW or less and usually connected at distribution or sub-transmission system, and the latter is rated up to 1000 MW and normally connected at transmission level [1]–[3]. PV systems can be constructed through two ways. First, stand-alone PV systems are installed roof-mounted or ground – mounted close to the loads. Second, grid-connected PV systems are installed at remote locations with wide land area. The solar energy market, especially on grid-connected PV systems, is growing rapidly during the past few years, and this growth rate is expected to continue. During the last decades, global solar PV production sustained an annual growth rate of more than 40% [4]. The power supplied by PV system could be comparable to that supplied by conventional generator. For example, California has integrated PV systems of more than 500 MW at high-voltage transmission systems [5].

The integration of PV into a power system causes certain technical effects because the network design initially does not consider the integration of distributed generation (DG). Examples of technical issues are power system operation and control, power quality, and power system stability. This study evaluates PV system effect on power system voltage stability. Modern power systems operate close to their voltage stability limits because of economic factors. Therefore, detailed design is crucial to assess grid-connected PV system effect on system voltage stability. Small-scale PV is usually considered negative loads and thus may not affect power system operation. The effect on voltage stability is also neglected. However, the integration of high penetration level of PV system significantly influences the overall dynamics of the power system.

Power system stability has been a major concern in the last few decades. System stability is defined as the ability of an electric power system to remain in equilibrium after being subjected to a physical disturbance, with most system variables bounded. Thus, practically the entire system remains intact [6]. Stability issue in a power system with integrated PV system is categorized into rotor angle stability, frequency stability, and voltage stability, as shown in Figure 1. Rotor angle stability refers to the ability of synchronous machines of an interconnected power system to remain thus after being subjected to a disturbance [6]. Disturbance increases angular swings of a few generators and thus leads to the loss of synchronism with other generators. Rotor angle stability can be divided into small signal rotor angle stability and transient stability. Frequency stability refers to the ability of a power system to maintain steady frequency following a disturbance that results in imbalance between generation and load [6]. Frequency stability issues are normally associated with inadequacies in equipment responses, poor coordination of control and protection equipment, or insufficient generation reserve. Voltage stability is defined as the ability of a power system to maintain steady voltages at all buses in the system after being subjected to some form of disturbances. Voltage instability leads to tripping loads, transmission line faults and/or synchronism loss in certain generators and voltage collapse [6].

Fig. 1. Classification of Power System Stability

Numerous works have been conducted to study PV effect on power system stability by considering various analysis techniques. Solar PV generations are mostly designed along with existing power system configurations to address the effect of high-penetration solar PV on power system stability. Transient stability normally occurs because of a large disturbance, such as three-phase fault. The occurrence of such a fault results in either sudden disconnection of PV system or shut down of PV inverters. Disconnecting a large number of PV causes a negative effect on power system transient stability. PV generator penetration level and dispatch generator location affect power system transient stability [7]. Voltage sags and damping of the inter-area mode of synchronous generators that are not dispatched by PV generation may increase. High-penetration PV on transient stability with low-voltage ride through capability may also negatively affect transient stability [8]–[10]. The penetration level of PV generation on power system may alter bus frequency. Studies have shown that 20% of solar PV penetration levels degrade bus frequency below the acceptable operation limit [11]. Another study shows that a high penetration level of PV system in one area of a grid does not affect the frequency stability of the entire power system [12]. However, under large disturbances, the frequency oscillations are damped faster than normal, with less magnitude. Among the three types of power system stability, voltage stability has become a major subject of research because of the increasing energy demand from utilities and the fact that modern power systems operate close to their loadability limits. Therefore, this paper discusses PV effect on power system voltage stability and reviews assessment techniques used to quantify the effect.

2. Voltage Stability Analysis Techniques

Various methods have been proposed by researchers to analyze voltage stability problems. Static voltage stability analysis is applied in real-time operation, and the calculation consumes a short time. Conversely, dynamic analysis is more accurate than static analysis, but requires considerable data information for modeling and relates to the coordination of protection, controls, and short-term voltage stability analysis.

2.1 Static Voltage Stability Analysis Techniques

Established methods for static voltage stability analysis are the methods based on P–V and Q–V curves, continuation power flow (CPF), and singularity of power flow Jacobian matrix at the voltage collapse point. P–V curve method is widely used to analyze voltage stability by determining the available amount of active power margin before voltage collapse point. Q–V curve method is used to investigate the amount of reactive power at the load end for obtaining desired voltage. Modal analysis of Jacobian matrix is also widely used in power system stability analysis. CPF is a technique by which power flow solutions can be obtained near or at the voltage collapse point. Multiple power flow (MPF) technique can be used to determine voltage collapse point by increasing loading factor. The accuracy of this technique depends on the step size of the loading factor. MPF and CPF techniques are commonly used for their accuracy. However, using these techniques for voltage stability analysis of large power systems is time consuming. All the above-mentioned analysis techniques are used to determine the voltage collapse point, which is a point where the voltage decreases at the maximum loading a system can tolerate. Voltage collapse point occurs in a faulted power system and/or in a power system with lack of reactive power, as well as heavily loaded power systems [13]. The drawback of such techniques is that they do not provide adequate information on the appropriate placement of PV systems. PV systems are usually placed at the weakest bus of a power system. Different analysis techniques have been applied to determine the weakest bus based on static voltage stability. The techniques are based on eigenvalue analysis [14], sensitivity analysis, Jacobian matrix singular analysis, ΔP, ΔQ, and ΔV margin indices, and voltage stability index (VSI) based on line and bus stability factors [15]. Voltage stability line and bus indices are commonly used based on the ratio of Thevenin’s impedance to load impedance with values between 0 and 1. A power system is considered to reach its voltage collapse point when the index value approaches 1.

2.2. Dynamic Voltage Stability Analysis Techniques

Voltage stability is a dynamic event, but static approaches for voltage stability analysis have been widely used. Dynamic voltage stability is studied by time-domain analysis considering fault at specific location and time. Voltage magnitude and voltage sag, if present with time varying, are considered in assessing the voltage stability of grid-connected PV systems. Various PV parameters, such as solar insolation (i.e., solar radiation and temperature) and the dynamic modeling of PV system (i.e., power electronic converter and reactive power compensator), are important in dynamic voltage stability analysis of grid- connected PV systems [16, 17].

2.3. Optimization Techniques for Determining Optimum PV Placement and Sizing for Voltage Stability Improvement

The integration of DG, including PV system, into a distribution system changes the system into an active network that affects system operation, with high system loss and low voltage profile [18]. PV system installation at nonoptimal places with non-optimal sizing may create other opposite effect to system technical parameters, thus leading to voltage instability. To address the limitations required for a grid-connected PV system installation, considering system voltage stability is therefore crucial. PV system provides active power support to the network. Thus, high PV penetration needs optimal placement of PV system to maintain system voltage stability and prevent system voltage collapse. Optimization technique that considers power flow equations, bus voltages, active and reactive power limits of generators, and other operating limits, is applied by maximizing loading factor. To size a PV generator, optimal selection of PV panel number, battery storage size, and power controller size, is considered. PV module parameter and other components from manufacturers are usually used [19]. Optimization techniques applied to determine optimum sizing and placement of various configurations of PV systems are artificial neural networks, fuzzy logic, genetic algorithm, hybrid systems, and wavelet [20]–[32]. However, none of these proposed techniques considers voltage stability or voltage collapse as the objective function. Table 1 shows a summary of optimization techniques applied to determine optimum location and sizing of PV systems using different objective functions considering voltage stability analysis.

Table 1: Summary of optimization techniques of DG and PV system incorporating voltage stability

.
3. Effect of Integrating PV Generation on Voltage Stability

The effect of PV generation on power system voltage stability requires comprehensive static and dynamic analyses. Injecting active power as a PV source to the weakest bus in a test system alters the static voltage stability limit. PV system parameters, such as temperature, cloud shedding effects, and rapid fluctuation in solar radiation, play a role in dynamic voltage instability. Voltage instability may occur at load centers of heavily loaded network when existing generators are dispatched with PV generation. Cloud transient affects power system stability at a high penetration level [40]. Cloud sweep that happens in a few seconds contributes to PV power drop and leads to voltage fluctuation and voltage drop in case of large load increase. Voltage may drop below the acceptable limit that voltage stability cannot sustain. PV system effect on dynamic voltage stability is studied by considering various PV parameters, such as temperature, irradiance, and load [41]. PV system is connected at a three-bus network with total injected power equal to total load, and PV parameters are varied one at a time [41]. Reduced Jacobian matrix analysis shows that the system is stable despite changes in PV parameters. However, eigenvalue sensitivity analysis shows that voltage stability is initially affected by temperature and then by irradiance and load.

Cloud shading can cause PV power fluctuations related to voltage and frequency fluctuations. Solar radiation ramp rate can be 705 Wm−2/s, as recorded in [42, 43], with a few second changes from clear sky to heavy cloud shading. Given the short period of cloud shading, voltage drop of some remote buses is at intolerable low level that voltage stability cannot be sustained [40]. Considering the fact that PV systems only generate active power, cloud shading will only affect system frequency at transmission level. However, voltage fluctuation at distribution level is considered because distribution systems have special characteristics, such as dynamic loads and high X/R ratio [44, 45]. PV power output intermittency leads to unwanted voltage rise in network. A voltage unbalance of 1% relates to 6 times to 10 times of unbalance current [46]. Voltage unbalance can cause damage to household equipment, whereas current unbalance creates unnecessary temperature rise in motor windings that degrades the performance and decreases the lifespan of induction motors.

The effect of various PV penetration level integrated into transmission systems of 34.5 and 69 kV to 345 and 500 kV is studied in [47]. PV penetration level is defined as the ratio of total PV generation to total system generation, as expressed in the following equation:

(1) PV penetration (%) for generation based = Total PV generation (MW)/ Total generation (MW)

PV system modeling based on residential rooftop PV system has been considered for static and dynamic analyses [47]. For steady state analysis, additional percentage of PV generation in the system shows a reduction on voltage magnitude, except at 20% of PV generation, where an overvoltage of +10% occurs in certain buses. Results also show an increase in reactive power from synchronous generator as a support to the active power generated by PV system. Dynamic analysis presents voltage sags with 5% differences at high-penetration PV. Static PV generator modeled as current source is connected to a 16-bus distribution system [48] and the P–V curve is used to analyze the effect of PV penetration level on voltage stability. PV penetration level in this study is defined as the percentage of total power of DG over total load demand, and it is given by,

(2) PV penetration (%) for load based = Total PV generation (MW)/Total load demand (MW)

Results show that a high PV penetration improves loading margin with a minimum grid loss observed at 30% PV penetration level.

A control model of a static PV generator integrated at distribution system is comparatively studied in [49]. The PV generator is designed based on a current source converter with PV and PQ control models, where PQ control model is based on power factor control, and PV control model is based on voltage control. P–V curve is applied to analyze the effect of different PV models on static voltage stability. PV control model provides higher loading margin than PQ control model. The effect of solar irradiance on voltage stability is studied in [50]. Analysis shows that the amount of PV power is proportional to solar irradiance. In case of sudden drop in irradiance, PV power will drop, thus leading to bus voltage drop. This voltage fluctuation must be kept within statutory limits to avoid voltage collapse.

Eigenvalue method and non-linear model simulation has been proposed to analyze the stability of a grid-connected PV system [51]–[53]. The PV system is equipped with a DC-to-DC boost converter and a DC-to-AC single-phase inverter to transfer the low DC voltage energy of the PV system to the grid. Insolation variation caused by cloudy weather reduces Vg (output DC voltage of PV system) and Ed (DC voltage across DC line capacitance) but increases γi (extinction angle of the DC-to-AC inverter). Power quality issues, including transient voltages, are studied in [54]. The point of common coupling line voltage RMS value drops during three-phase to ground fault and consumes more than 0.2 s for the system to recover. The voltage at steady-state condition shows a slightly low value during fault. STATCOM is installed to maintain the system voltage in steady-state condition and utilize a short recovery time of the system voltage to avoid voltage collapse.

4. Conclusion

In this paper, various analysis techniques and effects of grid-connected PV systems on voltage stability have been reviewed. These analysis techniques comprise different methodology to address voltage stability problems. Effects of PV generation on power system voltage stability are thoroughly examined based on various factors that influence system static and dynamic voltage stabilities. The efficiency of voltage stability analysis depends on the system design, application, and scenarios. The number of studies presented in this paper is neither complete nor extensive but an impartial sample of the effect of a grid-connected PV system on voltage stability with various analysis techniques.

From the review, it can be concluded that the effect of PV system on transmission/distribution system stability depends on a few factors such as meteorological factors, PV installation latitude, shading effect, and solar PV plant type integrated at various PV penetration level. Researchers have focused on addressing voltage instability caused by various PV penetration level and solar radiation in view of cloud sweep. However, no studies have considered other meteorological factors such as cell temperature, humidity level, and wind level, which may cause intermittent power output and thus lead to voltage instability. Climate changes, such as rainy and winter seasons, must be considered because they may lead to PV power output fluctuation. Therefore, extensive research on the effect of grid-connected PV systems on voltage stability that considers the aforementioned factors must be conducted.

REFERENCES

[1] CAISO, “Small generator interconnection procedures (SGIP) Tariff,” [Online]. Available at http://www.caiso.com./
[2] CAISO, “Large generator interconnection procedures (LGIP) for interconnection Request in a Queue Cluster window,” [Online].Available at http://www.caiso.com./
[3] CAISO, “Generation interconnection Queue,” [Online]. Available at http://www.caiso.com./
[4] Kroposki, B., Margolis, R., Ton, D., “Harnessing the sun,” IEEE Power & Energy Magazine, May/June 2009, vol.7, no., pp.22-33
[5] California Independent System Operator Corporation. MayISO Generator Interconnection Queue. CAISO, Falsom, CA. [Online]. Available at http://www.caiso.com./
[6] Kundur, P., Paserba, J., Ajjarapu, V., Andersson, G., Bose, A., Canizares, C., Hatziargyriou, N., Hill, D., Stankovic, A., Taylor, C., Van Cutsem, T., Vittal, V., “ Definition and classification of power system stability IEEE/CIGRE joint task force on stability terms and definitions,” IEEE Transactions on Power Systems, May 2004, vol.9, no.3, pp.1387-1401
[7] Liu, H., Jin, L., Le, D., Chowdhury, A. A., “Impact of high penetration of solar photovoltaic generation on power system small signal stability,” Power System Technology (POWERCON), 2010 International on, 24-28 Oct. 2010, vol., no., pp.1-7
[8] Yagami, M., Kimura, N., Tsuchimoto, M., Tamura, J., “Power system transient stability analysis in the case of highpenetration photovoltaic,” PowerTech (POWERTECH), 2013 IEEE Grenoble, June 2013, vol., no., pp.1-6
[9] Yagami, M., Hasegawa, T., Tamura, J., “Transient stability assessment of synchronous generator in power system with high penetration photovoltaic,” 15th International Conference on Electrical Machines and Systems (ICEMS), Oct. 2012, pp.1-6.
[10] Yagami, M., Tamura, J., “Impact of high-penetration photovoltaic on synchronous generator stability,” Electric Machines (ICEM), 2012 XXth International Conference on, Sept. 2012, vol., no., pp.2092-2097
[11] Alquthami, T., Ravindra, H., Faruque, M.O., Steurer, M., Baldwin, T., “Study of photovoltaic integration impact on system stability using custom model of PV arrays integrated with PSS/E,” North American Power Symposium (NAPS), Sept. 2010, vol., no., pp.1-8, 26-28
[12] Abdlrahem, A., Venayagamoorthy, G. K., Corzine, K. A., “Frequency stability and control of a power system with large PV plants using PMU information,” North American Power Symposium (NAPS), Sept. 2013, vol., no., pp.1-6
[13] Gurusinghe, D.R., Ongsakul, W., “Particle swarm Optimization for Voltage Stability Analysis,” Electrical Power and Energy Conference (EPEC), IEEE Transaction on, Oct. 2012, vol., no., pp.315-322
[14] Guo, R., Han, Z., “An improved zero eigenvalue method for point of collapse,” Proceedings of the CSSE 2000, vol.20, no.5, pp.63-66
[15] Duan, X., He, Y., Chen, D., “On some practical criteria and security indices for voltage stability in electric power system,” Automation of Electric Power Systems 1994, vol.18, no.9, pp.36-41
[16] Mahmud, M. A., Pota, H. R., Hossain, M. J., “Dynamic stability of three-phase grid-connected photovoltaic system using zero dynamic design approach,” IEEE Journal of Photovoltaics, Oct. 2012, vol.2, no.4, pp.564-571
[17] Brenna, M., Faranda, R., Leva, S., “Dynamic analysis of a network topology for high power grid connected PV systems,” IEEE Power and Energy Society General Meeting, July 2010, vol., no., pp.1-7
[18] Griffin, T., Tomosovic, K., Secrest, D., Law, A., “Placement of dispersed generations systems for reduced losses,” 3rd International Conference on Sciences, 2000.
[19] Sukomomgkol, Y., Chuingpaibulpatana, S., Ongsakul, W., “A simulation model for predicting the performance of solar photovoltaic system with alternating current loads,” Journal on Renewable Energy, 2002, vol.27, no., pp.237-258
[20] Senjyua, T., Hayashia, D., Yonaa, A., Urasakia, N., Funabashib, T., “Optimal configuration of power generating systems in isolated island with renewable energy,” Journal on Renewable Energy, 2007, vol.32, no., pp.1917-1933
[21] Koutroulis, E., Kolokotsa, D., Potirakis, A., Kalaitzakis, K., “A methodology for optimal sizing of stand-alone photovoltaic/wind-generator systems using genetic algorithms,” Journal on Solar Energy, 2006, vol.80, no., pp.1072-88
[22] Xu, D., Kang, L., Cao, B., “Graph-based ant system for optimal sizing of standalone hybrid wind/PV power systems,” ICIC 2006, LNAI 4114, 2006, vol., no., pp.1136-1146
[23] Mellit, A., Kalogirou, S.A., “Application of neural networks and genetic algorithms for predicting the optimal sizing coefficient of photovoltaic supply (PVS) systems,” Proc of the World Renewable Energy Congress IX and Exhibition, Aug 2006.
[24] Mellit, A., “ANFIS-based genetic algorithm for predicting the optimal sizing coefficient of photovoltaic supply (PVS) systems,” Proc of the Third International Conference on Thermal Engineering: Theory and Applications, May 2007, vol., no., pp.96-102
[25] Arya, L.D., Titare, L.S., Kothari, D.P., “An approach to mitigate the risk of voltage collapse accounting uncertainties using improved particle swarm optimization,” Journal of Applied Soft Computing, 2009, vol.9, no., pp.1197-1207
[26] Arya, L.D., Choube, S.C., Shrivastava, M., Kothari, D.P., “Particle swarm optimization for determining shortest distance to voltage collapse,” Journal of Electrical Power and Energy Systems, 2007, vol.29, no., pp.796-802
[27] Kumar, G.N., Kalavathi, M.S., “Cat swarm optimization for optimal placement of multiple UPFC’s in voltage stability enhancement under contingency,” Journal of Electrical Power and Energy Systems, 2014, vol.57, no., pp.97-104
[28] Abou El-Ela, A.A., Allam, S.M., Shatla, M.M., “Maximal optimal benefits of distributed generation using genetic algorithms,” Electrical Power System Res, 2010, vol.80, pp.869-877
[29] Borges, C.L.T., Falcao, D.M., “Optimal distributed generation allocation for reliability, losses, and voltage improvement,” Int Journal on Electrical Power, 2006, vol.28, no.6, pp.413-420
[30] Kamel, R.M., Kermanshahi, B., “Optimal size and location of distributed generations for minimizing power losses in a primary distribution network,” Computer Sci Eng Electr Eng Trans D, 2009, vol.16, no.6, pp.137-144
[31] Lingfeng, W., Singh, C., “Reliability-constrained optimum placement of reclosers and distributed generators in distribution networks using an ant colony system algorithm,” IEEE Trans Systems, Man Cyber, Part C: Appl Rev, 2008, vol.38, no., pp.757-764
[32] Acharya, N., Mahat, P., Mithulananthan, N., “An analytical approach for DG allocation in primary distribution network,” ,” Int Journal on Electrical Power, 2006, vol.28, no.10, pp.669-678
[33] Aman, M.M., Jasmon, G.B., Mokhlis, H., Bakar, A.H.A., “Optimal placement and sizing of a DG based on a new power stability index and line losses,” Journal on Electrical Power and Energy Systems, 2012, vol.43, no., pp.1296-1304
[34] Aman, M.M., Jasmon, G.B., Bakar, A.H.A., Mokhlis, H., “A new approach for optimum DG placement and sizing based on voltage stability maximization and minimization of power losses,” Journal on Energy Conversion and Management, 2013, vol.70, no., pp.202-210
[35] Ishak, R., Mohamed, A., Abdalla, A.N., Che Wanik, M Z., “Optimal placement and sizing of distributed generators based on a novel MPSI index,” Journal on Electrical Power and Energy Systems, 2014, vol.60, no., pp.389-398
[36] Kayal, P., Chanda, C.K., “Placement of wind and solar based DGs in distribution system for power loss minimization and voltage stability improvement,” Journal on Electrical Power and Energy Systems, 2013, vol.53, no., pp.795-809
[37] Nasiraghdam, H., Jadid, S., “Optimal hybrid PV/WT/FC sizing and distribution system reconfiguration using multi-objective artificial bee colony (MOABC) algorithm,” Journal on Solar Energy, 2012, vol.86, no., pp.3057-3071
[38] Hung, D.Q., Mithulananthan, N., Bansal, R.C., “Integration of PV and BES units in commercial distribution systems considering energy loss and voltage stability,” Journal on Applied Energy, 2014, vol.113, no., pp.1162-1170
[39] Hernandez, J.C., Medina, A., Jurado, F., “Optimal allocation and sizing for profitability and voltage enhancement of PV systems on feeders,” Journal on Renewable Energy, 2007, vol.32, no., pp.1768-1789
[40] Yan, R., Saha, T. K., “Investigation of voltage stability for residential customers due to high photovoltaic penetrations,” IEEE Transactions on Power Systems, May 2012, vol.27, no.2, pp.651-662
[41] Xue, Y., Manjrekar, M., Lin, C., Tamayo, M., Jiang, J. N., “Voltage stability and sensitivity analysis of grid-connected photovoltaic systems,” IEEE Power and Energy Society General Meeting, 2011, July 2011, vol., no., pp.1-7
[42] Tomson, T., “Fast dynamic processes of solar radiation,” Solar Energy, Feb 2010, vol.84, no.2, pp.318-323
[43] Kern, E. C., Gulachenski, E. M., Kern, G. A., “Cloud effects on distributed photovoltaic generation: Slow transients at the gardner, Massachusetts photovoltaic experiment,” IEEE Transactions on Energy Conversion, June 1989, vol. 4, no. 2, pp. 184-190
[44] Tonkoski, R., Lopes, L. A. C., “Voltage regulation in radial distribution feeders with high penetration of photovoltaic,” IEEE Conference on Energy 2030, Nov. 2008, vol., no., pp. 1-7
[45] Chakravorty, M., Das, D., “Voltage stability analysis of radial distribution networks,” International Journal of Electrical Power and Energy Systems, 2001, vol.23, no., pp.129-135
[46] Wong, J., Lim, Y. S., Tang, J. H., Morris, E., “Grid-connected photovoltaic system in Malaysia: A review on voltage issues,” Renewable and Sustainable Energy Reviews, 2014, vol.29, no., pp. 535-545
[47] Eftekharnejad, S., Vittal, V., Heydt, G. T., Keel, B., Loehr, J., “Impact of increased penetration of photovoltaic generation on power systems,” IEEE Transactions on Power Systems, May 2013, vol.28, no.2, pp.893-901
[48] Aziz, T., Dahal, S., Mithulananthan, N., Saha, T.K., “Impact of widespread penetrations of renewable generation on distribution system stability,” Electrical and Computer Engineering (ICECE), 2010 International Conference on, Dec 2010, vol., no., pp.338-341
[49] Azadani, E.N., Canizares, C., Bhattacharya, K., “Modeling and stability analysis of distributed generation,” IEEE PES General Meeting, July 2012, vol., no., pp.1-7
[50] Tan, Y.T., Kirschen, D.S., “Impact on the power system of a large penetration of photovoltaic generation,” IEEE Power Engineering Society General Meeting, 2007, June 2007, vol., no., pp.1-7
[51] Wang, L., Ching Lin, T., “Dynamic stability and transient response of multiple grid-connected PV systems,” IEEE PES Transmission and Distribution Conference and Exposition, T&D, April 2008, pp.1-6, 21-24
[52] Wang, L., Hao Lin, Y., “Random fluctuations on dynamic stability of grid-connected photovoltaic array,” IEEE Power Engineering Society Winter Meeting, 2001. 2001, vol.3, no., pp.985-989
[53] Wang, L., Hao Lin, Y., “Dynamic stability analyses of a photovoltaic array connected to a large utility grid,” IEEE Power Engineering Society Winter Meeting, 2000, vol.1, no., pp.476-480
[54] Han, J., Khushalani-Solanki, S., Solanki, J., Schoene, J., “Study of unified control of STATCOM to resolve the power quality issues of a grid-connected three phase PV systems,” has been for static and dynamic analyses. has been for static and dynamic analyses. IEEE PES Innovative Smart Grid Technologies (ISGT), 2012, vol., no., pp.1-7


Authors: Zetty Adibah Kamaruzzaman, Department of Electrical, Electronic and Systems Engineering, Faculty of Engineering and Built Environment, Universiti Kebangsaan Malaysia, 43600 Bangi, Selangor, E-mail: zt.adibah@gmail.com; Prof. Dr. Azah Mohamed, Department of Electrical, Electronic and Systems Engineering, Faculty of Engineering and Built Environment, Universiti Kebangsaan Malaysia, 43600 Bangi, Selangor, E-mail: azah@eng.ukm.my; Assoc. Dr. Hussain Shareef, Department of Electrical, Electronic and Systems Engineering, Faculty of Engineering and Built Environment, Universiti Kebangsaan Malaysia, 43600 Bangi, Selangor, E-mail: shareef@eng.ukm.my


Source & Publisher Item Identifier: PRZEGLĄD ELEKTROTECHNICZNY, ISSN 0033-2097, R. 91 NR 6/2015. doi:10.15199/48.2015.06.27

Impact of SMES Unit on DC-Link Voltage of DFIG during Various Types and Level of Faults

Published by A. M. Shiddiq YUNUS1, Makmur SAINI1, Ahmed Abu-SIADA2, Mohammad A.S. MASOUM3,
State Polytechnic of Ujung Pandang (1), Indonesia
Curtin University (2), Australia
Utah Valley University(3), USA


Abstract. Wind energy becomes a popular source for renewable energy based power plants since a recent decade ago. Within many types of wind turbine generator (WTG), Doubly Fed Induction Generator currently dominating the market niche by about 64% on all installed capacity all around the world in 2015. A DFIG consists of two converters that linked by a capacitor or so-called as DC link that works to allow the transfer energy from WTG to the grid and vice versa. These converters are very sensitive to any faults particularly when the DC link voltage reach beyond the safety margin, it may be ended with the disconnection of DFIG to avoid any damage on the DFIG’s converters. This paper aims to investigate the impact of SMES Unit on DC link voltage of DFIG during various types and levels of faults. The study was conducted through a simulation program and shows that SMES Unit is very effective in reducing the voltage at DC link during grid swell events and slightly affecting the voltage overshoot during grid sag and short circuit events. For the last two cases, the SMES Unit control system is designed to work properly and optimally, therefore, impact of SMES rather insignificant due to the DC link voltages are within the safety margin, however, when DC particularly for the case where the DC link voltage tends to increase and potential to damage the switching parts of DFIG, the SMES Unit could significantly compensate the faults and maintain the voltage within the safety margin.

Streszczenie. W artykule analizowany jest wpływ układu SMES (superconducting magnetic energy storage) na pracę układu generatora DFIG typu. DC-link przy różnych typach zakłóceń na przykład zapadów napięcia lub zwarć w sieci. Układy konwerterów w systemie DFIG są bowiem bardzo czułen na przekroczenie przez napięcie marginesu bezpieczeństw co skutkować może odłączeniem generatora. Wpływ układu SMES na pracę generatora DFIG farmy wiatrowej przy różnych rodzajach zakłóceń

Keywords: DFIG, WTG, Grid Sag, Grid Swell, Short Circuit
Słowa kluczowe: farma wiatrowa, generator DFIG, SMES – superconducting magnetic energy storage

Introduction

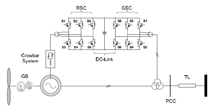
Renewable energy sources become more popular since the last decade due to some efforts on mitigating global warming from the use of conventional energy sources for power plants. One of the popular renewable energy sources is wind energy, where it is reported in JRC Wind Energy Status Report 2016 Edition that there are about 430 GW wind turbine generators have been installed worldwide till 2016. Within all types of wind turbine generators, Doubly Fed Induction Generator (DFIG) become the most type installed worldwide which dominate about 64% of market share in 2015 [1]. This fact is based on the advantages of DFIG in terms of technical aspect where DFIG could supply some amount of reactive power to the grid as it is equipped with power electronics that connected directly to the grid and rotor side. With about 33% capacity of power electronics, the cost of the DFIG system becomes cheaper than its main rival in the same class, Full Converter Wind Turbine Generator (FCWTG) type [2]. A typical model of a DFIG can be seen in Fig 1.

Fig. 1. Typical Configuration of A DFIG

When wind turbines generators (WTGs) connected to the grid, there are some parameters must be complied to avoid the disconnection of WTGs to prevent any damages on the WTGs. For instance, voltage profile at the point of common coupling (PCC), rotors and stators’ current, DC link voltage (for DFIG and FCWTG), etc [3]. A DC link as shown in Fig. 1. is obligated to maintain the transfer energy between the rotor and grid [4]. DC link power electronic that links a grid side converter (GSC) and a rotor side converter (RSC) are very sensitive with any faults, most of the wind turbine generator manufacturers recommended the safety margin voltage level on DC link that allowed the converters standstill is between 0.25%-1.25% [3]. Therefore any voltage profiles of DC link that violate the safety range, the internal protection of the converters should block the converters and lead to the disconnection of DFIG from the grid. Consequently, many of MWs power from DFIGs undelivered to the grid which means a huge economic loss for WTGs’ owners. In this paper, an investigation is focused on the impact of Superconducting Magnetic Energy Storage (SMES) when connected at PCC on the DC link voltage of DFIGs. The system under study is based on the prior studies in [5, 6, 7]. For comprehension study, three types of faults are applied in this paper: (1) Grid Sag Faults; (2) Grid Swell Faults and (3) Short Circuit.

System under Study

The system under study is shown in Fig. 2. This system consists of six of 1.5 MW DFIG that is connected through a 30 Km distribution line to a grid. A Superconducting Magnetic Energy Storage (SMES) Unit is connected at Point of Common Coupling (PCC) to improve the DFIGs’ Fault Ride Through (FRT) capability. The DFIG itself is based on the typical design as introduced in [8]. The topology of a DFIG, as depicted in Fig. 1, consists of two converters that allow transfer energy from WTG to the grid and vice versa.

The two converters namely grid side converter (GSC) and rotor side converter (RSC) are linked with a capacitor that is aimed to maintain the desired level of voltage to allow the energy transfer. The typical generic control system that normally applied in a DC link of DFIG is shown in Fig. 3 [8].

Fig. 2. System under study
Fig. 3. Typical of the generic control system of GSC that involved the measured Vdc [16]
SMES Configuration

SMES Unit has been recognized as a promising device to improve power system performance. It has been studied earlier in [9], that SMES could damp the power oscillation during the event of sub-synchronous condition. It also applied for power conditioning of wind energy based power plants [10] and smoothing out the power output of WTG using SMES-FCL [11]. Our prior works in [12, 13, 14, 15], discussed the capability of SMES to improve both the DFIG’s and FCWECS’ fault ride through and effectively avoid it from disconnecting from the grid. However, not much attention is given to study the detailed impact of grid fault level on DC link voltage profile. A few papers present a new concept of controlling the DC link device as presented in [16] and [17]. In [16], a study is focused on introducing a new concept of DC link current controller to reduce the impact of unbalance grid faults and DC currents flow in the capacitor, however it does not discuss any impact of high spike voltage of the DC link. Effort in damping voltage oscillation in DC link is introduced in [17], proposed control with proper selection of filter value is effective in damping the voltage oscillation. However, the control and filter system used seems only for low to middle voltage range and when applied to high DC link voltage, the filters might no longer effective. Moreover, both [16] and [17] are only suitable for new design and construction of a DFIG, whilst connecting a SMES Unit into the PCC is a suitable option for the existing DFIGs-grid connected.

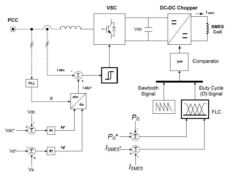
As aforementioned above, when the voltage at DC link violates the safety margin, the internal protection of both converters will block the converters, and consequently, power delivery from DFIG will no longer available. Therefore, it is necessarily important to study the impact of connected SMES on the DC link voltage profile. The control scheme of SMES Unit in this paper is described in Fig. 4 [5].

There are two control algorithms are applied in the SMES Unit. To control the energy transfer from the voltage source converter (VSC) to the PCC, a hysteresis current regulator is employed, whereas the energy from the superconductor coil is dictated by a fuzzy logic controller. All parameters including the fuzzy regulation set are referred to [5]. The size and parameters of the overall system including the SMES Unit are provided in Table 1.

Fig. 4. The control scheme of employed SMES for control algorithm for VSC and control algorithm of DC-DC chopper [9]

Table 1. Parameters used in the model of System under Study, DFIG and SMES Unit [5]

.
Simulation Results and Discussion Voltage Sag at the Grid Side

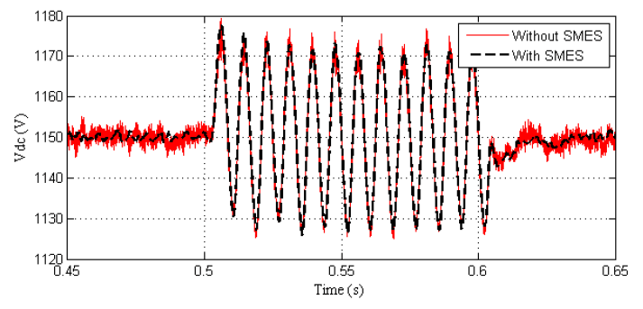
In this type of fault, a certain level of voltage sags’ magnitude was applied at the grid side to examine the impact of the connected SMES on DC link voltage of the DFIG. The magnitude faults level on the grid varies from 0.5 p.u. to 0.1 p.u. and lasting for 0.05s. The simulation results for 0.5 p.u. to 0.1 p.u. are shown in Fig. 5 to Fig. 10. In this case, the lower the magnitude of sag, the higher overshoot voltage occurs in the DC link voltage. With SMES connected at the PCC, overshoot voltage is slightly reduced and no further action required by the protection system in this case as the overshoot is not violated the safety margin level as can be seen in Fig. 10.

Fig. 5. Vdc link voltage of DFIG on sag fault magnitude level of 0.5 p.u.at the grid side with and without SMES
Fig. 6. Vdc link voltage of DFIG on sag fault magnitude level of 0.4 p.u.at the grid side with and without SMES
Fig. 7. Vdc link voltage of DFIG on sag fault magnitude level of 0.3 p.u.at the grid side with and without SMES
Fig. 8. Vdc link voltage of DFIG on sag fault magnitude level of 0.2 p.u.at the grid side with and without SMES
Fig. 9. Vdc link voltage of DFIG on sag fault magnitude level of 0.1 p.u.at the grid side with and without SMES
Fig. 10. The maximum and minimum overshoot of Vdc link oscillate voltage during voltage sag event with and without SMES Unit
Voltage Swell at the Grid Side

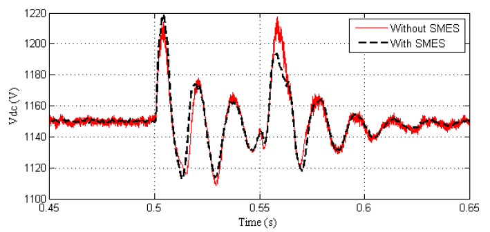
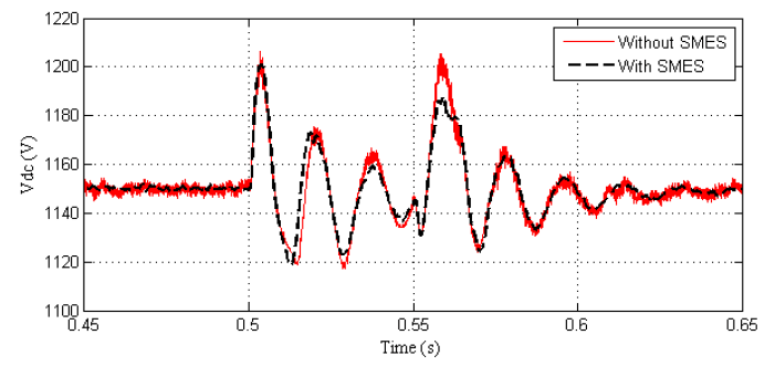
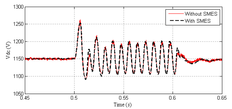
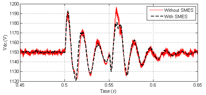
Voltage swell, even though scarcely occurs, could damage the power electronics switches in a certain level of a voltage spike. Voltage swell usually occurs when switching off a large load or switching on capacitors banks that causing voltage rise larger than 1.1 p.u. and lasting for 0.5 cycles to 1 minute [18]. When voltage swell occurs suddenly and at a certain level of a voltage spike, it could damage the IGBTs of both GSC and RSC. In this case, a certain level of grid swells is simulated from a magnitude level of 1.45 p.u. to 1.85 p.u. and lasting for 0.05s. The Vdc link voltage responses with and without SMES can be seen in Fig. 11 to Fig. 17.

Fig. 11. Vdc link voltage of DFIG on swell fault magnitude level of 1.45 p.u.at the grid Side with and without SMES
Fig. 12. Vdc link voltage of DFIG swell fault magnitude level of 1.55 p.u.at the grid side with and without SMES
Fig. 13. Vdc link voltage of DFIG swell fault magnitude level of 1.65 p.u.at the grid side with and without SMES
Fig. 14. Vdc link voltage of DFIG swell fault magnitude level of 1.75 p.u.at the grid side with and without SMES
Fig. 15. Vdc link voltage of DFIG swell fault magnitude level of 1.8 p.u. at the grid side with and without SMES
Fig. 16. Vdc link voltage of DFIG swell fault magnitude level of 1.8 p.u.(with the zoomed area) at the grid side with and without SME
Fig. 17. Vdc link voltage of DFIG swell fault magnitude level of 1.85 p.u. at the grid side with and without SMES
Fig. 18. The maximum and minimum overshoot of Vdc link oscillate voltage during voltage swell event with and without SMES Unit

As can be seen from Fig. 11 to Fig. 14, DC link voltages show the increased overshoot voltage when swell magnitude at the grid side increased from 1.45 p.u. to 1.75 p.u., however, the entire maximum overshoots in these levels are tranquil below the maximum safety margin of the allowed voltage in the DC link. In these levels of swell magnitudes, it can be seen that overshoot is significantly reduced when the SMES Unit is connected. If the swell magnitude is further increased to 1.8 p.u., overshoot of DC link voltage is hit over the safety margin as can be seen in Fig. 15 and clearly shown in the zoomed version in Fig. 16. In this case, with proper sensitivity and settling of the protection system, the protection system may operate to avoid the IGBTs damage. It is obviously exhibited in Fig. 17, that when the swell magnitude slightly increased into 1.85 p.u. the overshoot nearly reaches 1500 V or about 5.5% above the safety margin of DC link Voltage. However, when SMES Unit connected at the PCC, overshoot voltage can significantly be reduced and allow the DC link standstill to operating in normal condition. Fig. 18 shows the significant impact of SMES Unit in reducing the overshoot voltage when the grid swell occurs.

Short Circuit at the Middle Line

In this case, there are five types of faults were applied; one phase to ground (1p-g); two phase to ground (2p-g); three phase to ground (3p-g); two-phase (2p) and three phase (3p). All these faults are assumed to occur at the middle of the distribution line (15 km). Responses of the DC link voltage with and without SMES are shown in Fig. 19 to Fig. 24.

Fig. 19. Vdc link voltage of DFIG on 1p-g fault at the middle of distribution line with and without SMES
Fig. 20. Vdc link voltage of DFIG on 2p-g fault at the middle of distribution line with and without SMES
Fig. 21. Vdc link voltage of DFIG on 3p-g fault at the middle of distribution line with and without SMES

Short circuits are common phenomena in the distribution lines [19]. From the simulation, it can be seen from Fig. 24, that overshoot voltage at DC link increased at 2p-g and 3p-g compared with 1p-g. The trends of 2p and 3p faults are similar to 2p-g and 3p-g respectively. When SMES Unit is connected at the PCC, overshoot voltage at DC link is reduced slightly. Yet, again, these faults are still in the range of safety margin of the DC link voltage, therefore, GSC and RSC are standstills to operate.

Fig. 22. Vdc link voltage of DFIG on 2p Fault At The Middle Of Distribution line with and without SMES
Fig. 23. The maximum and minimum overshoot of Vdc link oscillate voltage during short circuit event with and without SMES unit
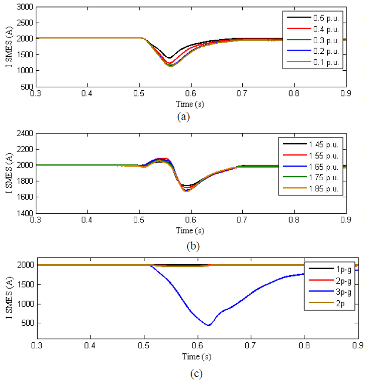
Fig. 24. SMES current response during (a) various sag level; (b) various swell level; and (c) various short circuit type
Conclusion

Impact of SMES Unit connected with DFIG has been simulated and demonstrated in this paper during various types and fault levels occurrence. It can be concluded that the control algorithm of both VSC and DC-DC Chopper of the SMES could optimally operate during the faults. Impacts of SMES Unit could slightly reduce the overshoot for both grid sag and short circuit events. However, these two fault cases will not damage the switching parts as the voltage safety margin is not violated. Impact of SMES Unit connected to the PCC is significantly shown at the grid swell, particularly when the magnitude of grid swell is increased to 1.8 p.u. Without SMES Unit, the overshoot of DC link voltage increased beyond the safety margin that may cause the DFIGs disconnected from the grid, however when SMES Unit connected to the PCC, the overshoot voltage of DC link significantly reduced about 50% of the overshoot voltage and maintain the DC link voltage below the maximum safety margin voltage that allowed in the DFIG’s DC link part.

Acknowledgment: The first author would like to thank Research, Technology and Higher Education Ministry of Indonesia for supporting the Research.

REFERENCES

[1] C. Vázquez Hernández, T. Telsnig, A. Villalba Pradas, C. Vazquez Hernandez, T. Telsnig, and A. Villalba Pradas, “JRC Wind Energy Status Report 2016 Edition,” 2017.
[2] A. Petersson, T. Thiringer, “Grid Integration of Wind Turbines”, Przeglad Elektrotechniczny, Issue: 5, Pg. 470-475. 2004.
[3] V. Akhmatov, Analysis of dynamic behaviour of electric power systems with large amount of wind power, no. April. 2003.
[4] T. Ackermann, Wind Power in Power System. West Sussex, England: Wiley and Sons, ltd, 2005.
[5] A. M. S. Yunus, M. A. S. Masoum, and A. Abu-Siada, “Application of SMES to enhance the dynamic performance of DFIG during voltage sag and swell,” IEEE Trans. Appl. Supercond., vol. 22, no. 4, 2012.
[6] A. M. Shiddiq Yunus, A. Abu-Siada, and M. A. S. Masoum, “Application of SMES unit to improve DFIG power dispatch and dynamic performance during intermittent misfire and fire through faults,” IEEE Trans. Appl. Supercond., vol. 23, no. 4, 2013.
[7] A. M. Shiddiq Yunus, A. Abu-Siada, and M. A. S. Masoum, “Improving dynamic performance of wind energy conversion systems using fuzzy-based hysteresis current-controlled superconducting magnetic energy storage,” IET Power Electron., vol. 5, no. 8, p. 1305, 2012.
[8] R. Gagnon, G. Turmel, C. Larose, J. Brochu, G. Sybille, and M. Fecteau, “Large-Scale Real-Time Simulation of Wind Power Plants into Hydro-Québec Power System,” 9th Int. Work. Large-Scale Integr. Wind Power into Power Syst. as well as Transm. Networks Offshore Wind Power Plants, 2010.
[9] L. Wang, L. S. Muh, and L. C. Huang, “Damping subsynchronous resonance usinf superconducting magnetic energy storage unit,” IEEE Trans. Energy Convers., vol. 9, no.4, pp. 770–777, 1994.
[10] A. Rodriguez, M. Rizo, E. Bueno, F. J. Rodriguez, A. Garces, and M. Molinas, “Analysis and performance comparison of different power conditioning systems for SMES-based energy systems in wind turbines,” 2012 3rd IEEE Int. Symp. Power Electron. Distrib. Gener. Syst., pp. 527–533, 2012.
[11] I. Ngamroo, “Optimization of SMES-FCL for Augmenting FRT Performance and Smoothing Output Power of,” IEEE Trans. Appl. Supercond., vol. 26, no. 7, 2016.
[12] A. M. Shiddiq Yunus, A. Abu-Siada, and M. A. S. Masoum, “Improvement of LVRT capability of variable speed wind turbine generators using SMES unit,” 2011 IEEE PES Innov. Smart Grid Technol. ISGT Asia 2011 Conf. Smarter Grid Sustain. Afford. Energy Futur., 2011.
[13] A. M. Shiddiq Yunus, A. Abu-Siada, and M. A. S. Masoum, “Application of SMES unit to improve the high-voltage-ridethrough capability of DFIG-grid connected during voltage swell,” 2011 IEEE PES Innov. Smart Grid Technol. ISGT Asia 2011 Conf. Smarter Grid Sustain. Afford. Energy Futur., 2011.
[14] A. M. S. Yunus, A. Abu-Siada, and M. A. S. Masoum, “Effects of SMES on dynamic behaviors of type D-Wind Turbine Generator-Grid connected during short circuit,” IEEE Power Energy Soc. Gen. Meet., pp. 11–16, 2011.
[15] A. M. S. Yunus, A. Abu-Siada, and M. A. S. Masoum, “Effect of SMES unit on the performance of type-4 wind turbine generator during voltage sag,” in IET Conference on Renewable Power Generation (RPG 2011), 2011, pp. 1–4.
[16] C. Liu, D. Xu, N. Zhu, F. Blaabjerg, and M. Chen, “DC-voltage fluctuation elimination through a DC capacitor current control for DFIG converters under unbalanced grid voltage conditions,” IEEE Trans. Power Electron., vol. 28, no. 7, pp.3206–3218, 2013.
[17] S. E. O. Cajethan M. Nwosu, Cosmas U. Ogbuka, “Control model design to limit DC-link voltage during grid fault in a dfig variable speed wind turbine,” J. Electr. Eng., vol. 68, no. 4, pp.274–281, 2017.
[18] E. F. M. Masoum, Power Quality in Power Systems and Electrical Machines. Colorado, USA: Elsevier, 2008.
[19] H. Lund and P. Quinlan, Renewable Energy Systems. 2014.


Authors: Dr. A. M. Shiddiq Yunus is with Energy Conversion Study Program, Mechanical Engineering Department, State Polytechnic of Ujung Pandang, Makassar 90245, Indonesia, Email: shiddiq@poliupg.ac.id;
Dr. Makmur Saini is with Power Generation Engineering Study Program, Mechanical Engineering Department, State Polytechnic of Ujung Pandang, Makassar 90245, Indonesia, Email: makmur.saini@poliupg.ac.id,
Dr. Ahmed Abu-Siada is with Electrical and Computing Engineering Department, Curtin University, Perth 6102, WA, Australia, Email: A.AbuSiada@curtin.edu.au;
Dr. Mohammad A.S., Masoum is with Electrical Engineering at Utah Valley University, Orem UT, 84058, USA, Email: mmasoum@uvu.edu.


Source & Publisher Item Identifier: PRZEGLĄD ELEKTROTECHNICZNY, ISSN 0033-2097, R. 95 NR 8/2019. doi:10.15199/48.2019.08.27

Application of Genetic Algorithm for Optimal Placement of Wind Generators in the MV Power Grid

Published by Ryszard SZCZEBIOT1, Sławomir CIEŚLIK2,
State College of Computer Science and Business Administration in Łomża (1)
University of Technology and Life Sciences, Bydgoszcz (2)


Abstract. The paper presents a modelling method of optimal connection of wind generators to a medium voltage (MV) power grid taking into account minimum active power losses. A genetic algorithm was applied to optimize active power losses in the power grid.

Streszczenie. W Pracy przedstawiono metodę modelowania optymalnego podłączenia elektrowni wiatrowych do sieci elektroenergetycznych średniego napięcia. Minimalizowano straty mocy czynnej w sieci stosując w tym celu algorytm genetyczny. (Zastosowanie algorytmu genetycznego do optymalnego rozmieszczenia turbozespołów wiatrowych w elektroenergetycznej sieci średniego napięcia)

Keywords: genetic algorithm, wind generators, power grid.
Słowa kluczowe: algorytmy genetyczne, elektrownie wiatrowe, sieci elektroenergetyczne.

Introduction

Due to a great interest in connecting wind generators into medium voltage power grids, a current problem arises of using the existing power grid infrastructure in an optimal way. In this case it is reasonable to consider two optimization aspects:

− operating optimization of the existing power generating units (or their possible reconstruction),
− or, optimal placement of power generating units to be installed at specific places.

The former problem was presented in paper [1], the latter is considered below.

The paper presents an example of an optimal solution of placing wind generators over a specific area using a method based on a genetic algorithm. The area analyzed encompasses a surface of 81 square kilometers including the existing medium voltage infrastructure. Figure 1 presents a topological segment of a medium voltage power grid where a connection of wind generators is planned. The aim of the optimization procedure is to determine the connection nodes for wind generators characterized by specific rate powers in such a way as to obtain minimum power losses in the analyzed segment. The planned objective should be reached considering the following limitations: admissible voltage levels in the connection nodes, long-term and short circuit loads in the analyzed power grid, transformer loads in 110/15kV stations, short circuit power in the nodes and specific levels parameters of the quality of electric energy. We should also take into account the limitations arising due to environmental and location conditions.

Fig. 1. Topological segment of the analyzed medium voltage(MV) power grid

Mathematical model of a power grid The analyzed medium 15 kV power grid (see Fig. 1) is described using a linear set of algebraic equations:

(1) YV = I,

where: Y[23×23] – complex matrix of specific and mutual admittances of all nodes, V[23] – vector of complex node potentials, I[23] – vector of complex currents (including wind generator currents). The mathematical model assumes the fact that the wind generators are modeled as an ideal current source and can be connected solely to the nodes presented in Fig. 1.

The solution to equation (1) constitutes the vector of potentials in all nodes. Having computed all the node potentials and knowing the impedances of individual segments presented in Fig 1, it is possible to find the current values and active power in the segments and also the value of power losses in the analyzed power grid.

Application of genetic algorithm in power grid optimization

The genetic algorithm [2, 3, 4, 9] is applied to solve the optimization problem where the objective function is defined by the value of active power losses in the presented part of the power grid. It is obvious that the objective function is subjected to minimization.

For the investigation purposes the genetic algorithm was limited to an area of 9×9 kilometers with a possibility switching on wind generators in 23 power grids (M = 23).

The following genetic operators were used:

− mutation operated on genes (bits) appearing in the chromosome that determines any grid location with the probability factor P=0.03,
− chromosome inversion (P=0.056),
− gene inversion (P=0.043).

The algorithm starts after producing start population PO0 using a random number generator. The size of the vector population depends on the number of attached wind generators. The Individuals from each population producing the best solutions create a parental table. Pairs of the best solutions are subsequently crossed over and additionally the parental table is supplemented by some individuals chosen randomly from the worse solutions. The parental table in each population is also supplemented by newly selected individuals in a random way. Such an algorithm of parental selection for crossovers considerably increases the convergence to achieve an optimal solution. The following logical alternatives were adopted for the final process of the optimization criterion (stop criterion):

− absence of the improvement of objective function value,
or
− number of analyzed populations NP is greater than 50 (NP>50).

The results obtained using the genetic algorithm were verified by a standard iterative method. The verification was carried out on the same part of the grid where power losses for all possible placements were computed choosing the best solution. The same result was arrived at by applying the genetic algorithm. Additional tests showed the efficiency of the method.

The proposed algorithm proved to be very effective in spite of the fact that genetic algorithms usually require long lasting computations [5, 6]. Thus the method makes it possible to optimize the connection process of a great number of wind generators into extensive power grid systems.

Increasing the size of the investigated mode, it is possible to apply more refined genetic operators to achieve the best convergence of the solution.

An alternative way of approaching the problem is to use parallel computers with a dedicated parallel genetic algorithm [7, 8].

Investigation results of genetic algorithm

The method was tested on a real power grid limited to an area of 91 km2 with the possibility of switching on wind generators in 23 connection nodes.

In the first stage of the investigations the iteration method was applied to verify the results obtained using the genetic algorithm.

To do this a connection of two wind generators into the grid was considered. Table 1 shows some solutions of the best connection of two wind generators: a 2 MW one and an 0.8 MW one.

The best solution is achieved by connecting a 2 MW wind generator to node number 10 and an 0.8 MW one to node number 22. For this combination minimum power losses equalled 13.5 kW (Table 1, solution number 1). Approximately another optimal combination is achieved by connecting a 2 MW wind generator to node number 10 and an 0.8 MW one to node number 23 with almost the same value of power losses (Table 1, solution number 2). The best solutions are the same and show insignificant power and practical connections can be chosen using technical premises.

Table 1. The best connections for two wind generators

.

It should be noted that the worst combinations of a 2 MW and an 0.8 MW generators show much greater power losses.

Table 2. The worst connections of two wind generators

.

Table 2 presents some of the worst solutions of a 2 MW and an 0.8 MW generators.

The worst solution appears when two wind generators (2 MW and 0.8 MW) are connecting to the same node number 1 (172.774 kW power losses, Table 2, solution number 529).

In this modelling method we can connect power generators to the same node.

In the second stage the genetic algorithm was applied with the same generators (2 MW and 0.8 MW) to look for minimum power losses in the grid. The computation time was 14.59 s. on a standard PC computer. Table 3 presents the computation results. As can be seen the both Tables show identical results. However, in some cases the genetic algorithm yields second best solutions. Using the genetic algorithm it is possible to analyze a greater number of power generators operating in the grid. Table 4 presents an optimal placement of three up to seven wind generators in the grid (see Table 4).

Table 3. Minimum power losses for genetic algorithm

.

Table 4. Computational results for three, four, five, six and seven generators

.

Table 5. Computational results for fifteen, twenty generators

.

The computation time was respectively: 8.34 s. for three, 8.32 s. for four, 11.78 s. for five, 14.21 s. for six and 17.81 s. for seven wind generators using a typical PC computer. Table 5 shows the results obtained for 15 and 20 wind generators.

Conclusion

The use of genetic algorithms for solutions of technical problems embraces a wide spectrum of aspects. Paper [7] deals with an optimal placement of electronic elements on a radiator where the objective function is the temperature minimum in silicon joints. A similar algorithm was used in mobile telephony to obtain an optimal placement of base stations.

The present paper discusses an optimal placement of wind generator in an MV power grid. In this case the objective function is the minimum active power loss in the analyzed section of the power grid. The analysis of the solution for the area of 91 km2 with 23 wind generators allows us to formulate the following conclusions:

− a good convergence of the created algorithm was achieved (the number of the produced populations is less than 50 (NP>50),
− the computation time for a standard PC computer is between about nine and fifty s. (for twenty wind generators),
− the computations of optimal placement of wind generators (two generators in the grid) were verified using the iterative method obtaining identical solutions.

Further research is aimed at elaborating a parallel genetic algorithm to find an optimal placement of wind generators over large areas, including, for example such administrative areas as local regions and provinces.

Acknowledgements. We would like to thank Professor Andrzej Jordan for fruitful discussions on subject presented.

REFERENCES

[1] C ieślik S., Zakrzewski S., Biel i ński W., Drechny M. , Optymalizacja pracy jednostek wytwórczych w elektroenergetycznej sieci dystrybucyjnej z generacją rozproszoną, Wiadomości Elektrotechniczne, 78 (2010), nr 7, 8-11
[2] Michalewi cz Z. , Genetic Algorithms + Data Structures = Evolution Programs, Springer – Verlag, Berlin 1996
[ 3 ] Goldberg D., Algorytmy genetyczne i ich zastosowania, WNT, Warszawa 1995
[ 4 ] Rutkowska D . , P i l i ński M., Rutkowski L., Sieci neuronowe, algorytmy genetyczne i systemy rozmyte, PWN, Warszawa 1997
[5] Kwaśnicka E., Szpunar E. , Zastosowanie algorytmów genetycznych w pozyskiwaniu wiedzy z baz danych, materiały konferencyjne, Pozyskiwanie Wiedzy z Baz Danych, Akademia Ekonomiczna, Wrocław 2001, 131-141
[6] Dzwinel W. , Visual particles and search for global minimum, Future Generation Computer Systems, Vol. 12, 1997, 371-389
[7] But r yło B., Jordan A., Skorek A., Efficient Method of Temperature Optimization in Multi – Component Electronic Circuits, European Simulation Symposium ESS’99, SCS`- Europe, Nottingham, Great Britain1998, 326-330
[8] Broda A., Dzwinel W., Spatial Genetic Algorithm and its Parallel Implementation, Applied Parallel Computing in Industrial Problems and Optimization, Lectures Notes in Computer Sciences, !996
[9] Tsang P.K., Problem Solving with Genetic Algorithms, Science and Engineering Magazine, No. 6, 1992, 14-17


dr inż. Ryszard Szczebiot, Państwowa Wyższa Szkoła Informatyki i Przedsiębiorczości w Łomży, Instytut Informatyki i Automatyki, ul. Akademicka 14, 18-400 Łomża, Poland, E-mail: rysbiot@pwsip.edu.pl;
dr inż. Sławomir Cieślik, University of Technology and Life Sciences, ul. Kaliskiego 7, 85-796 Bydgoszcz, Poland, E-mail: slavcies@utp.edu.pl.


Source & Publisher Item Identifier: PRZEGLĄD ELEKTROTECHNICZNY (Electrical Review), ISSN 0033-2097, R. 87 NR 3/2011

A Review on Voltage Control Methods for Active Distribution Networks

Published by Tengku Juhana TENGKU HASHIM1, Azah MOHAMED2, Hussain SHAREEF3,
Universiti Kebangsaan Malaysia


Abstract. Power distribution systems are in the state of transition from passive to active networks due to the rising penetration level of distributed generators (DGs). One of the technical challenges of active networks is to maintain an acceptable voltage level. This problem has initiated many researchers to control network voltage profile. Several approaches to mitigate the voltage issues include the use of coordinated or centralized and decentralized methods. Both methods have been proven to be able to alleviate the voltage rise issue in distribution systems with DGs. This paper presents a literature review on the various voltage control methods that have been implemented in active distribution networks.

Streszczenie. Przy współpracujących sieciach rozproszonych problemem jest utrzymanie napięcia na pożądanym poziomie. W artykule przedstawiono przegląd różnych metod sterowania poziomem napięcia które moga być zastosowane w aktywnych sieciach rozproszonych. (Przegląd metod sterowania poziomem napięcia w aktywnych sieciach rozproszonych)

Keywords: Distributed Generator, active network, centralized and decentralized methods, voltage control.
Słowa kluczowe: sieci zasilające, sieci rozproszone, kontrola napięcia.

1. Introduction

The connection of DGs in distribution networks has created a challenge for distribution network operators (DNOs) to change their usual passive approach to an active system. This is due to the fact that the conventional distribution networks are designed based on the assumption of unidirectional power flow. With the increasing connection of DG, the network has become more dynamic with bidirectional power flow and it known as active distribution networks (ADN).

An active distribution network is defined as a distribution network with systems in place to control a combination of distributed energy resources comprising of generators and storage [1]. In [2], ADN is defined as a new system that adopts integration of control and communication technologies such that distribution network operators can manage and accommodate the new distribution network. The working group CIGRE C6.11 on the development and operation of active distribution networks has reported on the strengths and weaknesses of AND [1]. Some of the highlighted strengths are automation and control which will lead to improved network access for load customers. ADN will also provide increased operational reliability in terms of power delivery. However, there are some weaknesses which are associated with ADN such as maintenance issue, present lack of experience, and existing communication infrastructure.

Some of the impacts and challenges addressed in the implementation of distribution networks with the presence of DGs include voltage levels and power flow, equipment thermal ratings, fault current levels and also protection issues [3]. With all these issues arising, an active network management (ANM) scheme is essential to provide coordination to power system operation. According to [4], ANM is defined as the use of real-time control and communication systems to provide a means to better integrate renewable distributed generators. With the increasing number of DG penetration, the issue of voltage level in distribution systems has become important. Increasing the number of connected generators will result in voltage rise above its permissible level [5]. The voltage rise effect due to the connection of a DG is illustrated by using a simple circuit shown in Figure 1. In this simple system, the generator, G with generation PG, QG together with local load, PL, QL and a reactive compensator, QC is connected to the distribution system through a weak rural overhead line with impedance Z and a transformer with an on load tap changer (OLTC).

Figure 1: A simple system connected with DG to model voltage rise

From the figure, the voltage at busbar 2 (V2) can be approximately calculated as follows:

(1) V2 ≈ V1 + R (PG + PL) + (QG +QL + QC) X

This equation can be used to qualitatively analyze the relationship between the voltage at busbar 2 and the amount of generation that can be connected, as well as the impact of the alternative control actions to manage voltage rise [6].

The voltage rise is more severe when there is no demand due to the fact that all the local generation is exported back to the primary substation. Basically, there are two types of voltage issues which can be categorized as short term and long term voltage problems in distribution systems [7]. The short term voltage problem is usually caused by voltage sag or dip which is defined as a drop in voltage at a duration between one half-cycle and sixty seconds [8]. It is generally caused by a fault in the power system [8]. In contrast, overvoltage or undervoltage can be considered as a long term voltage problem which can lead to a more serious problem to power systems. The overvoltage problem calls for a management scheme that could alleviate the excessive voltage rise issues.

2. Voltage Control Methods with Distributed Generation

Current ANM schemes may be categorized as centralized or also known as coordinated control, semi-coordinated and decentralized control strategies. Centralized or coordinated control strategy provides voltage regulation from the substation to the rest of the network, potentially using a wide range of communication systems to coordinate different devices in the systems such as OLTC and voltage regulator. On the other hand, the semi-coordinated and decentralized or distributed control strategies must be able to control the DG unit locally in an active manner while coordinating it with a limited number of other network devices. These approaches are able to improve the overall network performance with limited costs incurring due to lower need of communication systems [9]. In the literature, a number of voltage control methods have been suggested to control voltage in the presence of DGs [7, 10, 11].

This paper presents a review of the voltage control methods associated with ADNs. In Section III, the centralized or coordinated voltage control methods will be discussed. Section IV reviews the decentralized voltage control methods with the presence of DGs. The methods that are discussed include the combination of power factor – voltage control method, reactive power compensation method, OLTC and generation curtailment. For decentralized voltage control in distribution systems, a review is made on the use of intelligent systems such as genetic algorithm, simulated annealing, Tabu search and multi agent system. Section V highlights on the issues and challenges associated with the management of ADNs, in particularly managing the increasing penetration of DGs in a distribution network. Table 1 illustrates the comparisons between centralized and decentralized methods where the advantages and disadvantages of both methods are shown and compared.

Table 1. Comparisons between centralized and decentralized voltage control methods

Centralized methodsDecentralized methods
Wide coordination, requires communicationno coordination, limited communication
High costCost saving
Extensive controlLocal control
.

For the aim of this review, a literature overview has been carried out including the IEEE/IET/Elsevier/Springer databases. The survey spans from the last decade, from the year 2000 until 2011. Figure 2 shows the statistical number of published research papers associated with voltage control methods in distribution networks with DG.

Fig. 2. Number of papers published in each year on the subject of voltage control with DGs
3. Centralized or Coordinated Voltage Control Schemes

The simplest active voltage level management methods are based on using local measurements and do not require additional data transfer between distribution network nodes. On the other hand, coordinated voltage control methods determine their control actions based on information about the whole distribution network and therefore data transfer between network nodes is required. There are quite a number of centralized or coordinated voltage controls in distribution systems that have been developed with different levels of complexity, effectiveness, communications requirements and investment costs. Examples of coordinated voltage management for distribution systems that have been identified includes centralized Distribution Management System(DMS) control and also coordination of distribution network components such as OLTC and switched capacitor control.

3.1 Distribution Management System Control

Distribution management system is an active management system where all the control decisions are made. DMS can be divided into basic and advanced DMSs. In basic DMS, simple decisions are made for disconnecting distributed energy resources in case of severe network conditions. However, advanced DMS involves using advanced control system which requires inputs such as status of the network, technical constraints and also market information on energy trades. This leads to the desirable outputs such as amount of generation curtailment and load shedding, ancillary services from DGs, network configuration and exploitation of storages [12]. In this work, the advanced DMS is developed using the classical optimal power flow concept, that is by finding the optimal combination of operations options. The aim is to minimize the operation costs due to energy losses, generation curtailment, reactive power and ancillary services, load shedding and energy storage while complying with the technical constraints.

In [6], the advanced DMS is considered as a sophisticated DMS which controls all components capable of voltage control through data transfer between network nodes. The substation voltage and reactive power of DG and also other components capable of voltage control are regulated in a coordinated voltage control system. The DMS developed in [6] is divided into two main parts, the hardware configuration and the controller software. An active management of the distribution system which makes use of an innovative controller that coordinates the OLTC action with the regulation of reactive exchanges between DG plants and feeders is also one of the voltage control methods suggested in [13]. To test the effectiveness of the proposed regulation, the DMS coordinated controller is applied to a realistic radial distribution network and the results proved that the capacity of DGs connected has improved significantly while maintaining the voltage profile in the system.

To further improve voltage regulation, the DMS will resort to generation curtailment when all other possible operation are unsuccessful [14]. In [15], optimization algorithm is applied to identify the most convenient DG units for injecting active and/or reactive power to minimize the amount of curtailed power. In [16, 17], DMSs which considers energy losses, line ampacity and contribution of responsive loads based on optimization of an objective function are applied for real time applications. The DMS which considers two new centralized control functions, the volt/var control and the optimal feeder reconfiguration is suggested in [18]. The work in [19] proposes a control logic for voltage regulation that integrates itself into the system which involves DG in the regulation process. Here, a coordinated control of transformer’s OLTC position, transformer voltage regulation mode and generator’s reactive power output are implemented using the algorithm developed based from real time data information. A power management system which uses state estimation algorithm coordinated with suitable voltage control equipment is discussed in [20]. Another method of voltage regulation using a power management system is carried out by using coordinated automatic voltage regulator and OLTC of Inter-bus transformers [21].

3.2 Coordination of Distribution Systems Components

The simplest and most studied method of coordinated voltage level management controls the substation voltage based on maximum and minimum voltages in the distribution network. These maximum and minimum voltages can be measured or estimated. The substation voltage is controlled by the changing the set point of the automatic voltage regulator relay which controls the tap changer of the main transformer.

Using control devices such as step voltage regulator and static VAR compensator (SVC), the voltage in a distribution system is able to be kept at its permissible level. SVC controls voltage by injecting reactive power, while step voltage regulator controls voltage by changing its tap position. Here, the centralized control calculates control variables by gathering data obtained by sensors at the distribution lines, so that the control devices are operated by the calculated control variables [22]. In [23], a control method was proposed by coordinating different devices such as the load ratio control transformer, step voltage regulator, shunt capacitor, shunt reactor and SVC. For state estimation, a segment controller utilizing OLTC is suggested by collecting local measurements of feeder loads, and key remote measurements of voltage and load, which form the inputs to the state estimator [24]. The generator automatic voltage control relay, is one of the innovative techniques used to improve voltage control and increase penetration of DGs. This method uses a state estimation technique in order to determine the voltage profile on the network and to adjust the voltage target for the automatic voltage control relay [25].

Reference [26] investigates the use of a voltage regulation method in the presence of DGs by implementing proper coordination among the OLTC, substation switched capacitors and feeder switched capacitors. A coordinated voltage regulation was suggested by combining the contribution of generator and the usage of the existing OLTC in providing voltage control to the distribution system [27]. A network voltage controller based on statistical state estimation algorithm is used to control the target voltage of the automatic voltage control relays at primary substations [28]. The state estimation algorithm estimates the voltage magnitude at each network node using real time measurement, network data and load data. In [29], an approach for coordinating voltage control for STATCOM and the under-load tap changer (ULTC) transformer is proposed. The ULTC transformer steps is being controlled so as to maximize the capacity margin of STATCOM, hence increasing the dynamic margin during system contingency situations as well as minimizes the number of tap changes. A coordination between step voltage regulator and DG operations for improvement of voltage profiles is suggested in [30], where the DG and the step voltage regulator are tested at different operating conditions. In [31], a control action coordination between OLTC and DG has been developed by utilizing the priority level of each regulating device through communication. The control zones of the regulating devices has also been developed using the sensitivity based technique.

By using contribution matrices which provide linear mapping of the variation of active and reactive powers of the distributed energy resources, appropriate control actions such as changing the tap changers of the transformer, controlling the reactive power and even generation curtailment can be done to bring the voltages of the critical nodes to an acceptable level [32]. Critical nodes are nodes in the network where the voltage is critical for the operation of the network. By using only measurements at the substation level and resemblance of the load patterns on the feeders, the technique of an advanced automatic voltage control relay called as the SuperTAPP n+ relay is able to estimate the output of a generator that is connected at a remote point on the feeder. It is also able to effectively control the target voltage according to the requirements [33].

3.3 Intelligent Centralized Methods

Intelligent techniques have been widely used to help solve issues associated with the planning of DG systems such as investment and operating cost minimization, capacity and siting of DG determination, coordination of voltage regulators and capacitors and also islanding of power systems with DG [34]. In this paper, voltage regulation issues are addressed using intelligent techniques including genetic algorithm (GA), Tabu search, artificial neural network (ANN), fuzzy logic, as well as multi agent system. Advantages of intelligent techniques are that it provides solution to voltage problems according to the varying condition and demand of the system. It also provides better solution compared to the conventional mathematical programming techniques, as it is more flexible in terms of cost functions and constraints and is also capable of handling nonlinear mixed integer programming problems [34]. However, the implementation of intelligent techniques requires some method of programming with more input data thus involving more complicated work to ensure its successful implementation. The method of using the reactive Tabu search in determining the coordinated allocation and control of step voltage regulators and SVCs has been presented in [35]. In [36], a GA based procedure is used to determine the optimal dispatch schedules for OLTC settings at substations and all shunt capacitor switching based on the day- ahead load forecast. The proposed strategy is proven to minimize power loss and improves the voltage profile. GA is also used for reactive power optimization problem in implementing a centralized reactive control scheme of grid-connected inverter in [37]. In [38], the fuzzy logic based voltage controller is implemented in both the centralized and also the decentralized schemes. In centralized or coordinated scheme, the fuzzy logic takes into account the average customer’s voltage as the input and the output as the preferred tap changer setting. Active network voltage regulation problem has also been mitigated by using the multi agent system [39]. Using the active and reactive power supports from DG and optimal tap setting of the OLTC, voltage control action is implemented autonomously within cells or feeders of the network. ANN is used to provide an intelligent predictive control technique for online management of reactive power from a group of DG units in [40]. The DG units are centrally controlled using one controller and was developed using two stage intelligent techniques. Combining the approaches of ANN and fuzzy logic system, a coordinated control for managing the main transformer ULTC and reactive power outputs from SVC is developed in [41]. In a related work, an ANN based control scheme for the management of ULTC transformer and STATCOM is discussed in [42]. By utilizing the active and reactive powers, tap position and STATCOM output, the voltage magnitude at the substation is maintained. The dispatchable DG is coordinated with the voltage control devices, namely the voltage regulators and capacitor bank using the Tabu search algorithm [43]. In [44], a new Tabu search algorithm for capacitor control in a distribution system is proposed. Capacitor control is essential in providing the means to adjust the nodal voltages from fluctuating.

4. Decentralized or Distributed Voltage Control Methods

Decentralized or distributed voltage control uses local information to independently control voltage at a particular bus where measurement, optimization and communication methods are usually limited. Different decentralized voltage control schemes have been studied to allow more DG capacity to be connected. Decentralized control has one major advantage compared to centralized control, that is, it is able to provide voltage support by controlling locally its operation modes. Hence, the problem of faults in communication lines and slow response to rapid voltage variations could be overcome [45]. Another advantage is cost saving since the decentralized control is able to improve the power systems performance while limiting the need for large investments on communication systems.

4.1 Reactive Power Compensation

Voltage rise caused by DG can be decreased by allowing the generator to absorb reactive power. Using synchronous generators, the control of reactive power is usually realized by an excitation system that consists of an AC or DC exciter, controller and voltage measurement components [46]. However, these generators have limitations on control of voltage and reactive power in distribution systems and therefore it requires additional compensating devices to ensure that the voltage level is acceptable. The applications of several end users or local compensation methods have proven to be a promising solution. These methods have several advantages in terms of efficiency, flexibility, reliability and scalability. A device such as STATCOM has the advantage of providing solution in fast response time, thus providing dynamic voltage control in the systems. On the other hand, SVC is able to provide voltage control within very tight parameters despite a widely varying load or contribution from DG [7]. The disadvantage of installing these reactive power compensating devices is the high costs of the devices.

A few reactive power compensation approaches for network with DG is discussed and compared in [47]. SVCs and STATCOMs are able to provide much better control on voltage profile when combined with fixed capacitor banks. Shunt capacitor banks is also another usual method for providing reactive power compensation in distribution systems. These devices consist of a number of large capacitors that can be connected or disconnected from the system by using switches. In this comparative study performed on different types of reactive power compensators, namely, single fixed capacitor bank, multiple-capacitor bank, SVC and STATCOM, simulation results have shown that SVC and STATCOM provide better voltage control in spite of the higher cost compared to the fixed capacitor bank. In [48], installing shunt reactance and increasing the cross-sectional area of the network conductors are the suggested methods to deal with voltage rise issue.

Several compensation devices have been installed in a distribution network, including a dynamic Var compensating device so as to reduce the voltage rise problem. Additional shunt reactors have also been used to help solve short and long term voltage issues. These devices provide voltage regulation and are used as part of an active network management scheme in the area of North Scotland [49]. Using the D-STATCOM as a voltage controller, the overall performance is proven to improve significantly. DSTATCOM has shown to be effective in compensating reactive power, balancing the load and elimination of harmonics [50]. A comprehensive study to evaluate the effectiveness of reactive power control in distribution networks using STATCOM devices have been conducted in [51]. Using unity power factor technique, a voltage control scheme has enabled the STATCOM to supply the reactive power requirements of wind farms generation, control the network voltage actively, hence, increasing the level of penetration of DG. An autonomous decentralized controller for voltage profile maintenance using reactive power control based on system connection inverter is proposed in [52]. The method is based on three control modes, “V-Ref method”, “Q-Save method”, and “Q-Coop method”, which operate based on voltage change in the system.

A local control scheme developed in [53] dispatches reactive power from each PV inverter based on local instantaneous measurements of the real and reactive components of the consumed power and the real power generated by the PV. Another distributed or decentralized reactive power generation control is suggested as an automatic control approach to manage the voltage rise issue caused by active power injection [54]. The reactive power control is linked to the operation of on OLTC to ensure that the active power generation does not cause voltage rise.

4.2 Power Factor-Voltage Control

Distribution network operators have traditionally required all DGs that are connected to the distribution network to operate in power factor control (PFC) mode [55]. The advantage of PFC is that it is less disruptive to the network devices such as OLTCs. However, the disadvantage of this method depends on a certain limit of generation connected to the system, whereby, a further increase in the generation will still result in voltage rise. The Power Factor Control – Voltage Control (PFC-VC) method combines the behaviour of the generator’s operation in two modes namely, constant power factor and voltage control. At normal conditions where the measured voltage is within the statutory upper and lower limits, the generator will operate in constant PFC mode. However, at times when the voltage deviates above or below the statutory limits, the generator will adopt the VC mode, that is, by varying the excitation of the automatic voltage regulator [56]. In the PFC mode, the real power over reactive power ratio is kept constant, with the reactive power following the variation of real power. In the VC mode, the automatic voltage controller is activated to vary excitation and move the operating point within the bus voltage limit. This method is implemented with the knowledge of combining the advantages of automatic voltage regulator and PFC and is also termed as automatic voltage/power factor control.

Independent producers adopt PFC strategy as a means to avoid penalties due to excessive reactive power consumption. In [4, 9, 57], the method is by increasing the input of generation to the distribution system while maintaining a fixed unity power factor operation. Other methods of voltage rise mitigation are combined with this PFC to tackle the voltage rise problem. In [58], three different modes of power factor operations is adopted by generators which is unitary, capacitive or inductive power factor depending on the regulatory operating rules. An adaptive PFC presented in [59] proved to be able to increase the generation capacity. This method is part of an active management scheme which has been implemented for maximizing wind power generation.

4.3 On load tap changer (OLTCs) scheme

The OLTC transformers are used between the multiple voltage levels to regulate and maintain the voltage which is supplied to consumers within statutory limits. The OLTC mechanism is a transformer component controlled automatically by a relay to increase or decrease voltage by altering the tap position of transformer [60]. When the secondary voltage detected is no longer within the permitted dead-band, the relay issues a command to the tap changer mechanism to alter its tap position in order to restore the required voltage level. The OLTC transformer, coupled with its automatic voltage control relay, regulates the transformer output voltage to keep the voltage magnitude within limits. One major disadvantage of this scheme is that the operation of the tap changer is limited to its tapping limits and capability.

However, with the presence of DG in the distribution networks, the automatic voltage control relay performance is affected, thus resulting in voltage regulation problems due to the interference. The DG integration changes the power flow and sometimes results in reverse power flow as well as a voltage increase occurring at the point of connection. The measured voltage is shifted upwards or downwards depending on the power factor of transformer current and direction of power flow to the DG and load [61]. A new voltage control methodology which controls the voltage control relays in OLTCs is proposed in [62]. This method deals with the problems associated with the connection of DGs such as inaccurate Load Drop Compensation (LDC), voltage level at the point of generator’s connection and impaired voltage control for paralleled transformers. The principles of operation of OLTCs with and without LDC together with the effect of DG on OLTC and LDC regulation has also been studied in [63]. With simulations on three different feeder models, the effectiveness of different regulation methods (LTC with reduced setting, LDC, DG with reactive power control capability and voltage regulator installation), was analyzed to show the dependency on feeder structure, parameters and DG connection point.

A control algorithm that controls the set point of the automatic voltage control relay at the substation is proposed in [64]. The proposed control algorithm works locally and is able to restore the substation voltage to an acceptable level and it does not cause continuous tapping of the tap changer in any situation. An Automatic Voltage Reference Setting (AVRS) technique which changes the voltage reference for the existing automatic voltage control relays is suggested in [65]. The AVRS works by measuring two or more essential voltages along the multiple feeders. From the results of minimum and maximum voltages obtained, the new voltage reference for automatic voltage control relay is then determined and the new technique is tested using a closed-loop testing facility based on the Real Time Digital Simulator. An advanced automatic voltage control relay called as the Transformer Automatic Paralleling Package schemes is presented in [66]. This method proved to be effective under varying power factor and load current without degrading the function of LDC, hence maintaining the transformers on a suitable tap position. In [67], a control algorithm that controls the set point of automatic voltage control relay at the substation is proposed. The control scheme managed to restore the voltage level based on information of local measurements without the continuous tapping of the tap changer. The Super Transformer Automatic Paralleling Package n+ relay scheme which is implemented based on locally taken measurements at the substation level combined with a state estimation technique is suggested in [68].

4.4 Generation Curtailment

Voltage rise can also be mitigated by reducing the active power output of DG. The main disadvantage of this method is that when a voltage limit is exceeded, only rarely the DG owner might find it beneficial to curtail some of its generation. This is due to the fact that curtailment will lead to losses in revenue [6]. The simplest method to implement generation curtailment is to disconnect the required number of generating units when the voltage exceeds its limits. For instance, if active power of DG can be controlled by blade angle control of wind generators, disconnection is not required as the active power of DG can be controlled continuously. In [4], the method is implemented to tackle the voltage rise problem as a last resort if the PFC –VC control mode is not successful. This scheme will reduce a given percentage of the power output when the voltage at the connection bus exceeds its statutory limits. The production of active power of low voltage photovoltaic generators is controlled by an innovative control logic in [69]. The aim of this control strategy is to increase the penetration limit of PV DG. However, an active control called as Power Curtailment, will adjust the active power generated according to the local node voltage to avoid overvoltage at the local node voltage.

In [15], it is suggested that when all the usual means of voltage control have been exhausted, generation curtailment can be used. The work concentrates on preventing voltage rises, as that tends to be the main problem with reverse power flows due to DG, but the methodology presented could also be used to manage curtailment in loads in the event of voltages dropping below its lower-statutory limit. As part of an active management method proposed in [59], the energy curtailment scheme was also tested to investigate the effect towards the amount of DG that could be connected. A droop based active power curtailment scheme for managing overvoltage issues is presented in [70-72]. Utilizing the droop control technique to manage the operation and power sharing among generators, an approach that results in equal sharing of output power losses among inverters is achieved.

4.5 Intelligent decentralized systems

Artificial neural network (ANN) scheme to manage voltage fluctuation is proposed in [73]. In this method, by analyzing the effects of reactive and active powers of DG on voltage profile, a decision support system based on ANN is developed. This is done by using the slope of voltage with respect to active and reactive power of DG unit to determine an appropriate bus to connect a DG thus reducing the voltage deviation of the critical bus. Hence, the voltage of the selected bus can be kept almost constant in terms of system operation. Another work which also utilizes ANN to manage the issue of voltage sag is presented in [74]. By using parameters from the distribution system that characterize voltage sags, the parameters are then calculated and compared to the required voltage magnitude, duration and phase angle to provide the required control action to regulate the terminal voltage at the busbar . ANN based approach has also been used in [75] to estimate the control parameters of STATCOM to improve voltage profile. Here, two ANNs have been developed simultaneously, for the estimation of STATCOM voltage magnitude and phase angle and also for the estimation of reactive powers in the STATCOM. In [76], the voltage controller of a generating unit in a distribution system is equipped with additional coordinated voltage controller which uses ANN. Here, the suggested ANN voltage control maintains the power system voltage profile hence reducing power system losses. An ANN based tap changer control was developed and presented in [42]. In this work, the tap operation was improved by exploitation of suitable output coding and ensemble principle. The ANN based automatic voltage control relay was proposed in [77]. Using a power system load flow program written in FORTRAN, the automatic voltage control relay is designed and implemented using ANN. In [45], ANN together with genetic algorithm are used to determine the optimal operation of the control devices such as step voltage regulator, shunt capacitor, shunt reactor, load ratio control transformer and SVC.

In [78], an evolutionary programming (EP) approach is applied for optimization of voltage control in distribution systems with DG. By using nested EP programming, the voltage deviations at the load nodes are minimized. In another research, the reactive Tabu search optimization method has been applied to determine fast optimal setting for transformers with voltage regulators and LDC to cope with the changes in the system [79]. Similarly, in [80], the Tabu search algorithm together with sensitivity analysis is implemented to provide reactive power compensation for wind farms. The component models of the wind farms and the objective function comprising of power losses, capacitor installation costs, bus voltage and wind turbines output constraints are considered in the work. Reactive power optimization based on the combination of ordinal optimization and Tabu search is proposed in [81]. In this optimization method, the mathematical modelling is done via two steps. The first step is to obtain a good initial solution for Tabu search via ordinal optimization followed by finding a global optimal solution using Tabu search. An intelligent voltage control for networks with DGs utilizing fuzzy logic is presented in [82]. The method suggests the use of local, intelligent and auto-adaptive voltage regulator for DGs which resulted in acceptable voltage levels in distribution systems on normal and emergency conditions. In [83], fuzzy logic is used to identify proper control actions for the distributed voltage controller sensors and oscillators aimed at improving the voltage level and reducing the power losses of the network. In [38], the concept of fuzzy logic is implemented in a decentralized way by controlling the setting of OLTC. The control action is based on the power flow information of the transformer hence limiting the need for communication. However, since this method depends on the network and load characteristics, fuzzy logic needs to be set up differently depending on the network load data analysis.

Multi agent system which is a system composed of multiple interacting agent systems has been applied to provide autonomous decentralized voltage control method for DGs [84]. The method which has been formulated considers the time delay with communications between the agents. In [85], a communication system using multi agent cooperative control structure has been suggested to solve voltage issues by utilizing the two way communication between components of static voltage regulator, feeder shunt capacitors and DG. In [86], a real time simulation of multi agent systems for a decentralized secondary voltage control is performed by combining two tools, the first one is a real time digital simulation for electric power simulation while the other one is a Java agent development framework. The multi agent approach is used to share voltage regulation effort and perform coordination of DG. Another decentralized multi agent voltage regulation approach presented in [87] is done by assigning each agent with a local multi-objective optimization function. This will control the voltage at its wind generator bus and participates in voltage regulation of pilot bus.

5. Issues and Challenges

Several issues and challenges have resulted due to increasing number of DG penetration in a distribution system, which forms the active network. An increased attention to active distribution networks can be seen to be motivated by three main reasons [88]. First, it is due to the increase in customers’ expectations in having a reliable power delivery and high quality of supply. Secondly, it is due to the desire in exploiting local renewable energy by facilitating the connection of small DG units into the medium and low voltage systems. The third reason is the strong desire in having a better management of assets from the view point of asset utilization, deferral of reinforcement and strategic replacement of aging assets by the distribution network operators. All these objectives would require further innovations in distribution systems in terms of providing a coordinated or active control across the power systems.

High penetration levels of DGs would raise several technical issues in a distribution system which includes voltage levels and power flow. Other rising issues include the issue of equipment thermal ratings, fault current levels and also protection issues [2]. The equipment thermal ratings might reach its limits if such high levels of DG penetration are connected to a distribution system. This is due to the fact that the total installed generation surpasses the local load, hence exporting back power to the main grid which would result in congestion of lines and failure of equipment thermal ratings. On the other hand, the fault current that flows in a network due to a fault in the system would also increase with the contribution from the DGs. The passive solution of installing equipment with higher level of ratings would again hamper the amount of DGs to be connected to the system due to rising costs. Protection issues are also another main problem and challenge in integrating an active distribution system. The technical experts and engineers must deal with several issues such as fuse and switchgear coordination, tripping, protection of relays, equipment ratings and islanding operations [89].

The economic and environmental major policy issues would also rise with further integration of DGs in the system [90]. High financial costs and economic efficiency are one of the major concerns in having higher level of DGs. This is due to the fact that the differences in capital costs between different DG technologies are quite large. The issue of environmental protection has also been raised. This is from the point of view of fuel utilization, whereby smaller DG plants are less efficient than larger central plants of the same type. The emission from the combined heat and power generation units are also one of the major concerns to the safety of the environment. Therefore, the outcome in terms of economic and environmental efficiency of different types of DG will differ with different DG technologies used. All these issues have received high level of attention among researchers and solutions and mitigation strategies have been proposed, experimented and implemented in the distribution system to provide a more stable power network.

6. Conclusions

This paper presents a review on the work that has been done with regards to voltage control methods implemented in the distribution systems connected with DGs. Various coordinated and distributed voltage regulation methods are overviewed and classified based on their control actions. Centralized or coordinated control methods are classified into three main categories, distribution management system, coordination of distribution system components and intelligent techniques. All these voltage control methods require high level of communication between the components of the system, thus incurring high costs in its implementation. However, the outputs of these type of voltage management proves to be more systematic and robust hence improving system operation significantly. On the other hand, the decentralized voltage control methods consider power factor control, reactive power compensation, OLTC, generation curtailment and also intelligent techniques that are based on local information with limited number of communication level between the network components. These methods do not provide solutions for the whole system, but still remains reliable depending on the control actions taken. Power – factor control methods proved to be reliable to a certain extent of DG inputs to the system, where increased DG level would result in voltage deviating from its permissible limit. Reactive power compensation is based on the idea that the generator is able to absorb the amount of excessive power to limit the voltage rise, but the main drawback of this reactive power absorption is loss increment. The amount of output power to be absorbed also depends on the generator’s capability. The OLTC scheme is limited by its tapping capability while the generation curtailment scheme is the last option to be implemented. The intelligent technique utilizes different optimization methods to maximize the control actions of the system’s components in managing power quality issues. All these methods which have been discussed and presented, provides voltage control support in distribution systems with DGs in their own unique way, depending on the situation and demand.

REFERENCES

[1] D’Adamo C.,Samuel J., and Chad A., Global survey on planning and operation of active distribution networks – Update of CIGRE C6.11 working group activities, 20th International Conference and Exhibition on Electricity Distribution – Part 1, (2009), 1-4.
[2] Hidalgo R., Abbey C., Joo, x, and s G., A review of active distribution networks enabling technologies, IEEE Power and Energy Society General Meeting (2010), 1-9.
[3] Jenkins N., Allan R.,Crossley P. , Kirschen D., Strbac G., Embedded Generation: The Institution of Electrical Engineers, London, 2000.
[4] Sansawatt T., Ochoa L. F., and Harrison G. P., Integrating distributed generation using decentralised voltage regulation, IEEE Power and Energy Society General Meeting (2010), 1-6.
[5] Masters C. L., Voltage rise: the big issue when connecting embedded generation to long 11 kV overhead lines, Power Engineering Journal, 16 (2002) No.1, 5-12.
[6] Strbac G., Jenkins N., Hird M., Djapic P. , Nicholson G., Integration of Operation of Embedded generation and distribution networks, University of Manchester Institute of Science and Technology (UMIST) 2002.
[7] O’Gorman R. and Redfern M. A., Voltage control problems on modern distribution systems, IEEE Power Engineering Society General Meeting, Vol.1 (2004), 662-667.
[8] IEEE Recommended Practice for Monitoring Electric Power Quality, IEEE Std 1159, (1995).
[9] Sansawatt T., O’Donnell J., Ochoa L. F., and Harrison G. P., Decentralised voltage control for active Distribution Networks, Proc. of the 44th International Universities Power Engineering Conference (UPEC) (2009), 1-5.
[10] T.Xu P.C. Taylor, Voltage Control Techniques for Electrical Distribution Networks including Distributed Generation, The International Federation of Automatic Control 17th World Congress (2008).
[11] Mutale J., Benefits of Active Management of Distribution Networks with Distributed Generation, IEEE PES Power Systems Conference and Exposition (2006), 601-606.
[12] Pilo F., Pisano G., and Soma G. G., Advanced DMS to manage active distribution networks, IEEE Bucharest PowerTech (2009), 1-8.
[13] Fabio B., Roberto C., and Valter P., Radial MV networks voltage regulation with distribution management system coordinated controller, Electric Power Systems Research, 78 (2008) No.4, 634-645.
[14] Kupzog F., Brunner H., Pruggler W., Pfajfar T., and Lugmaier A., DG DemoNet-Concept – A new Algorithm for active Distribution Grid Operation facilitating high DG penetration, 5th IEEE International Conference on Industrial Informatics, 2 (2007), 1197-1202.
[15] Zhou Q. and Bialek J. W., Generation curtailment to manage voltage constraints in distribution networks, IET Generation, Transmission & Distribution, 1 (2007) No.3, 492-498.
[16] G. Celli M. Loddo, F. Pilo, Distribution Network Planning with Active Management, 6th World Energy System Conference (2006).
[17] G. Celli, Pilo F., Pisano G., Soma G.G., Optimal planning of active networks, 16th Power Systems Computation Conference (2008).
[18] Roytelman I. and Ganesan V., Coordinated local and centralized control in distribution management systems, IEEE Transactions on Power Delivery, 15 (2000) No.2, 718-724.
[19] Conti S., Innovative Voltage Regulation Method for Distribution Networks with Distributed Generation, 19th International Conference on Electricity Distribution (2007),
[20] Hazel T. G., Hiscock N., and Hiscock J., Voltage Regulation at Sites With Distributed Generation, IEEE Transactions on Industry Applications 44 (2008) No.2, 445-454.
[21] Ran L., Spinato F., Taylor P., Wilson R., and Jackman D., Coordinated AVR and tap changing control for an autonomous industrial power system, IEE Proceedings on Generation, Transmission and Distribution, 153 (2006) No.6, 617-623.
[22] Hiroyuki H., Kobayashi H., A Study of Centralized Voltage Control Method for Distribution System with Distributed Generation, 19th International Conference on Electricity Distribution (2007).
[23] Senjyu T., Miyazato Y., Yona A., Urasaki N., and Funabashi T., Optimal Distribution Voltage Control and Coordination With Distributed Generation, IEEE Trans on Power Delivery, 23 (2008) No.2, 1236-1242.
[24] Thornley V., Jenkins N., Reay P., Hill J., Barbier C., Field Experience with Active Network Management of Distribution Networks with Distributed Generation, 19th International Conference on Electricity Distribution (2007).
[25] Thornley V., Hill J., Lang P., and Reid D., Active network management of voltage leading to increased generation and improved network utilisation, IET-CIRED Seminar on SmartGrids for Distribution (2008), 1-4.
[26] Viawan F. A. and Karlsson D., Coordinated voltage and reactive power control in the presence of distributed generation, IEEEPower and Energy Society General Meeting – Conversion and Delivery of Electrical Energy in the 21st Century (2008), 1-6.
[27] Caldon R., Spelta S., Prandoni V., Turri R., Coordinated Voltage Regulation in Distribution Networks with Embedded Generation, 18th International Conference on Electricity Distribution (2005).
[28] Hird C. M., Leite H., Jenkins N., and Li H., Network voltage controller for distributed generation, IEE Proc on Generation, Transmission and Distribution, 151 (2004) No.2, 150-156.
[29] El Moursi M. S., Bak-Jensen B., and Abdel-Rahman M. H., Coordinated Voltage Control Scheme for SEIG-Based Wind Park Utilizing Substation STATCOM and ULTC Transformer, IEEE Trans on Sustainable Energy, 2 (2011) No.3, 246-255.
[30] Kojovic L. A., Coordination of distributed generation and step voltage regulator operations for improved distribution system voltage regulation, IEEE Power Engineering Society General Meeting (2006).
[31] Le A. D. T., Muttaqi K. M., Negnevitsky M., and Ledwich G., Response coordination of distributed generation and tap changers for voltage support, Australasian Universities Power Engineering Conference (2007), 1-7.
[32] Viehweider A., Bletterie B., Burnier De Castro D., Advanced Coordinated Voltage Control Strategies for Active Distribution Network Operation, 20th International Conference on Electricity Distribution (2009).
[33] Fila M., Reid D., Taylor G. A., Lang P., and Irving M. R., Coordinated voltage control for active network management of distributed generation, IEEE Power & Energy Society General Meeting (2009), 1-8.
[34] Santoso S., Saraf N., and Venayagamoorthy G. K., Intelligent Techniques for Planning Distributed Generation Systems, IEEE Power Engineering Society General Meeting (2007), 1-4.
[35] Sugimoto J., Yokoyama R., Fukuyama Y., Silva V. V. R., and Sasaki H., Coordinated allocation and control of voltage regulators based on reactive tabu search, IEEE Russia Power Tech (2005), 1-6.
[36] Hu Z., Wang X., Chen H., and Taylor G. A., Volt/VAr control in distribution systems using a time-interval based approach, IEE Proceedings on Generation, Transmission and Distribution, 150 (2003) No.5, 548-554.
[37] Wang R.,Lin F.,You X., and Zheng T. Q., Research on the reactive power control of grid-connected inverter of distributed generation system based on genetic algorithm, 3rd IEEE Conference on Industrial Electronics and Applications (2008), 1096-1099.
[38] Shalwala R. A. and Bleijs J. A. M., Voltage control scheme using Fuzzy Logic for residential area networks with PV generators in Saudi Arabia, IEEE PES Innovative Smart Grid Technologies (ISGT) (2011), 1-6.
[39] Nguyen P. H., Myrzik J. M. A., and Kling W. L., Coordination of voltage regulation in Active Networks, IEEE/PES Trans and Dist Conf and Exposition (2008), 1-6.
[40] Wanik M. Z. C., Erlich I., Mohamed A., and Shareef H., Predictive var management of distributed generators, Conf Proc IPEC (2010), 619-624.
[41] Liang R.H. and Liu X.Z., Neuro-Fuzzy Based Coordination Control in a Distribution System with Dispersed Generation System, International Conference on Intelligent Systems Applications to Power Systems (2007), 1-6.
[42] Gwang W.K. and Lee K. Y., Coordination control of ULTC transformer and STATCOM based on an artificial neural network, IEEE Transactions on Power Systems, 20 (2005) No.2, 580-586.
[43] Ausavanop O. and Chaitusaney S., Coordination of dispatchable distributed generation and voltage control devices for improving voltage profile by Tabu Search, 8th International Conference on Electrical
Engineering/Electronics, Computer, Telecommunications and Information Technology (ECTI-CON)
(2011), 869-872.
[44] Mori H. and Iimura Y., Dual tabu search for capacitor control in distribution systems, IEEE PES Power Systems Conference and Exposition, 3 (2004), 1434-1439.
[45] Toma S., Senjyu T., Miyazato Y., Yona A., Tanaka K., and Chul-Hwan Kim, Decentralized voltage control in distribution system using neural network, IEEE 2nd International Power and Energy Conference (2008), 1557-1562.
[46] Turitsyn K., Sulc P., Backhaus S., and Chertkov M., Local Control of Reactive Power by Distributed Photovoltaic Generators, First IEEE International Conference on Smart Grid Communications (2010), 79-84.
[47] Elnashar M., Kazerani M., El Shatshat R., and Salama M. M. A., Comparative evaluation of reactive power compensation methods for a stand-alone wind energy conversion system, IEEE Power Electronics Specialists Conference (2008), 4539- 4544.
[48] Caples D., Boljevic S., and Conlon M. F., Impact of distributed generation on voltage profile in 38kV distribution system, 8th International Conference on the European Energy Market (EEM) (2011), 532-536.
[49] Currie R. A. F., Ault G. W., Fordyce R. W., MacLeman D. F., Smith M., and McDonald J. R., Actively Managing Wind Farm Power Output, IEEE Transactions on Power Systems, 23 (2008) No.3, 1523-1524.
[50] Aggarwal M., Gupta S. K., Madhusudan M., and Kasal G., DSTATCOM Control in Low Voltage Distribution System with Distributed Generation, 3rd Int. Conf. on Emerging Trends in Engineering and Technology (ICETET) (2010), 426-429.
[51] Saad-Saoud Z., Lisboa M. L., Ekanayake J. B., Jenkins N., and Strbac G., Application of STATCOMs to wind farms, IEE Proc. on Generation, Transmission and Distribution, 145 (1998) No.5, 511-516.
[52] Tsuji T., Oyama T., Hashiguchi T., Goda T., Horiuchi K., Tange S., Shinji T., and Tsujita S., A study on autonomous decentralized voltage controller in distribution network considering control priority, International Conference on Clean Electrical Power (ICCEP) (2011), 749-754.
[53] Turitsyn K., Sulc P., Backhaus S., and Chertkov M., Options for Control of Reactive Power by Distributed Photovoltaic Generators, IEEE Proceedings, 99 (2011) No.6, 1063-1073.
[54] Carvalho P. M. S., Correia P. F., and Ferreira L. A. F., Distributed Reactive Power Generation Control for Voltage Rise Mitigation in Distribution Networks, IEEE Transactions on Power Systems, 23 (2008) No.2, 766-772.
[55] Vovos P. N., Kiprakis A. E., Wallace A. R., and Harrison G. P., Centralized and Distributed Voltage Control: Impact on Distributed Generation Penetration, IEEE Trans. on Power Systems 22 (2007) No.1, 476-483.
[56] Kiprakis A. E. and Wallace A. R., Maximising energy capture from distributed generators in weak networks, IEE Proc. on Generation, Transmission and Distribution, 151 (2004) No.5, 611-618.
[57] Thipnatee Sansawatt Luis F. Ochoa, Gareth Harrison, Decentralised Voltage and Thermal Management to enable more Distributed Generation Connection CIRED Workshop (2010),
[58] Freitas W., Vieira J. C. M., Morelato A., and Xu W., Influence of excitation system control modes on the allowable penetration level of distributed synchronous generators, IEEE Transactions on Energy Conversion, 20 (2005) No.2, 474-480.
[59] Ochoa Luis F., Andrew K., Chris D., and Harrison Gareth P., Applying active network management schemes to an Irish distribution network for wind power maximisation, 20th Int. Conf. and Exhibition on Electricity Distribution – Part 1 (2009), 1-4.
[60] Gao C. and Redfern M. A., A review of voltage control techniques of networks with distributed generations using On-Load Tap Changer transformers, 45th International Universities Power Engineering Conference (UPEC) (2010), 1-6.
[61] Thomson M., Automatic voltage control relays and embedded generation., Power Engineering Journal, 14 (2000) No.2, 71-76.
[62] Hiscock J., Hiscock N., Kennedy A., Advanced Voltage Control for Networks with Distributed Generation 19th International Conference on Electricity Distribution (2007),
[63] Viawan Ferry A., Sannino Ambra, and Daalder Jaap, Voltage control with on-load tap changers in medium voltage feeders in presence of distributed generation, Electric Power Systems Research, 77 (2007) No.10, 1314-1322.
[64] Kulmala A., Maki K., Repo S., and Jarventausta P., Including active voltage level management in planning of distribution networks with distributed generation, IEEE Bucharest PowerTech (2009), 1-6.
[65] Li H. Y. and Leite H., Increasing distributed generation using automatic voltage reference setting technique, IEEE Power and Energy Society General Meeting – Conversion and Delivery of Electrical Energy in the 21st Century (2008), 1-7.
[66] Fila M., Taylor G. A., Irving M. R., Hiscock J., Lang P., and Aston P., Systematic modelling and analysis of TAPP voltage control schemes, 42nd International Universities Power Engineering Conference (2007), 349-356.
[67] Kulmala A., Maki K., Repo S., and Jarventausta P., Active Voltage Level Management of Distribution Networks with Distributed Generation using On Load Tap Changing Transformers, IEEE Lausanne Power Tech (2007), 455-460.
[68] Fila M., Taylor G. A., Hiscock J., Irving M. R., and Lang P., Flexible voltage control to support Distributed Generation in distribution networks, 43rd International Universities Power Engineering Conference (2008), 1-5.
[69] Conti S., Greco A., Messina N., and Raiti S., Local voltage regulation in LV distribution networks with PV distributed generation, International Symposium on Power Electronics, Electrical Drives, Automation and Motion (2006), 519-524.
[70] Tonkoski R., Lopes L. A. C., and El-Fouly T. H. M., Coordinated Active Power Curtailment of Grid Connected PV Inverters for Overvoltage Prevention, IEEE Transactions on Sustainable Energy, 2 (2011) No.2, 139-147.
[71] Tonkoski R., Lopes L. A. C., and El-Fouly T. H. M., Droopbased active power curtailment for overvoltage prevention in grid connected PV inverters, IEEE International Symposium on Industrial Electronics (ISIE) (2010), 2388-2393.
[72] Tonkoski R., Lopes L. A. C., and Turcotte D., Active power curtailment of PV inverters in diesel hybrid mini-grids, Electrical Power & Energy Conference (EPEC), 2009 IEEE (2009), 1-6.
[73] Ugranli F., Ersavas C., and Karatepe E., Neural network based distributed generation allocation for minimizing voltage fluctuation due to uncertainty of the output power, International Symposium on Innovations in Intelligent Systems and Applications (INISTA) (2011), 415-419.
[74] Ipinnimo O., Chowdhury S., and Chowdhury S. P., ANN-based voltage dip mitigation in power networks with distributed generation, IEEE/PES Power Systems Conference and Exposition (PSCE) (2011), 1-8.
[75] Varshney S., Srivastava L., and Pandit M., ANN based control of Statcom for improving voltage profile in power system, India International Conference on Power Electronics (IICPE) (2011), 1-7.
[76] Gubina A. F., Gubina F., and Golob R., Intelligent coordinative voltage and reactive power control, International Journal of Electrical Power & Energy Systems, 23 (2001) No.4, 313-321.
[77] Salman S. K. and Rida I. M., ANN-based AVC relay for voltage control of distribution network with and without embedded generation, International Conference on Electric Utility Deregulation and Restructuring and Power Technologies (2000), 263-267.
[78] Batrinu F., Carpaneto E., Chicco G., De Donno M., Napoli R., Porumb R., Postolache P., and Toader C., New nested evolutionary programming approach for voltage control optimization with distributed generation, Proceedings of the 12th IEEE Mediterranean Electrotechnical Conference, 3 (2004), 1007-1010 Vol.3.
[79] Oomori T., Genji T., Yura T., Takayama S., Watanabe T., and Fukuyama Y., Fast optimal setting for voltage control equipment considering interconnection of distributed generators, IEEE/PES Asia Pacific Trans. and Dist. Conf. and Exhibition, 2 (2002), 1145-1150 vol.2.
[80] Ling L., Xiangjun Z., Ping Z., Yunfeng X., and Guopin L., Optimization of Reactive Power Compensation in Wind Farms Using Sensitivity Analysis and Tabu Algorithm, IEEE Industry Applications Society Annual Meeting (2008), 1-5.
[81] Haoming Liu, Yunhe Hou, and Xingying Chen, A hybrid algorithm of ordinal optimization and Tabu Search for reactive power optimization in distribution system, Third International Conference on Electric Utility Deregulation and Restructuring and Power Technologies (2008), 1318-1324.
[82] T.Tran-Quoc E.Monnot, G.Rami, A.Almeida, Ch.Kieny, N. Hadjsaid, Intelligent Voltage Control in Distribution Network with Distributed Generation, 19th International Conference on Electricity Distribution (2007),
[83] Loia V. and Vaccaro A., A decentralized architecture for voltage regulation in Smart Grids, IEEE International Symposium on Industrial Electronics (ISIE) (2011), 1679- 1684.
[84] Tsuji T., Goda T., Ikeda K., and Tange S., Autonomous Decentralized Voltage Profile Control of Distribution Network considering Time-Delay, International Conference on Intelligent Systems Applications to Power Systems, 2007 (2007), 1-6.
[85] Farag H. E. and El-Saadany E. F., Voltage regulation in distribution feeders with high DG penetration: From traditional to smart, IEEE Power and Energy Society General Meeting (2011), 1-8.
[86] Fakham H., Colas F., and Guillaud X., Real-time simulation of multi-agent system for decentralized voltage regulation in distribution network, IEEE Power and Energy Society General Meeting (2011), 1-7.
[87] Fakham H., Ahmidi A., Colas F., and Guillaud X., Multi-agent system for distributed voltage regulation of wind generators connected to distribution network, IEEE PES Innovative Smart Grid Technologies Conference Europe (ISGT Europe) (2010), 1-6.
[88] McDonald J., Adaptive intelligent power systems: Active distribution networks, Energy Policy, 36 (2008) No.12, 4346-4351.
[89] Walling R. A., Saint R., Dugan R. C., Burke J., and Kojovic L. A., Summary of Distributed Resources Impact on Power Delivery Systems, IEEE Transactions on Power Delivery, 23 (2008) No.3, 1636-1644.
[90] Pepermans G., Driesen J., Haeseldonckx D., Belmans R., and D’haeseleer W., Distributed generation: definition, benefits and issues, Energy Policy, 33 (2005) No.6, 787-798.


Authors: Tengku Juhana Tengku Hashim, Azah Mohamed and Hussain Shareef. Department of Electrical, Electronic and Systems Engineering, Universiti Kebangsaan Malaysia, 43600 Bangi, Selangor, Malaysia. Corresponding author: Tengku Juhana Tengku Hashim,
Email:juhana79@yahoo.com
Prof.Azah Mohamed, Email:azah@eng.ukm.my,
Dr. Hussain Shareef, E-mail: shareef@eng.ukm.my


Source & Publisher Item Identifier: PRZEGLĄD ELEKTROTECHNICZNY (Electrical Review), ISSN 0033-2097, R. 88 NR 6/2012

General Reference – Effects of Harmonics at Industrial Facilities

Published by Electrotek Concepts, Inc., PQSoft Case Study: General Reference – Effects of Harmonics at Industrial Facilities, Document ID: PQS0409, Date: September 30, 2004.


Abstract: Harmonic currents injected into the system by nonlinear loads, and the voltage distortion they create as they flow through system impedances, can reduce equipment operating reliability and service life. Potential problems include overheating of transformers, equipment misoperation and capacitor failures. The major sources of harmonics are: saturable devices, arcing devices, adjustable-speed drives (ASDs) and other electronic power converters. The characteristics of different types of ASDs will be discussed. The effect of power factor correction capacitors on harmonics will also be discussed along with potential solution for harmonic problems.

INTRODUCTION

This document will discuss harmonic currents and voltages. The source of the harmonics will be identified and the potential consequences associated with them will be evaluated. Applicable industry standards and practices will be identified and discussed. The impact of power factor correction capacitors on harmonics will be described along with potential solutions to harmonic problems.

EFFECTS OF HARMONICS AT INDUSTRIAL FACILITIES

Harmonic currents injected into the system by nonlinear loads, and the voltage distortion they create as they flow through system impedances, can reduce equipment operating reliability and service life. Potential problems include:

Overheating of transformers.

Winding eddy current losses and other stray losses vary roughly with the square of the frequency of the load current. Harmonics in the load current significantly increase transformer heating.

Equipment misoperation.

Circuit breakers, adjustable speed drives, programmable logic controllers, and other equipment employ control circuits that may not operate correctly in a harmonic environment. Distortion of the equipment supply voltage may cause inaccurate measurement of control input signals. It can produce multiple zero crossings per cycle of the input signal waveform, causing crossing detectors to malfunction. Typical problems include clocks running fast, hunting and oscillation in motor speed control systems, and circuit breaker failure to trip or nuisance trips. Voltage distortion can also reduce the ability of electronic equipment to withstand momentary voltage sags and interruptions.

Failure of power factor correction capacitors.

The presence of power factor correction capacitors in the system greatly increases the potential for harmonic problems. A capacitor can cause the system to resonate near a harmonic frequency, producing high voltage and/or current distortion that can destroy the capacitor or cause nuisance capacitor fuse/breaker operations. Capacitor-induced voltage distortion is a frequent cause of equipment misoperation problems.

SOURCES OF HARMONICS

There are three major classes of nonlinear elements in power systems:

− saturable devices
− arcing devices
− adjustable speed drives and other electronic power converters

Saturable devices

Equipment in this category includes transformers, motors, and iron-core inductors. Harmonics are generated due to the nonlinear magnetizing characteristics of these devices. This is illustrated for transformers in Figure 1. At rated voltage, a very small amount (< 2%) of transformer current flows into the transformer magnetizing branch. Thus, although the magnetizing current is rich in harmonics, the total transformer current is almost perfectly sinusoidal. But if transformer voltage rises above its rated value, the magnetizing impedance saturates. This causes the harmonic content of the magnetizing current to increase. The magnitude of the exciting current rises dramatically, adding significant harmonic content to the total current. Specifying more expensive large core designs can reduce transformer susceptibility to overvoltage-induced saturation.

Figure 1 – Harmonics Caused by Transformer Saturation

Harmonic problems due to saturation of iron-core inductors are infrequent because these devices are custom designed for specific applications, reducing the possibility of inappropriate voltage rating. Motors are also not usually significant harmonic sources, because of a more linear magnetizing impedance due to the air gap.

Arcing devices

This category includes arc furnaces, arc welders, and discharge-type lighting (fluorescent, sodium vapor, and mercury vapor) with magnetic (rather than electronic) ballasts. Figure 2 shows that the arc is basically a voltage clamp in series with a reactance that limits current to a reasonable value.

Figure 2 – Equivalent Circuit for an Arcing Device

Arc furnaces may be the most notorious harmonic producers because they have large capacity lumped in one place. The amount of discharge lighting on the system makes it a greater concern. Figure 3 shows a typical waveform and harmonic spectrum for a circuit supplying magnetic ballast fluorescent lighting.

Figure 3 – Magnetic Ballast Fluorescent Light Current Harmonics

Adjustable speed drives

Adjustable speed drive types

Adjustable speed drives comprise the vast majority of three-phase power electronic applications. The most fundamental classification in adjustable speed drives is the type of motor employed. DC motor drives provide a dc voltage of variable magnitude at the motor terminals, while ac motor drives provide an ac voltage of variable magnitude and frequency. With either type of drive, the first step is rectification of the ac line voltage to dc. The rectifier switching devices may be SCR (silicon controlled rectifier) thyristors, or diodes if variable dc voltage is unnecessary.

Rectification is the only step required for dc drives. Therefore, they have the advantage of relatively simple control electronics. The dc drive can offer a wider speed range and higher starting torque than an ac system. However, purchase and maintenance costs for dc motors are high, while the cost of power electronic devices has dropped year after year. Economic considerations limit the dc drive to applications that require the speed and torque characteristics of the dc motor.

Most dc drives use the 6-pulse rectifier shown in Figure 4. Large drives may employ a 12-pulse rectifier. This reduces thyristor current duties and eliminates ac current harmonics at certain frequencies.

Figure 4- Six pulse dc Adjustable Speed Drive

In ac drives, the rectifier output is inverted to produce ac voltage for the motor. Inverters are classified as VSI or CSI. The VSI (voltage source inverter) requires a constant dc (i.e., low ripple) voltage input, requiring the use of a capacitor or LC filter in the dc link. The CSI (current source inverter) requires a constant current input; hence a series inductor is placed in the dc link.

AC drives generally use standard squirrel cage induction motors. These motors are rugged, relatively low in cost, and require little maintenance. Synchronous motors are used where precise speed control is critical. The majority of applications fall into the following three categories.

The most popular configuration uses a voltage source inverter employing pulse width modulation (PWM) techniques to synthesize an ac waveform as a train of variable width dc pulses. The inverter uses SCRs, GTO (gate turn off) thyristors, or power transistors for this purpose. The VSI PWM drive usually offers the best energy efficiency over wide-speed range applications for drives up through at least 500 HP. Another advantage of PWM drives is that, unlike other types of drives, it is not necessary to vary rectifier output voltage to control motor speed. This allows the rectifier thyristors to be replaced with diodes, and the thyristor control circuitry to be eliminated.

Figure 5 – PWM Adjustable Speed Drive

Very high power drives employ SCR rectifiers and inverters. These may be 6-pulse drives or 12-pulse configurations may be employed. VSI drives are limited to applications that do not require rapid changes in speed. CSI drives have good acceleration/deceleration characteristics, but require a motor with leading power factor (synchronous or induction with capacitors) or added control circuitry to commutate (turn off) the inverter thyristors. In either case, the CSI drive must be designed for use with a specific motor. Thyristors in current source inverters must be protected against inductive voltage spikes, which increases the cost of this type of drive.

Figure 6 – Large ac Adjustable Speed Drives

Harmonic characteristics

6-pulse drives inject currents into the ac system at harmonic numbers 5, 7, 11, 13, 17, 19, and so on. Although distortion of the current waveform increases at low drive speeds, the harmonic current injected into the system is greatest when the drive is operating at rated speed. This is the limiting operating condition.

Figure 7 – Effect of PWM Speed on ac Current Harmonics

From the perspective of the ac system, the VSI PWM drive appears as a capacitance behind a diode bridge, while dc and CSI drives each appear as an inductance behind a thyristor bridge. Comparing the ac current waveforms for each type (Figure 8) shows that VSI PWM harmonic current magnitudes are more severe, but the displacement power is close to unity. Power factor correction is not necessary for this type of drive. Without power factor correction capacitors, the potential for harmonic problems is greatly reduced. DC and CSI drives, on the other hand, exhibit poor displacement power factor at low speeds.

Figure 8 – Current Harmonics and DPF for CSI and PWM ASDs

AC line chokes

Inserting reactance between an adjustable speed drive and the system reduces the harmonic content of the ac line current. Figure 9 shows that substantial improvement is possible when the capacity of the adjustable speed drive is small relative to the transformer supplying it. As the adjustable speed drive kVA / transformer kVA ratio is increased, the transformer reactance becomes increasingly effective in reducing harmonic current magnitudes, while the incremental improvement obtained by adding line chokes becomes smaller.

Figure 9 – Effect of ac Line Chokes on Adjustable Speed Drive Current Harmonics

Harmonic Cancellation

A magnitude and a phase angle characterize each of the sinusoids that comprise the Fourier series of a distorted waveform. If there is only one harmonic load in the system, phase angles are not important – THD, IEEE Std. 519, capacitor duty and other calculations only require harmonic magnitudes.

But when the system contains multiple nonlinear loads, phase angles must be considered when calculating how harmonic currents from these loads combine. If two loads inject currents at a particular harmonic that are in phase, the total current at that harmonic can be found by simply adding the magnitudes. Perfect cancellation results when the two currents are 180º out of phase; the total current is the difference of the magnitudes. In the general case, the magnitude of the total current is somewhere between these two extremes.

Assuming that harmonic currents are in phase in order to estimate total current can lead to overstated harmonic levels. It is not appropriate to assume that a feeder supplying N identical loads has harmonic currents that are N times as large as the corresponding currents for a single load. The example of Figure 10 shows that this assumption would lead to errors which grow worse as harmonic number increases. Differences in current phase angles between individual loads arise due to the impedance of the feeder. Because the impedance increases with frequency, the shift in phase angles between loads increases with frequency, and cancellation becomes more pronounced.

Figure 10 – Harmonic Cancellation in Feeder Serving Multiple Nonlinear Load
HARMONICS AND POWER FACTOR

Power factor is a measure of the power utilization efficiency of a load.

.

where θh is the angle between the voltage and current sinusoids at harmonic h, and Vh & Ih are the RMS values of these sinusoids. If the system contains no harmonics, this expression simplifies to:

PF = cos θ1

Although this is not a valid measure of utilization efficiency in harmonic systems, it is the “power factor” that the utility uses as the basis for assessing penalties. Two power factors are defined:

TPF ≡ P/S (True Power Factor)

DPF ≡ cos θ1 (Displacement Power Factor)

The PWM and dc adjustable speed drive current and voltage waveforms of Figure 11 illustrate the difference between TPF and DPF. Because of the high current distortion, both drives have poor true power factors. The displacement angle between the fundamental voltage and current components is large for the dc drive, but not for the PWM drive. The dc drive would be penalized by the utility for poor power factor, but the ac drive may not be penalized.

Figure 11 – Current Harmonics and DPF for CSI and PWM ASDs
EVALUATION OF SYSTEM IMPEDANCE

The voltage distortion that results from harmonic current injection is a function of the power system’s impedance. As illustrated in Figure 12, the response to a particular harmonic source is found by removing all other current sources and grounding all voltage source buses. Part (c) of the Figure, shows little difference between high-load and low-load harmonic impedance. This is because the load impedance is about 20 times higher than the source impedance, even at full load. The source impedance dominates the system response.

Figure 12 – Equivalent Circuit for Calculating System Impedance

Effect of capacitor banks on system impedance

To visualize the response of the system when a capacitor is present, it is helpful to assume that the source impedance is purely inductive. This has been done for the circuit of Figure 13(a). The simplified circuit shown in part (b) of the figure illustrates that, from the perspective of a harmonic source, the capacitor appears to be in parallel with the reactance of the transformer and utility source. Parallel resonance occurs at the frequency where the impedance of this parallel combination approaches infinity. The harmonic number at parallel resonance is:

hp =  ( XC / XSC ) =  ( MVASC / MVARCAP )

where XSC is the short-circuit reactance at the transformer secondary, XT + XS.

If resonance occurs at or near a frequency excited by the harmonic source, high voltage distortion and large circulating currents may result. At most industrial and commercial systems, the dominant variable controlling the parallel resonant frequency is the size of the capacitor bank in relation to the facility’s main transformer. The effect of varying capacitor size is shown in Figure 13(c).

Figure 13 – Effect of Capacitor Bank Size on Parallel Resonant Frequency

Figure 13(c) shows that adding significant power factor correction will likely result in a parallel resonance near a frequency excited by a harmonic source. The damping provided by resistive loads in the system is usually sufficient to prevent catastrophic voltages and currents. Figure 14 shows that as little as 10% resistive loading can have a significant impact on peak impedance. Motor loads, on the other hand, are primarily inductive at harmonic frequencies. Motors provide little damping and may increase distortion by shifting the resonance closer to a problem harmonic.

Figure 14 – Effect of Resistive Loads on Parallel Resonance

A capacitor may also introduce a series resonance. This occurs when, from the perspective of a harmonic source, an inductance and a capacitance appear to be in series. An example of this occurs when a capacitor is applied at an industrial facility’s 480 volt bus. The capacitive reactance XC and the transformer inductive reactance XL appear to be in series to a harmonic source on the utility distribution system. The reactance of the series branch approaches zero at harmonic number:

hs = XC / XL

Unlike parallel resonance, high peak voltages are not a problem with series resonance. Series resonances are less destructive, but a series resonance increases a capacitor’s current duty, and may cause nuisance capacitor fuse operations, or even capacitor failure.

Effect of harmonic filters on system impedance

The most common type filter is the single-tuned (“notch”) filter illustrated in Figure 15. The notch filter is an intentional series resonance; the filter impedance is designed to drop off sharply at a frequency close to the harmonic to be suppressed. Thus, harmonic currents are diverted from their normal flow path into the filter.

Notch filters can be designed to provide power factor correction in addition to harmonic suppression. Figure 15(c) shows the effect of converting an existing capacitor bank to a filter. From the series resonance equation, the harmonic number of the notch frequency is:

hNotch = XC / XF = kVCapRated / ( MVACapRated * XF )

Converting a capacitor bank to a harmonic filter forces the parallel resonant frequency to a value below the notch frequency. When the filter is tuned to the lowest harmonic excited by nonlinear loads on the system, the parallel resonance problem is eliminated. If the filter is tuned to a harmonic above a harmonic excited by a nonlinear load, the filter may shift the resonant frequency to this harmonic. Filters are added to the system starting with the lowest problem harmonic. For example, installing a seventh harmonic filter usually requires that a fifth harmonic filter also be installed.

Figure 15 – Effect of Filter on System Impedance

Because the capacitor is connected in delta, the filter configuration of Figure 15(a) does not admit zero-sequence currents. This makes it largely ineffective for filtering triplen harmonics. Other solutions must be employed when it becomes necessary to control third harmonic currents, because 480 volt capacitors are invariably configured in delta.

Filter design is an iterative process. The final filter design specifications must meet the requirements of ANSI/IEEE Std. 18: IEEE Standard for Shunt Power Capacitors:

1. RMS voltage should be less than 110% of the rated voltage.
2. The peak voltage should be less than 120% of the rated peak voltage.
3. The reactive power delivered by the capacitor should be less than 135% of the rated kVAR.

The capacitor RMS current should be less than 180% of rated current. However, this limit must be lowered to 130 – 165% to prevent nuisance capacitor fuse operations.

SUMMARY

The fundamentals associated with power system harmonics have been presented. The source of the harmonic problems has been identified and potential solutions have been discussed.

REFERENCES

“Electrical Power System Quality”, Roger C. Dugan, Mark F. McGranaghan, H. Wayne Beaty


RELATED STANDARDS
IEEE Std. 519
ANSI/IEEE Std. 18-1980

Experimental Solar-Based Charging Station for Electric Vehicles

Published by Désiré D. RASOLOMAMPIONONA2, François MAEGHT1, Pierre-Yves CRESSON1,
Patrick FAVIER1, I.U.T. de Béthune, Université d’Artois (1), Institute of Electric Power Engineering, Warsaw University of Technology (2)


Abstract. For a few years the need of research completion on renewable energy allows the installation of several student projects at the University. A group of co-operating foreign students working together within the framework of a technically innovative subject has been created through the international relations activity of the University. The subject is as follow: an Experimental Solar-Based Charging Station for Electric Vehicles is designed. The objective of this device is to recharge a stationary battery from solar panels through a classical charge controller. This takes place via a converter regulated by a PIC micro controller, which was especially developed for this application. The exchange of data between the station, the vehicle and the supervision systems takes place through a networking system using zigbee modules. The preliminary results of this project are presented in this paper.

Streszczenie. Od kilku lat istnieje realna potrzeba tworzenia platformy badawczo-dydaktycznej dla technologii źródeł energii odnawialnej. Nowy innowacyjny temat został podzielony na kilka podzadań realizowanych przez zespoły składające się ze studentów z różnych krajów. Jedno z podzadań i sposób jego realizacji jest opisany w niniejszym artykule. Podzadanie dotyczy zarządzania pracą stacji ładowania samochodów o napędzie elektrycznym. Podstawowym źródłem energii dla tej stacji są panele fotowoltaiczne. Praca dotyczy zarządzanie procesem ładowania/ rozładowania poszczególnych elementów stacji za pomocą klasycznego regulatora ładowania. Układem regulacji jest specjalnie opracowany dla potrzeb tej pracy przekształtnik regulowany za pomocą mikrokontrolera PIC. Wymiana danych między stacją ładowania, pojazdem elektrycznym oraz jednostką nadzorczą odbywa się za pomocą sieci bezprzewodowej. Wstępne wyniki badań są przestawione w tym artykule. (Eksperymentalna stacja ładowania samochodów elektrycznych oparta o źródła fotowoltaiczne)

Słowa kluczowe: projekty studenckie, ogniwa fotowoltaiczne, mikrokontrolery, gokarty elektryczne, współpraca międzynarodowa, ładowanie akumulatorów, magazynowanie energii.
Keywords: students’ projects, photovoltaic energy, microcontroller, electrical go-kart, international collaboration, elevator chopper, batteries charge, energy storage.

Introduction

For a few years, teaching and research about renewable energies have started to take an important place in the electrical engineering education. This very popular subject gave rise to a few projects at the Institut Universitaire de Technologie (I.U.T). This school of engineering situated in the northern region of France belongs to the University of Artois. About thousand students are enrolled in 6 technical and scientific departments related to the secondary sector.

This paper concerns a few projects conducted at the Electrical Engineering Department of the I.U.T. During the second year of undergraduate studies, students can select one among of the following specialties – Automatics and Systems or Electrical Engineering and Renewable Energies. These specialities are related to a defined number of teaching hours, and an augmented volume of hours is assigned to modules related to the selected speciality. A renewable energies module is included in the studies aiming to get the Diplôme Universitaire de Technologie (D.U.T) in Electrical Engineering – level L2.

Practical training is essential at the I.U.T, around half of the total volume of hours is assigned to laboratory exercises. The Electrical Engineering Department owns several teaching laboratories equipped with very up to date hardware. The laboratory rooms are equipped with real electrical systems, in which different projects and designed systems are run. Teaching through project is a priority on which a higher and higher emphasis is laid [1 – 2].

Except the development of students’ practical skills through practical teaching, the I.U.T of Béthune is also involved in a very intensive international cooperation spread out over 20 UE countries, Eastern and Central Europe, North and South America and North Africa. Thanks to this network our students can spend a part of their university course in industrial utilities or universities out of France. This can be achieved through such international exchange programs like Erasmus for Europe. Reciprocally we receive foreign students which will to spend a mobility period at the I.U.T of Béthune in order to complete either teaching modules or a last year project. They can later validate this period of studies through the ECTS system.

The project presented in this paper has been mainly realised by students having been at a mobility exchange at the I.U.T of Béthune. These exchanges took place within the framework of an international collaboration on renewable energies. The supervision of the project was performed by the authors of this paper.

The international collaboration

A few invited professors who where in Béthune in 2006 May, have decided to establish an international collaboration within the framework of the renewable areas. The main objective is to run appropriate projects through student enrolment (internship program or short period of studies) and capitalisation of scientific results of run research. The main assumptions of the project are as follows – the projects are organised in such a way that all
participants will be remotely in touch through Internet. Projects are carried out in common. Modern information exchange tools like Internet forums will be installed for current information exchange. The collaboration has been given the acronym I.C.E.E. (International Collaboration in Engineering Education). Each participating institution should conduct a common project on a given subject under the supervision of a local teacher or researcher [3 – 4].

A power system which could be decomposed in a few subsystems is one possible technical application of the project. The system is a production and management unit of an agricultural utility using different types of renewable energies. Fig. 1 depicts a general view of the system considered.

Within the framework of sustainable development several manners are used for electric energy production and storage: photovoltaic panels, wind turbine and hydraulic turbine. Energy loads are also considered as a part of this power system. Water pumpage automatic system is a part of the energy management system. Unused energy is stored in a battery storage system and will be sold later on after having set up an appropriate connection to the power distribution system.

Fig. 1. General view of the electricity production and management system of an agricultural utility
Fig. 2. Charging station principle

The proposed system is open and can be modified according to partner needs. One of the partners has for example proposed a conception of meteorological station with a radio frequency based data transfer system. At the beginning six institutions have participated in the collaboration. The respective coordinators of these institutions are as follows:

L’I.U.T de Béthune, Université d’Artois, France, Dr Patrick Favier
The Pennsylvania State University, Altoona College, U.S.A, Pr Sohail Anwar
Kando Kalman Faculty, Budapest, Hungary, Dr Lorant Nagy
D.I.T., Dublin, Ireland, Paul Tobin, Dr JohnMac Grory
W. U. T., Warsaw, Poland, Pr Désiré Rasolomampionona
Cluj Napoca University, Cluj, Romania, Pr Virgil Maier

Each partner has to select a subsystem to be worked on and propose a subject to be solved by a group of students at their own laboratory or research unit. The repartition of tasks among the different partners was quite easy and all parts of the global application were discussed. Béthune was in charge of the photovoltaic installation, Altoona took the pumpage system, Budapest the battery storage control system, Dublin was in charge of the meteorological station. Warsaw has worked on a hybrid system with photovoltaic panels and a fuel cell. Cluj worked on the selection and automation of the photovoltaic installation.

The realisation of the projects took place at different periods according to the academic calendar, the needs and the availability of the staff of each university. The different tasks are performed in form of practical exercises performed during training periods, projects under supervision, training periods abroad. A special Website [5] was designed by Patrick Favier in order to give information to the whole community about the performed progress task realisation. This primary Website is hosted by the Université d’Artois. A mirror of the Website is hosted at the Warsaw University of Technology, Institute of Electric Power Systems [6]. This site contains information about the international partnership, includes a few technical information and allows publishing students’ project reports. This aspect is very valuable from the student point of view because it rewards their personal commitment in the project. They are proud to show what they are really able to do.

The organisation and the mode of project conduction have been set up during autumn meeting with international partners held in Béthune in 2008. It has been decided that the projects will be continued during the academic year 2008/2009 and that the main subject renewable energies will remain the same. The collaboration has been extended to a few other partners and a way of communication of groups of students between one another is sought for. In October 2008 a annual meeting of all international partners was organised in Béthune. The cooperation has been presented and a workshop in Electrical Engineering was held in order to dare invite other possible partners to participate in the cooperation.

During this academic year all partners have started new projects or continued current ones. An internet forum has been set up in order to facilitate the information exchange between students. Students from different countries are subscribed.

The first part of this paper will be dedicated to the description of the solar-based charging station and the progress of the project. Then the ZigBee module-based communication part will be presented.

The technical project and its progress

The functional diagram of the solar-based station for electric vehicle charging is depicted in. The station is composed of solar panels charging a group of 24V batteries called station batteries. Batteries are charged through a controller of classical solar charger. The BOOST step-up converter, controlled by a PIC controller is the main part of the system. This converter has two functions: regulation of the current and measurement of different quantities. Then the micro-controller sends the measured values to a ZigBee module which forwards the data to the vehicle batteries the voltage of which is 48V.

This project has started by the design of an electrical go-kart, the supply voltage of which is 48V. Electronic boards have been designed and built by 2nd year students of the I.U.T. as a final project in 2006. Although the go-kart design has nothing common with an agricultural activity as it was said before, the obtained electrical vehicle has been used in order to implement the charger and the ZigBee communication module between the charging station, the electrical vehicle and a LAN network.

The output converter

The implementation of the solar-based charging station started in 2008, is a feasibility study of the converter presented on Fig. 2. A study and development of a prototype was carried out by two second year students of the Electrical Engineering Department – speciality Electrical Engineering and Renewable Energies. This project ended in 2009 by the building of a converter model operating in open loop current control.

A student from the University of Resita (Romania) has spent 3 months of internship within the Erasmus mobility framework. He was finishing a bachelor course this year (2010). This student has worked on the design and the implementation of the IGBT control electronic board, a board for measuring instantaneous and average values of charging current and voltage. If their values exceed a defined threshold, Hall Effect sensors are activated and lead to the galvanic isolation between the control and the power unit. A wiring of electronic control and protection can be considered after running the above-mentioned boards.

A Polish student from Warsaw University of Technology continued the job of the Romanian student in February, 2009. He was in charge of the conception and implementation of the ZigBee communication modules for data exchange and also the supervision station by Web Services. He also implemented the telemetry part. This task is presented in details in the next section.

From middle-April to middle-June two Morocco students have joined the team in order to complete their bachelor course in Electronics and Computer Science. One of them was in charge of the microcontroller programming for the charging station and the vehicle battery control and the information exchange with the external environment. The second student works on the improvement of the energy efficiency of the converter. He is in charge of the comparative analysis of simulation and experience results. He also works on the software which manages the start/stop operation modes of the system and the temperature control.

These tests permit at first to validate the feasibility of such charger. More details with experimental recordings are available from [7]. Indeed, we observe that the efficiency is quite fair and is about 83%, but the more the power is the lower the efficiency drops. This last result seems logic knowing that the most important losses are caused by Joule effect. Probably this efficiency could be improved by a more judicious design of the charger elements.

This experimental study shows that a slow charging at low current rates is recommended for the sake of battery longevity. Anyway it allows also to perform a fast charging (at high current rates), which could be the case if a faster reuse of the electric vehicle is indispensable.

The input charge regulator

The station is not connected to the grid, the batteries are charged from the photovoltaic (PV) panels. The transfer of the energy is controlled through a charge regulator. The principle function of this electronic device is to avoid the overcharge of the station’s batteries. The Fig 3 shows the structure of our shunt regulator.

Fig. 3. Structure of the charge regulator

A PIC microcontroller (μC) (16F877) is the digital unit to control a power MOS transistor. The batteries voltage Vbat is measured and adapted to the 0,+5V level of an analogical input of the μC. The μC compares this voltage Vbat with different programmed threshold voltages.

The rated voltage of the station’s batteries is 24V. When Vbat is under 26.6V the batteries are not well charged, the μC locked the power transistor, and the current from the PV panels goes to the batteries for charging. A special IC driver controls the gate of the MOS transistor. This circuit TLP250 converts the 0+5V digital signal from a μC output to a 0+15V VGS gate voltage. A diode allows the transfer of the energy from the PV panels towards the batteries and locks the reverse conduction when the PV panels are not under the sunshine.

When the batteries are almost charged, the Vbat voltage increases up to 26.6V. From this threshold, the transistor is periodically switched on to reduce the average current to the batteries. When the transistor is conducting, the PV current is derived to the shunt circuit through the transistor. This switching functioning allows finishing progressively the charge. When the Vbat voltage increases up to 28V, the batteries are fully charged. The μC keeps the transistor conducting continuously to stop the current in the batteries. An LCD display shows a few information concerning the functioning: batteries voltage, working state, and so on.

To test our prototype, we used six PV panels type FEE 14-12 from the factory Free Energy. The characteristics of one panel are: output power 12Wp, 0.75A at 16V, amorphous silicon. The panels are connected in two groups in series, each group is composed of three panels in parallel. This PV generator is able to output 72Wp, 2.25A at 32V under the standard conditions. The station’s accumulator is constituted with two acid-lead batteries of 12V, 55Ah each. The series connection gives a 24V, 55Ah accumulator. The charge duration is depending of the sun irradiation conditions: location, panels’ orientation, period during the year and weather conditions.

The charge duration is long because of the low power of our PV generator. It needs several days for full charge. We connected only six PV panels, just to test our prototype.

To reduce the charge duration, it is possible to increase the power of the system. The maximum power of the PV field we are allowed to connect is limited by the semiconductors of the electronic regulator. The used transistor is a power MOS type STE53NA50 with a continuous maximum current equals to 53A, the power diode is a BYT30 with a maximum forward current equals to 30A. Put a bigger station’s battery allows to store more energy.

This regulator has been designed and implemented by two French students during the 2009-2010 academic year. They worked on this project during their second year of the I.U.T curriculum speciality electro-energetic and renewable energies. The final realisation is shown on the picture Fig 4. We can see the power part at the top. The left terminals are connected to the PV panels, the right terminals to the stations’ batteries. The electronic board takes place in the central position with the μC. The LCD display is at the right bottom with switches to control the functioning.

Fig. 4. Picture of the charge regulator prototype

The students dealt with the different tasks such as realization of the mechanical frame, assembling and connection of the electrical components, designing of the electronic board. They wrote and debugged the programming of the μC under C language. More details are available on the ICEE web site by logging to the student’s report [5] [6].

The Zigbee communication

The second section of this paper presents the results of the WUT student’s research during the internship at I.U.T. As it was said previously, his task consisted of implementing the communication path during the different element of the Zigbee technology-based communication path.

The communication part of this project is composed of two subparts closely linked. The first subpart is aimed to develop a local area network (LAN), the role of which is to manage the communication between the electrical go-kart, the charging station and a master server, in order to supervise and control the charging station. The go-kart being itself mobile, the only possible communication way is a wireless solution. The technology which has been selected is the ZigBee detailed in the next paragraphs.

The second subpart of the communication is aimed to develop a Web server, the role of which is to store the parameters collected from the charging station and send through the LAN network. This allows communicating with the server through a secure link from an Internet-connected computer, which supervises and controls such parameters of the charging system like the charger operation, go-cart batteries or the charging station itself.

ZigBee is an LP-WPAN (Low Power – Wireless Personal Area Network), the characteristics of which are as follows:

Low data transmission rate (max. 250 kbits/s) but strong enough for the project because of the low quantity of data exchanged.

An operation range from a few meters to a few hundreds meters, compliant to the French and European standard concerning radio frequency transmission (max 3 dBm),

A very low power standby mode (100 μW). ZigBee can have a power supply for months using only simple batteries.

The ZigBee project has started in 1998, but the final standard IEEE 802.15.4, describing all the specificities of the project has been eventually issued in 2003, May [8]. The main information contained in the ZigBee standard concerns the definition of physical and communication layer.

Fig. 5. The ZigBee module

The ZigBee modules are used for the communication of autonomous embedded systems like sensors, actuators, command and control. The ZigBee modules are related to these sensors. More and more ZigBee applications are used in the industry because of the high demand for intelligent and low-cost communication systems which will increase the productivity. Wireless networks of sensors like IWSN, (Industrial Wireless Sensor Network) give a lot of advantages compared to traditional industrial control system based on wiring. Some studies are carried out in order to test the possibilities of Wi-Fi control systems for home facility management [9].

A network composed of three ZigBee modules arranged in a star topology is proposed in this project. The modules « go-kart » and « station » are connected to the module « server » also called « coordinator ». All sent messages are relayed through the coordinator and the direct communications between all other modules themselves are blocked. Because of the importance of the coordinator’s role its energy consumption is much higher, hence the “server” is power-supplied continuously through one of its USB ports. Fig. 5 presents the example of ZigBee module installed on the go-kart.

The other part of the communication system consists of design and building of a Web Server, on which the supervision of the charging station and the go-kart will take place and the exchanged information will pass through and forwarded to the connected users. The main supervision tasks are as follows: supervising the proper operation of the charging station with the battery level – the go-kart batteries must not be too much overcharged or discharged. The charging station and the go-kart send regularly, each 5 seconds information through the ZigBee modules. This information are stored in the computer. A history of the parameters like the charging station voltage for the last 24h, on-line graphs of such parameters like temperature measured at different locations are available for immediate visualisation. Also information about error history and possible malfunctions during the energy transfer (i.e. current control error) between the “station” and the “go-kart” are available. In case of any issue the application should give the user the possibility of disconnecting the charging station or starting a new charging process of the go-kart batteries.

Having in consideration the above-mentioned measuring possibilities, it has been decided to study the remote measurement of speed and current during the go-kart’s operation. This telemetry was performed by using the two inputs ADC1 and ADC2 of the ZigBee modules. The obtained analogical signals are transformed to digital ones. Ten measurements are performed at the input ADC1 each half a second, and then next ten measurements at the input ADC2. Afterwards a portable PC is connected to the ZigBee module and a simple program is run in a loop mode. This program receives the data and computes the average value for each channel (speed and current). The obtained results can be visualised using graphical software, if they are needed for further processing. The only problem for this operation is that the application which performs the charging station supervision and the remote measurement application (telemetry) can not operate simultaneously. An example of the obtained graphs is presented on Fig. 6, current (red curve) and speed (green curve) are recorded.

Fig. 6. Telemetry measurements

The obtained results have shown the feasibility of the project as a complex whole. Moreover external tests have demonstrated that the remote measuring coverage is about 50 meters.

After having finished the feasibility tests, two South African students of the University of Potchefstroom have continued the project during an internship which took place at the I.U.T. The aim of this internship was to continue and improve the design and implementation of the LAN network, which will give access to the go-kart and the charging station data. Also both of them have worked out a communication platform between the microcontrollers and the ZigBee modules. Thanks to this LAN network the communication was more efficient because the number of data exchanged (voltage, current, temperature, and so on…) has been increased.

All those projects are very closely related one another. Moreover they have evaluated according to the proposals of students and teaching staff. Mutual communication, project progress, reciprocal assistance between students, supervision shared by the staff are the necessary conditions for the project achievement.

Conclusions

A prototype of charging station for electrical vehicle has been studied and implemented by the staff and the students at I.U.T Béthune. The efficiency of the station is satisfying. Charging and discharging control functions are integrated in the charging system. Also Wi-Fi communication between the different modules with a supervision function included was studied and implemented. The system can be easily adapted to different voltage levels. The converter can be improved from the point of view of energy efficiency. Real application will need an exact calculation of the photovoltaic panel number, the battery capacity and the electronic components calibration according to the expected power and the utilisation ratio of the charging station itself. Two cases can be considered, when the photovoltaic station is either installed in an isolated area or connected to the power distribution system.

The proposed test bench is entirely innovative from the electrical engineering teaching point of view. Students from different countries having studied in different educational systems, and having different levels of knowledge work together using the same method on the same project. The modern aspect of the common project for the application of renewable energies was very attractive for all students integrated in this international collaboration. This technical project gathers different domains of Electrical Engineering – some electronics, sensors, automatics, regulation and control, renewable energies, information technology, microcontrollers, web page creation. The implemented prototype will be used as a knowledge platform for conducting lab exercises for the future students in power system course. Knowing that such subjects like technology transfer and industry cooperation are very well-known at the I.U.T this policy will lead the institute a little farther towards the sustainable environmental development.

REFERENCES

[1] S.Anwar, P.Favier, K.Mikszath « Design and implementation of a PIC microcontroller based firing controller for a triphase thyristor rectifier » Technology Interface Journal 7(1) Octobre 2006, http://technologyinterface.nmsu.edu/Fall06/
[2] S.Anwar, P.Favier, P.Vida « Design and implementation of a microcontroller-based ignition system ». Technology Interface Journal 8(1) 2007, http://technologyinterface.nmsu.edu/Fall07/
[3] S.Anwar, P.Favier, D.Jouglet, « A project-based international collaboration in engineering education », ASEE 2008 Annual Conference Proceedings session 2160
[4] P.Favier, S.Anwar « An International Collaboration in Engineering Education. », Kando Kalman Institute, Kando Conference 2008, 6-7 November 2008, Budapest
[5] our ICEE web site: http://www.univ-artois.fr/icee
[6] our ICEE web site: Mirror of the ICEE web site: http://www.ien.pw.edu.pl/icee
[7] F.Maeght, PY.Cresson, P.Favier «station de charge solaire pour véhicules électriques», REE n°11 décembre 2009 p92-99
[8] Gang Ding, Zafer Sahinoglu, Philip Orlik, Jinyun Zhang, Bharat Bhargava « Tree-based data broadcast in IEEE 802.15.4 and ZigBee Networks » IEEE transactions on mobile computing, vol 5 , N° 11, november 2006
[9] Jean Pierre Blanc, « ZigBee, système de communication sans fil entre Bluetooth et Wifi » techniques de l’ingénieur, décembre 2008


Authors: prof. Désiré D. Rasolomampionona e-mail: desire.rasolomampionona@ien.pw.edu.pl, Institute of Electric Power Engineering, Warsaw University of Technology, ul. Koszykowa 75 00-662 Warszawa
Dr François Maeght, e-mail: francois.maeght@univ-artois.fr
Dr. Pierre-Yves Cresson, e-mail: pyves.cresson@univ-artois.fr
Dr. Patrick Favier, e-mail: patrick.favier@univ-artois.fr
I.U.T. de Béthune, département G.E.I.I. , Université d’Artois, 1230 rue de l’Université, 62408 Béthune- FRANCE,


Source & Publisher Item Identifier: PRZEGLĄD ELEKTROTECHNICZNY (Electrical Review), ISSN 0033-2097, R. 87 NR 6/2011

Impact of Renewables on Relay Protection Operation

Published by Mikhail ANDREEV, Aleksey SUVOROV, Alisher ASKAROV, Anton KIEVETS, Vladimir RUDNIK, Tomsk Polytechnic University, Russia


Abstract. The current trend in the development of electric power systems is the integration of renewable energy sources in the form of distributed generation. It was revealed that one of the main reasons inhibiting this process is a change in the EPS operating modes, which in turn has a significant impact on the operation of relay protection and automation and, as a consequence, on their setting. A decrease in sensitivity and a violation of relay protection selectivity in distribution network in the case of integration of wind power generation into EPS have been experimentally proved. An important factor is the capacity and location of the wind power generation facilities connection. In addition, the article analyzes the existing approaches to implement the relay protection of such power systems. As a result, it is theoretically proved the need to develop new methods and means for comprehensive setting up of relay protection and automation, since existing approaches either limit the integration of new installations, or they are difficult to implement, or not flexible enough.

Streszczenie. W rozproszonych sieciach w skład których wchodzą odnawialne źródła energii pojawia się problem zmiany warunków pracy przekaźnikowych systemów zabeW artykuler analizowano wpływ odnawialnych źródeł energii na systemy zabezpieczeń. zpieczeń. Wykazano że istnieje potrzeba opracowania nowych metod zabezpieczeń ponieważ istniejące mają ograniczone możliwości zastosowań. (Wpływ odnawialnych źródeł energii na systemy zabezpieczeń)

Keyword: power system simulation, relay protection, mathematical modeling, distributed generation, renewable energy sources, HRTSim.
Słowa kluczowe: przekażnik, systemy zabezpieczeń, odnawialne źródła energii

1. Introduction

According to the statistics [1] over the past 15 years, the increase in electricity consumption amounted to approximately 35-40%. This trend leads to the need for new energy supply capacity, which are mainly based on the use of fossil resources. Moreover, in the developed countries, one of the priority directions for the development of electric power systems (EPS) is the transition to renewable energy sources (RES). The total power generated by RES using wind and solar energy has increased by more than 30% over the past 15 years. According to the European Union plans, the share of RES by 2020 should be 20%, and by 2050 – 80-95% [2]. However, the actual figures are much more modest and hardly half of the planned volume.

One of the main reasons inhibiting the integration of RES is the change in the EPS operation modes, which in turn has a significant impact on the operation of relay protection (RP) and automation.

The challenge of adequate EPS control and protection remains relevant, due to the complexity of its solution. The latter, in turn, is due to the fact that any EPS is a complex, nonlinear, multi-parameter and dynamic system. The authors are implementing a project aimed at studying the processes in EPS, as well as the development of methods and means for determining the settings of RP, which ensure their reliable and efficient operation in specific operating conditions. At the same time, it is impossible not to take into account the previously noted trend in the development of EPS. In this regard, the aim of the first stage of the project, devoted to the study of modern EPS, containing in particular RES, was a theoretical and experimental study of the processes in such power systems, as well as a preliminary assessment of their impact on the operation of RP devices. The results of this work are reflected further in the article.

2. Materials and methods

2.1. Theoretical part

Distribution networks with one source of supply, as a rule, are protected by overcurrent protection. In the case of a more complex network configuration, directional overcurrent protection is used. As it is known, such protections are not installed in loop networks with several power sources. Although, in the case of using RES as distributed generation, the radial network transforms into network with loop architecture, consequently, directional overcurrent protection with fixed time dial setting and plug multiplier setting cannot be used. The value of the short-circuit current and its direction depends on the type, capacity and location of RES in the network [3, 4]. The main issues of ensuring the correct RP operation during the RES integration are discussed below:

(1) Protection Insensitivity. The integration of RES, depending on the type, capacity and installation location, can significantly affect on the short-circuit current. For synchronous types of RES (small hydro power plants), the short-circuit current can exceed the calculated rated current by 5-6 times. Inverter-based RES (such as photovoltaic power station) generate a small short-circuit current in the range from 1.1 to 2 times the rated current. This may not be enough for overcurrent protection tripping for circuits, as shown in Figure 1a.

(2) Violation of Selectivity. The large-scale integration of RES into distribution networks leads to the fact that they create a bi-directional short-circuit current on most feeders. Non-directional overcurrent protection cannot provide selective protection for such networks. As shown in Figure 1b, in case of a short-circuit, relay R2 may trip earlier than relay R1. In large interconnected distribution networks, some relays may trip before the previous relay has tripped, resulting in the disconnection of most elements of the network.

(3) Autoreclosing Issues. As shown in Figure 2, when the fault is partially cleared on one side where autoreclosing devices are installed, it is still supplied by RES. The short-circuit current generated by RES can cause an electric arc through the autoreclosing circuit breaker.

2.2 Practical part

The formulated above features of EPS with RES are confirmed by the following studies for the IEEE 14-bus modified test system (Figure 3). The studies, described in the article, were carried out via the hardware-software power system simulator – Hybrid Real-Time Power System Simulator (HRTSim) [5, 6]. A specialized hybrid processor compatible with the HRTSim was developed for adequate and comprehensive simulation of a wind power plant (WPP). The following is a brief summary of the specialized hybrid processor structure, the combination of which forms a WPP of any rated capacity.

.

Fig. 1. (a) Impact of RES on the protection sensitivity; (b) Impact of RES on the protection selectivity

.

Fig. 2. Autoreclosing issues in case of RES connection to the network, where AR is an autorecloser

The wind turbine power generation system is an electromechanical complex for converting the mechanical energy of rotation of a rotor hub with low-speed shaft into electrical energy and its further transmission. The main element of a wind turbine is either an electrical machine, or a combination of electrical machine with power electronics devices and electronic control devices – a machine-converter system [7].

.

Fig. 3. The single-phase view of simulated EPS – IEEE 14-bus modified test system

The type of electrical machine used in wind turbine depends on the capacity of the installation and the nature of the consumers. Electrical machines must satisfy certain requirements, the most important of which are: high reliability in operation under various operating conditions, ease of maintenance, specified service life [7].

There are structurally distinguish wind turbines with horizontal and vertical axes of rotation. At present, wind turbines with a horizontal axis of rotation have become widespread for power generation on an industrial scale due to their advantages; its share in the modern market is about 91% [8, 9].

Wind turbine manufacturers have developed universal models for assessing the electrical and mechanical behavior of generators with a high level of accuracy [10, 11]. However, detailed models from manufacturers are not suitable for modeling and studying the dynamic stability of large-scale power systems due to the large amount of input data, and the high complexity of computational operations, as well as the use of such models for scientific purposes is limited by the confidentiality of such information [12, 13]. In order to solve these issues, the International Electrotechnical Commission (IEC) developed the IEC 61400-27 standard [14] regarding the definition of general (simplified or standard) dynamic models for wind turbines. According to the standard and the provisions of the Institute of Electrical and Electronics Engineers (IEEE) [15, 16], it is accepted to classify wind turbines by the electrical machines type (Figure 4).

Type-1 and Type-2 wind turbines are obsolete installations used since the beginning of the 80s. Due to the low efficiency compared to Type-3 and Type-4 wind turbines, Type-1 and Type-2 turbines are less common on the market and are being actively replaced at the existing WPP [17]. However, their share in the total number of wind turbines is still quite large, and therefore their features must be taken into account in the framework of the study. The main disadvantages of Type-1 and Type-2 wind turbines include:

– use of a gearbox (high mechanical stresses);
– narrow range of rotor rotation speeds;
– transduce of power fluctuations into the EPS;
– large losses on the creation of magnetic fluxes, high magnetization currents;
– power losses in the resistor (Type-2), increasing in proportion to the increase in slip.

.

Fig. 4. The general topologies of wind turbine models, where GB is a gearbox, IG is an induction generator, SG is a synchronous generator, DFIG is a doubly-fed induction generator, PMSG is a permanent magnet synchronous generator

.

Fig. 5. Structure of specialized hybrid processor: MPU – microprocessor unit; CPU – central processor unit; PP – peripheral processor; SwP – switching processor; PADC – analog-to-digital conversion processor; ADC – analog-to-digital converters; SSDCS – series and shunt digitally controlled three-phase switches; HCP (EM, T, R, DCC, HPF) – hybrid coprocessors of electrical machine, transformer, reactor, direct current circuit and high-pass filter; LAN – local area network; ED – external device

Over the past decade, the most common among the installed facilities were variable speed wind turbine (Type-3 and Type-4) [18, 19], which allow to achieve optimal output power in a wide range of wind speeds by operating the rotational speed as the input wind speed varies. Variable speed wind turbine control systems allow continuous operating the wind turbine rotational speed so that the wind turbine constantly operates at the highest level of aerodynamic efficiency. In general, such wind turbine are much more stable and have a less detrimental effect on the EPS operating mode compared to Type-1 and Type-2. Thus, the developed specialized hybrid processor implements such types of wind turbine – Type-3 and Type-4 wind turbine, which are currently used in EPS.

Structural scheme of specialized hybrid processor, which takes into account the additional equipment of all types of wind turbines topologies: drive train, gear box, excitation system, control systems and also all kinds of three-phase or single-phase series and shunt commutations of stator and rotor circuits, is presented in Figure 5. In this structural scheme:

1. Microprocessor unit provides all the informational and control functions of specialized hybrid processor: communication with HRTSim server, receiving and processing simulation data, implementation of wind turbine control systems, simulated equipment parameters control, including the state of digitally controlled analog switches of voltage source converter (VSC) and series-shunt digitally controlled three-phase switches (SSDCS). Thus, VSC and SSDCS of specialized hybrid processor are implemented in analog way.

2. Central processor unit is designed to provide interaction via local area network between the HRTSim Server and analog-to-digital conversion processor, peripheral processor and switching processor, and performs the functions of receiving EPS mode data from Server and its transferring to the relevant HCP, transferring of simulation data to Server, synchronization of all microprocessor units of specialized hybrid processor in HRTSim.

3. Analog-to-digital conversion processor provides analog-to-digital conversion, reading and processing of HCP simulation data, and functional control, including dynamic, of the simulated equipment parameters setting in the relevant HCP, in particular parameters of electrical machine, coupling transformer (T), etc., as well as the transfer of the necessary operational data and parameters to peripheral processor. In addition, the analog-to-digital conversion processor performs digitization and functional processing of simulation data for the algorithms implementation of the VSC automatic control system: coordinate transformation, the formation of control actions for pulse-width modulation, etc.

4. Using a peripheral processor, data is received from central processor unit and analog-to-digital conversion processor to simulate the mathematical models of drive train, excitation system and implementation of automatic control systems as well as for the formation and transferring of parameters into HCP electrical machine.

5. Switching processor implements pulse-width modulation and the formation of control actions for digitally controlled analog switches of VSC and SSDCS, as well as protection of VSC and wind turbine in general.

6. Each HCP is a specialized parallel digital-to-analog structure of methodically accurate continuous implicit real-time integration of systems of differential equations of simulated equipment mathematical models with digital control, including functional, of these models
parameters carried out by digital-to-analog conversion, and the conversion of continuous mathematical variables of input-output currents values, represented by instantaneous voltage, into the corresponding physical model currents.

The universality of the specialized hybrid processor structure is achieved due to the following aspects:

1. Using the SSDCS it is possible to configure various topologies of wind turbines:

when SSDCS1 is on, and SSDCS2, SSDCS3, SSDCS4 is off, Type-1 and Type-2 wind turbines realization is possible;
when SSDCS1, SSDCS3 and SSDCS4 is on, and SSDCS2 is off, Type-3 wind turbines realization is possible;
when SSDCS2 and SSDCS4 is on, and SSDCS1 and SSDCS3 is off, Type-4 wind turbines realization is possible.

2. Each HCP can implement various types of simulated equipment (for example, various types of electrical machines, two or three-winding transformer, various high-pass filter structures).

3. The specifics of VSC physical model allows reproducing various topologies of VSC.

4. To ensure the adequacy of switching processes simulation in power semiconductor switches, in particular, to ensure the current-voltage characteristics of each simulated switch, the developed VSC physical model is supplemented by corresponding RC equivalent circuits.

As can be seen from Figure 6, the power characteristics of a wind turbine obtained experimentally via HRTSim coincide with the characteristics obtained using the PSCAD software, which indicates the adequate operation of the implemented aggregate wind turbine mathematical model. In addition, the obtained characteristics provide an opportunity to quantify the operation of a wind turbine model with specific parameters (radius of the blades, rated power of the wind turbine, etc.) at certain wind speeds and pitch angles.

.

Fig. 6. Wind turbine Power-Speed Characteristic with pitch angle of 0-25° in 5° increments

3. Results and discussion

The following are fragments of the studying results of the WPP impact on the RP operation.

Case 1: the location of WPP installation – Node 14 (110 kV)

Experiment №1 – Line-to-line short-circuit (AB) at Node 13 with a change in capacity of WPP (from 0 to 30 MW) at Node 14. The nature of the short-circuit current change flowing through the transmission line L-17 is of interest (Figure 7) – in this case, short-circuit current decreases with an increase in capacity of WPP. Thus, RP installed at the beginning of L-17 (considering Node 9 as the beginning of a transmission line, and Node 14 as the end), at a certain capacity of WPP will not effectively reserve the RP of the line L-20 (the short-circuit current value will be less than the protection threshold).

Experiment №2 – Three-phase-to-ground short circuit at Node 13 with a change in capacity of WPP (from 0 to 30 MW) at Node 14. In this case, it can be seen an increase in the value of short-circuit current flowing through the L-17 (Figure 8) with an increase in WPP capacity.

Experiment №3 – Location change of a WPP with a rated capacity of 10 MW from Node 9 to Node 13 (a ‘relocatable’ Node 14 with a WPP), the test disturbance is a line-to-line short-circuit (AB). In such experimental study, the short-circuit value is firstly reduced (at x < 0.5 pu, where x is a line impedance), and then is increased (at x > 0.5 pu) as shown in Figure 9. Thus, the RP installed at the beginning of L-17, at a certain WPP location (for example, from 0.28 pu to 0.62 pu) will not effectively reserve the protection of the line L-20 (the short-circuit current value will be less than the protection threshold).

.

Fig. 7. The value of the short-circuit current flowing through the line L-17 in case of a line-to-line short-circuit (AB) at Node 13: 1 – short-circuit current value; 2 – RP threshold, installed at the beginning of the line L-17

.

Fig. 8. The value of the short-circuit current flowing through the line L-17 in case of a three-phase-to-ground short-circuit at Node 13: 1 – short-circuit current value; 2 – RP threshold, installed at the beginning of the line L-17

.

Fig. 9. The value of the short-circuit current flowing through the line L-17 in case of a line-to-line short-circuit at Node 13 and a ‘relocatable’ Node 14 with a WPP: 1 – short-circuit current value; 2 – RP threshold, installed at the beginning of the line L-17

Case 2: WPP with a rated capacity of 30 MW is installed in Node 14, the test disturbance is a three-phase-to-ground short-circuit at Node 10 (Figure 3). The study of two issues:

(i) issue 1 – the change of current flow direction both in the normal operating state and in the emergency state (in case of short circuit);

(ii) issue 2 – the increase in the value of short-circuit current flowing through the transmission line in case of external SCs, consequently, the non-selective tripping of RP is possible (disconnection of non-damaged transmission line, as a result cascade shutdown of other transmission line is possible).

Experiment №1 – without a WPP: as can be seen from Figure 10, in normal state, the current in L-17 flows from Node 9 to the Node 14, in case of short-circuit – the current value decreases, because all currents flow to the fault location.

Experiment №2 – WPP with a rated capacity of 30 MW is installed in Node 14. As can be seen from Figure 11, in normal state, the current in L-17 already flows from Node 14 to Node 9 (the direction of current flow is changed), and in case of short-circuit – there is an increase in the value of current through the line due to the appearance of additional supply of the fault location from the WPP.

.

Fig. 10. The RMS value of short-circuit current flowing through the line L-17 in normal state and in case of a three-phase-to-ground short-circuit at Node 10 without WPP installation

.

Fig. 11. The RMS value of short-circuit current flowing through the line L-17 in normal state and in case of a three-phase-to-ground short-circuit at Node 10 with WPP installed in Node 14

As mentioned above, the traditional principles of protection of energy facilities are not suitable for EPS with RES. The existing approaches to the protection of such power systems are discussed further.

1) The protection scheme based on voltage control at the point of connection of RES to the network [20]. The main idea of this protection scheme is to reduce the short-circuit current by RES. During an accident, the control of converter reference current (Iref) is carried out in accordance with (1).

.

where Imax is the maximum output current that happens at UPCC = 0.88, UPCC is the RMS voltage at the RES connection node, Pdes is the output desired power, k and n are experimentally determined constants.

It is a rather simple method and no additional costs are required for its implementation. However, it may not operate correctly when the voltage drops due to increased load, starting or self-starting of motors, etc. Moreover, the remoteness of the fault location from the point of voltage control reduces the sensitivity of such protection.

2) Distance protection usage [21]. Distance protections are the most common in EPS. Compared with overcurrent protection, distance protections are less affected by changes in network configuration. Distance protections allow to determine the fault location: on the protected object or behind the protection. However, when assessing the sensitivity, the transition resistance is ignored, but in distribution networks its consideration is important is case of RP setting up, because the transmission line are short and most accidents occur through a large transition resistance. With the widespread integration of RES in the form of distributed generation, it is extremely difficult to take into account the transition resistance, so the tripping zone of distance protection characteristics can be either excessive or insufficient, what can cause protection maloperation.

It should be noted other features of the distance protection operation in networks with RES. For example, a change in wind parameters has a significant effect on the tripping zone of distance protection. Fluctuations in wind speed lead to changes in the voltage levels in the network and, accordingly, to changes in the impedance controlled by the protection, and, as a consequence, the instability of the tripping zone of distance protection characteristic. Such uncertainty is unacceptable for the implementation of the protection of the EPS facilities.

Various types of generators are used at WPP, such as induction and synchronous. The dynamics of the transients during short-circuit in case of induction-type generators is different in comparison with traditional synchronous generators, which is an important factor, but is not currently taken into account when forming the distance protection characteristic.

3) As a solution to the problem of the correct RP setting up, ensuring its adequate operation in modern EPS, different algorithms are proposed, for example [22, 23], determining the volume and installation locations of RES in such a way that it does not affect on the settings of RP and accordingly their operation. Such approach eliminates the need for a significant update of existing methods for RP settings calculation, however, it inhibits the integration of RES.

4) In [24], it is proposed to use the directional overcurrent protection with two tripping characteristics: for forward and reverse directions. This approach, however, is aimed only at solving the issue of RP coordination among themselves due to time delays and does not change the concept of overcurrent protection operation. In addition, this method does not solve the issue of the impact of RES on the short-circuit current level.

4. Conclusion

Summarizing the above, it can be confidently state the need to develop new methods and means for appropriate RP setting up, since existing approaches either limit the integration of new installations, or they are difficult to implement, or not flexible enough.

The main condition for solving this issue is the possibility of a detailed analysis of the operation of RP protection device key circuit elements with various designs or architectures in specific operating modes, which will make it possible to evaluate the processes of changing currents and voltages in protected objects, conversion errors in measuring transformers and applied RP. This in turn will allow the formation of correct RP parameters ensuring its adequate operation in the actual operating conditions. Detailed mathematical models of RP make it possible to provide this capability in combination with an adequate EPS simulator. The development and research of such models, as well as their use for RP setting up, is carried out by the authors [25–27]. Positive results were obtained for conventional EPS, which, however, are still at the publication stage. The studies shown in the article confirmed the need to study the issue of RP setting up for EPS with RES. The work in this direction is already being pursued.

Acknowledgment: This work was supported by the Ministry of Education and Science of the Russian Federation under the governmental grant “Science” № 13.5852.2017/8.9 (Development of the concept for comprehensive validation of calculating modes and processes in electric power system and tools of its realization).

REFERENCES

[1] Global Energy Statistical Yearbook 2019. http://yearbook.enerdata.net (04.05.2019)
[2] Jennett K., Coffele F., Booth C., Comprehensive and quantitative analysis of protection problems associated with increasing penetration of inverter-interfaced DG, in 11th IET International Conference on Developments in Power Systems Protection, (2012), 1–6
[3] Telukunta V., Pradhan J., Agrawal A., Singh M., Srivani S. G., Protection challenges under bulk penetration of renewable energy resources in power systems: A review, CSEE Journal of Power and Energy Systems, 3 (2017), No. 4, 365–379
[4] Zayandehroodi H., Mohamed A., Shareef H., Mohammadjafari M., A Comprehensive review of protection coordination methods in power distribution systems in the presence of DG, Przegląd Elektrotechniczny, 87 (2011), No. 8, 142–148
[5] Andreev M. V., Gusev A. S., Ruban N. Y., Suvorov A. A., Ufa R. A., Askarov A. B., Bemš J., Králík T., Hybrid Real-Time Simulator of Large-Scale Power Systems, IEEE Transactions on Power Systems, 34 (2019), No. 2, 1404–1415
[6] Andreev M., Borovikov Y., Gusev A., Sulaymanov A., Ruban N., Suvorov A., Ufa R., Bemš J., Králík T., Application of hybrid real-time power system simulator for research and setting a momentary and sustained fast turbine valving control, IET Generation, Transmission & Distribution, 12 (2018), No. 1, 133–141
[7] Heier S., Grid integration of wind energy: onshore and offshore conversion systems, Hoboken: John Wiley & Sons Ltd, (2014)
[8] Carlin P. W., Laxson A. S., Muljadi E. B., The History and State of the Art of Variable-Speed Wind Turbine Technology, Wind Energy, 6 (2003), 129–159
[9] Wind Turbine Generators Reliable Technology for All Turbine Application. Power and Productivity for a Better World, ABB Reports, (2009)
[10] Jimenez F., Vigueras-Rodriguez A., Gomez-Lazaro E., Fuentes J. A., Molina-Garcia A., Validation of a mechanical model for fault ride-through: Application to a Gamesa G52 commercial wind turbine, IEEE Transactions on Energy Conversion, 28 (2013), No. 3, 707–715
[11] Jimenez F., Gomez-Lazaro E., Fuentes J. A., Molina-Garcia A., Vigueras-Rodriguez A., Validation of a double fed induction generator wind turbine model and wind farm verification following the Spanish grid code, Wind Energy, 15 (2012), No.4, 645–659
[12] Fuentes J. A., Molina A., Ruz F., Gomez E., Jimenez F., Wind turbine modeling: Comparison of advanced tools for transient analysis, in IEEE Power Engineering Society General Meeting, (2007), 1–6
[13] Subramanian C., Casadei D., Tani A., Sorensen P., Blaabjerg F., McKeever P., Implementation of electrical simulation model for IEC standard Type-3A generator, in European Modelling Symposium, (2013), 426–431
[14] IEC 61400-27-1:2015. Wind turbines. Part 27–1: Electrical simulation models. Wind turbines
[15] Asmine M., Brochu J., Fortmann J., Gagnon R., Kazachkov Y., Langlois C., Larose C., Muljadi E., MacDowell J., Pourbeik P., Seman S. A., Wiens K., Model validation for wind turbine generator models, IEEE Transactions on power systems, 26 (2001), No. 3, 1769–1782
[16] Ellis A., Kazachkov Y., Muljadi E., Pourbeik P., Sanchez-Gasca J. J., Description and technical specifications for generic WTG models – A status report, in IEEE/PES Power Systems Conference and Exposition, (2011), 1–8
[17] Saidi Y., Mezouar A., Miloud Y., Yahiaoui M., Benmahdjoub M. A., Modeling and Adaptive Power Control-Designed based on Tip Speed Ratio method for Wind Turbines, Przegląd Elektrotechniczny, 95 (2019), No. 6, 40–46
[18] Freire N., Estima J., Cardoso A., A Comparative Analysis of PMSG Drives Based on Vector Control and Direct Control Techniques for Wind Turbine Applications, Przegląd Elektrotechniczny, 88 (2012), No. 1A, 184–187
[19] Hernandez C. V., Telsnig T., Pradas A. V., JRC Wind Energy Status Report 2016 Edition, Luxembourg: Publications Office of the European Union, Tech. Rep., (2017)
[20] Yazdanpanahi H., Li Y. W., Xu W., A new control strategy to mitigate the impact of inverter-based DGs on protection system, IEEE Transactions on Smart Grid, 3 (2012), No. 3, 1427–1436
[21] Sinclair A., Finney D., Martin D., Sharma P., Distance protection in distribution systems: how it assists with integrating distributed resources, IEEE Transactions on Industry Applications, 50 (2014), No. 3, 2186–2196
[22] Padullaparti H. V., Chirapongsananurak P., Hernandez M. E., Santoso S., Analytical Approach to Estimate Feeder Accommodation Limits Based on Protection Criteria, IEEE Access, 4 (2016), 4066–4081
[23] Zhan H., Wang C., Wang Y., Yang X., Zhang X., Wu C., Chen Y., Relay Protection Coordination Integrated Optimal Placement and Sizing of Distributed Generation Sources in Distribution Networks, IEEE Transactions on Smart Grid, 7 (2016), No. 1, 55–65
[24] Meliopoulos A. P. S., Cokkinides G. J., Myrda P., Liu Y., Fan R., Sun L., Huang R., Tan Z., Dynamic State Estimation-Based Protection: Status and Promise, IEEE Transactions on Power Delivery, 32 (2017), No. 1, 320–330
[25] Andreev M., Suvorov A., Ruban N., Ufa R., Gusev A., Razzhivin I., Stavitskiy S., Bay Y., Kievets A., Askarov A., Lozinova N., Suslova O., Development and Research of Hybrid Model of Relay Protection, in 2018 IEEE PES Innovative Smart Grid Technologies Conference Europe, (2018), 1–6
[26] Andreev M., Askarov A., Suvorov A., Design of the magnetic hysteresis mathematical model based on Preisach theory, Electrical Engineering, 101 (2019), No. 3, 3–9
[27] Andreev M., Gusev A., Suvorov A., Ruban N., Ufa R., Study of mutual influence of measuring part elements of transformer differential protection and its impact on the primary signal processing, Przeglad Elektrotechniczny, 94 (2018), No. 9, 71– 74


Authors: associate professor of Division for Power and Electrical Engineering, Mikhail Andreev, Tomsk Polytechnic University, 30, Lenin Avenue, Tomsk, Russia, E-mail: andreevmv@tpu.ru; assistant of Division for Power and Electrical Engineering, Aleksey Suvorov, Tomsk Polytechnic University, 30, Lenin Avenue, Tomsk, Russia, E-mail: suvorovaa@tpu.ru; research engineer of R&D Laboratory for Electrical Power System Simulation, Alisher Askarov, Tomsk Polytechnic University, 30, Lenin Avenue, Tomsk, Russia, E-mail: aba7@tpu.ru; research engineer of R&D Laboratory for Electrical Power System Simulation, Anton Kievets, Tomsk Polytechnic University, 30, Lenin Avenue, Tomsk, Russia, E-mail: kievec.v.l@gmail.com; research engineer of R&D Laboratory for Electrical Power System Simulation, Vladimir Rudnik, Tomsk Polytechnic University, 30, Lenin Avenue, Tomsk, Russia, E-mail: fordlp006@mail.ru


Source & Publisher Item Identifier: PRZEGLĄD ELEKTROTECHNICZNY, ISSN 0033-2097, R. 95 NR 12/2019. doi:10.15199/48.2019.12.08

How High Voltage PTs (VTs) and CTs Limit the Input to PQ Voltage Transient Measuring Instruments and Limit the High Order Harmonic Accuracies of Voltage and Current

Published by Terry Chandler, Director of Engineering, Power Quality Thailand Ltd. & Power Quality Inc., USA. Application Note, Sept. 2013
Emails: terryc@powerquality.orgterryc@powerquality.co.th


Typical PTs and CTs cause errors and issues in PQ measurements in three areas:

1. Harmonics As the PT and CT have very poor frequency response, they are in affect are a low pass filter on the secondary voltage of the PT or CT. Note: A frequency response curve below shows the output above 25th harmonic (1.25 kHz/or 0.8 ms) is amplified by more than 10% and at the 40th harmonic ( 2.0 kHz/0.5 ms) the output is amplified more than 50% and at 47th harmonic the transient would be amplified by 4.5 X the actual. At the 50th (2500 Hz/0.4ms) harmonic and higher the transient would be attenuated by more than 50%!

2. Transients: Depending on the actual PT/CT high speed transients will be magnified at some frequencies and attenuated at higher frequencies. In the example below at transient of less than 4 milliseconds would be attenuated by 50%. Faster than 4 ms would be attenuated even more.

3. Converting fast transients to ringing impulses. See the diagram below for examples of actually lightning strikes converted to 1.250 kHz ringing transients.

Figure. Accuracy versus Frequency: Comparisons of different wound VTs 145 kV
Background on Filter characteristics.

High-pass filter. Attenuates the low frequencies below the lower limit of the low pass filter. See diagram. (passes the high frequencies with little or no attenuation) These are used to remove the 50/60 Hz from a signal so the fundamental voltage does not interfere with high frequency transient measurements.

Figure. High-pass filter

Low-pass filter. Attenuates the high frequencies above the high limit of the filter. (see diagram) It passes the lower frequencies with little or no attenuation.  These are used when high frequency signals  could interfere with the measurement of the fundamental or the low order harmonics. (less than 125th for example)

Figure. Low-pass filter

Band-pass filters. Are the combination of the low pass and high pass filters. That is they pass frequencies within the band but attenuate the frequencies above the pass band and below the pass band. Bandwidth describes the frequencies  that pass a filter with less than 3dB attenuation. (see below)

Figure. Band-pass filters

References: Network Performance, Reliability and Quality of Service Committee (PRQC) PRQC develops and recommends standards, requirements, and technical reports related to the performance, reliability, and associated security aspects of communications networks, as well as the processing of voice, audio, data, image, and video signals, and their multimedia integration. PRQC also develops and recommends positions on, and fosters consistency with, standards and related subjects under consideration in other North American and international standards bodies.

http://www.mathworks.com/help/rf/examples/bandpass-filter-response.html
IEEE definitions of electronic words dictionary
IEC standard definitions
http://www.trenchgroup.com/en/Products-Solutions/Instrument-Transformers/Technical-Papers


Addendum A

PT and CT transducer limitations for Power Quality recording measurements considerations for transient capture at high and medium voltages

Installed  protection or metering PTs (potential transformers ) and CTs (current transformers) are designed for use at the fundamental frequency (50Hz/60Hz) regardless of the technology employed.  That both transformer (inductive) technology or Capacitive divider technology.

Specialty measurement PT’s are resistive dividers and are suitable for PQ measurements.
Figure. Bandwidth comparison of an Inductive Voltage Transformer, a CVT and an RCVD

Figure below shows the typical circuit designs.

Figure. Measuring Principles for voltage measurements

IVT (Inductive voltage transformers are designed for nominal frequency). Resonances between the layer inductance and stray capacitance can result in large amplitude and phase errors. The higher the voltage level the lower the first resonance.

Accuracy curves below show the situation in more detail. Note: accuracy is normal up the 25th harmonic (1250 hz). By the 50th harmonic (2500 Hz) the accuracy varies from -75% to +450 %!!

Figure. Accuracy versus Frequency: Comparisons of different wound VTs 145 kV

This means any transient measurement about 1250 Hz (800 microseconds) will have unknown accuracy. And any transient measured at or above 2500 Hz (400 microseconds) will have errors ranging from -75% to + 450 %.

Capacitive coupled PTs are much worse. This data is from a 420KV CVT but the accuracy specifications are about the same for the entire high voltage range due to the tuned circuit. Accuracy error is >200% 450 Hz and -75% (and getting worse) at 1000 Hz (1MS)

Figure. Accuracy versus Frequency of a 420 kV CVT

So simply stated, purchasing an option in a PQ instrument that measures high speed transients is not advised and worse any transient recorded will not be valid data and user has no easy to determine what is valid data. The exception would be for special tests where a RC divider type PT is supplied. Note in the diagram below the flat frequency response from 1 Hz to nearly 100,000 KHZ. (10 microseconds)

Figure. Magnitude versus Frequency test over the entire bandwidth

Below is an example of a PQ instrument recording (at 256 samples per cycle) a lightning strike (and resultant voltage sag) on a 115kV line in Vietnam. Note: The frequency of the ringing transient.

The very important capability of the instrument is to capture all 3 phases of voltage and current simultaneously at the sample frequency so the user can see the details of the transient without having to analyze the capability of the instrument which captured the transient.

Figure. Lightning causes voltage sag
Figure. Lightning thru PT at 256 samples per cycle (78 usecs)

Some Aspects of the Growing Penetration of Wind Energy in the Polish Power System

Published by Tadeusz SKOCZKOWSKI1, Maksymilian KOCHAŃSKI1,2,
Warsaw University of Technology (1), Research and Innovation Centre Pro-Akademia (2)


Abstract. According to the Energy Policy of Poland by 2030 the national power system will have to acquire 12 times more electricity from wind energy than in 2011. This challenging policy goal entails a number of significant consequences. The article presents global and Polish state of the art in the field of growing penetration of wind energy in the power system. Furthermore, it discusses selected technical, economic, social, legal and regulatory aspects of wind energy integration in the Polish power system. The aim of this article is to present that wind power deserves a broad and in-depth considerations before any binding political decision are taken to meet Poland’s EU 2020 obligations. It also calls for reviewing the criteria used for valuing the real costs of wind power option in Poland.

Streszczenie. Według Polityki Energetycznej Polski do 2030 roku Krajowy System Elektroenergetyczny będzie pozyskiwał 12-stokrotnie więcej energii z wiatru niż w 2011 roku. Artykuł prezentuje przegląd wybranych informacji na temat światowego i polskiego dorobku nauki i techniki w zakresie rosnącej penetracji energii wiatrowej w systemie elektroenergetycznym. Przedstawione zostały wybrane aspekty techniczne, ekonomiczne, społeczne, prawne i regulacyjne związane z integracją energii elektrycznej z wiatru w polskim systemie elektroenergetycznym. Celem artykułu jest pokazanie, że energetyka wiatrowa zasługuje na szeroką i dogłębną analizę, która powinna odbyć się przed podjęciem wiążących decyzji politycznych w celu osiągnięcia przez Polskę celów 2020 UE. Wezwano również do dokonania przeglądu kryteriów stosowanych do oceny rzeczywistych kosztów opcji rozwoju energetyki wiatrowej w Polsce. (Wzrost udziału energii wiatrowej w polskim systemie energetycznym)

Keywords: wind energy, Polish power system, renewable energy sources
Słowa kluczowe: energia wiatrowa, polski system elektroenergetyczny, odnawialne źródła energii

Introduction

The increasing penetration of wind energy in the power system is associated with a number of technical, economic, social, legal and regulatory issues, having different impact on the functioning of the power system, both in negative and positive ways.

In Germany the wind power installed currently exceeds 31 GW, accounting for over 16% of the capacity installed in the power system [1]. The development of energy storage technologies and the expansion of the power grid is dynamic. The country is the undisputed leader in Europe in terms of installed capacity of wind power plants. In 2012, Poland’s neighbour was the third producer of wind energy in the world (behind China and the USA). Berlin plans to increase the installed capacity of wind power plants from 27 676 MW in 2010 to 45 750 MW in 2020 (an increase of 65%) [2]. It can be expected that in the light of the decision of the nuclear power decommissioning, the share of wind power in the overall capacity installed in Germany will be increasing. In 2050 German government aims to acquire 80% of electricity from renewables [3].

Wind farms in Denmark provide about 25% of power to the power system. Plans of the transmission system operator (TSO) assume, however, an increase of the wind power penetration to 50% [4]. Danish TSO estimates that in the near future, wind generation will exceed the total demand for energy in the system over 1000 hours per year. In 2012 Spain was the fourth largest producer of electricity from wind energy in the world [5]. At the end of 2010 the penetration of wind power capacity was 20% [6]. In terms of the amount of energy wind power accounted for 15.9% of total electricity generation [7]. On 9 November 2010, 43% of total daily energy needs were met by the wind. This involved the use of 75% of the wind farms’ power – 20 676 MW [2, 8].

The aim of this article is to present that wind power deserves a broad and in-depth considerations before any decisive political decision are taken to meet Poland’s EU 2020 obligations. It also calls for reviewing the criteria used for valuing the real costs of wind power option in Poland. General characteristics of wind power in Poland As shown in fig. 1, the wind power penetration in the Polish National Power System (NPS) has been dramatically growing in the recent years. Despite the still relatively low penetration of wind power generation in the NPS, which in December 2012 amounted to 6.7%1, wind energy development is often seen as a threat to power quality and system stability. Some papers stress the need for unnecessary investments and incurring additional costs of conventional power to allow the balance of the system [9].

Fig. 1. Wind power penetration in the Polish National Power System

In spite of diverging opinions of Polish political, social and academic leaders on the importance of wind energy in the future energy mix, the perspectives of development of Polish power system will be unarguably determined by the growing penetration of wind energy. According to [10] high wind power penetration rate will be possible only in two cases: when there will be excess transmission capacity of electricity to neighboring power systems, or large scale energy storage will be possible (for instance, in pumped-storage hydroelectricity). It appears that in the case of Poland, only the first condition may be satisfied, since the total maximum power of cross-border synchronous connections of the Polish system with the neighboring countries is over 30% of total peak power [12]. It is becoming increasingly difficult to site new conventional overhead transmission lines, particularly in urban and suburban areas experiencing the greatest load growth.


1 According to [11] as at 11th December 2012 the total installed capacity in the NPS was 37 669.8 MW, while the installed capacity of wind power was 2 534.2 MW.


Therefore the technical barrier to the development of cross-border trade in electricity generated from wind may be primarily internal network limitations of Polish system, not limitations of cross-border power connections.

In 2010 1 311 GWh of electricity in Poland were produced from wind, and in 2011 it was already more than 2 833 GWh that means an increase of over 116%. The share of wind energy in electricity production increased from 0.84% to 1.74%. As shown in tab. 1, the installed capacity of wind power (696 installations) as at 31.12.2012 amounted to 2 496.7 MW [13].

Table 1. The installed capacity of wind power in the Polish voivodships as at 31.12.2012

VoivodshipNumber of installationsPower [MW]Percentage of wind power installed in Poland
zachodnio-pomorskie43726.429.1%
kujawsko-pomorskie210281.911.3%
pomorskie28272.010.9%
wielkopolskie94259.310.4%
łódzkie151247.99.9%
warmińsko-mazurskie22201.58.1%
podlaskie20120.94.8%
mazowieckie48119.04.8%
opolskie584.13.4%
dolnośląskie662.32.5%
podkarpackie2255.62.2%
lubuskie650.62.0%
śląskie135.70.2%
świętokrzyskie124.40.2%
małopolskie113.00.1%
lubelskie52.10.1%
TOTAL6962496.7100.0%
Source: own calculations based on [14]

Wind power is concentrated in the north of Poland. Almost one third of installed capacity of wind turbines is located in Western Pomerania (zachodniopomorskie voivodship). More than 50% of power is concentrated in three regions, namely in zachodniopomorskie, kujawsko-pomorskie and pomorskie voivodships. As far as the total installed capacity in the power system in each voivodship of Poland is concerned, the penetration of wind power capacity in the northern part of Poland (19%) exceeds the level of penetration of wind energy in the power system of Germany (16% in 2010).

Fig. 2. Electricity production in Poland in 2030, broken down by technology of obtaining energy [15]

According to the register of promissory concessions issued by the Polish Energy Regulatory Office valid as at 31 December 2011 wind power investors are going to install 169 wind farms, whose power amounts to 3 570.679 MW. Wind power promissory concessions correspond to 98.5% of the planned capacity in all RES installations [13]. The implementation of all promissory concessions issued would mean an increase in the installed capacity of wind power up to 5 912 MW – an increase of over 150%. The penetration of wind power in the NPS would then increase to 13.6%.

As shown by the forecasts of the International Energy Agency in fig. 2, in 2030 approximately 16% of electricity in Poland will be acquired from wind. This would correspond to 34.4 TWh of energy. The Polish power system will acquire 12 times more energy from wind than in 2011 [16]. This will inevitably entail a significant increase of wind penetration in the Polish power system.

Costs due to growing share of wind power may be incurred as follows:

1. To keep additional generation capacity in readiness (to meet demand if wind is unavailable);
2. To obtain additional flexibility from generators or demands to maintain energy balance.

Technical issues of the growing penetration of wind energy in the Polish power system

The relationship between the development of wind power and power quality in Poland is considered predominantly in terms of volatility and losses of power, voltage fluctuations as well as flicker and harmonics. Changes of parameters of transmission and distribution systems due to the large number of wind turbines in the northern part of Germany are becoming another challenge for maintaining stability of operation of the Polish power system. The general overview of the impact of technical issues of the growing penetration of wind energy in the Polish power system is given in tab. 2.

Table 2. Impact of technical issues of the growing penetration of wind energy in the Polish NPS on local power system and economy Source: own elaboration

Technical issues of predominantly macroscopic characterIssues of predominantly microscopic character (impact of wind power on local power system and economy)
Underdeveloped power systemHigher energy losses
Need for investments in centralised
traditional technologies
Limited power connections available
Untapped potential of grid control (U, f)
High cost of connection
Slower competitive energy market creation
Insufficient capacity of interconnectorHigher domestic demand for back-up power
Lost benefits of international energy trading
Loop flowsNeed for reactive power compensation and voltage control
Additional power losses
Distorted energy market accounting
Delayed Smart Grid developmentPoorer active load management
Lower reliability and power quality
Slower build-up of distributed sources sector
Higher risk of outages
Slower development of prosument market segment
Lower environmental benef
.

Changes of the active and following changes of the reactive power of wind turbines result from the variations in the speed of wind. Changes in both types of power necessitate back-up power of conventional energy sources, which is the basic argument of opponents of wind as a significant source of energy in the Polish power system, who indicate that wind is uncertain and unpredictable [9].

Recent papers stress the growing predictability of wind power. For instance, [17] finds that during periods of peak demand for electricity in the UK in 2009, conventional power plants have used 85% of their power, while wind turbines used 35% of their capacity. This implies that wind farms can and do play a crucial role in ensuring the continuity of energy supply. [17] stresses that wind is less variable than what is commonly believed. By 90% of the analysed time hourly fluctuations of wind power in Germany, Denmark and Finland do not exceed 5% [18]. Hourly volatility of wind power, depending on the area of wind power dispersion is presented in tab. 3. Up to date volatility of wind power across Poland has not been thoroughly analysed.

Table 3. Hourly volatility of wind power depending on the size of the area on which wind turbines are dispersed

Area surfaceExampleHourly volatility of wind
power generation
Small
(<50 000 km2)
Denmark±30%
Medium
(ca. 300 000 km2)
Poland±20%
Large
(>1 000 000 km2)
Scandinavia±10%
Source: own elaboration based on [19]

Supporters of wind energy show that improving forecasting techniques can effectively solve the problem of volatility of wind power. Forecasting is applicable only in case of a short time horizon and does not solve the problem of unavailability of wind power in completely windless periods (energy production based on less than 1% of installed capacity). According to [20] in the 21-year history of wind measurements in England and Wales, the longest windless period of time lasted 11 hours. On the other hand in 2002 in Denmark the wind did not blow for 58 hours [21]. However, in 2000-2002 there was no time when the wind would not allow for power generation in any of the Scandinavian countries. The obvious solution to the problem of wind power changes is to diversify energy sources. In general the harnessing of wind power in the Polish power system is desirable since it may be an important source of renewable energy [22].

One of the main arguments of opponents of increasing wind power penetration in the Polish power system is the need for necessary back-up power in other sources of energy, which would guarantee the stability of the power system. So far, there has been no comprehensive study, which would clearly describe the relationship between the amount of wind power and the size of the necessary reserve capacity in other sources of energy. There are, however, analyses of foreign power systems. Certain authors, such as [23] believe that a gas turbine with a capacity of 100 MW is able to stabilise operation of 500 – 1000 MW of wind power. On the other hand, according to [24] the inclusion of 1 MW of wind power capacity should entail an increase of 0 to 0.00333 MW of additional spinning reserve, and an increase of 0 to 0.0233 MW of additional non-spinning reserve.

According to [25] the amount of reserve capacity needed for wind energy is determined predominantly by the characteristics of the power system, including the size of the system and the correlation between wind power production and peak power demand. Required reserves of non-wind power as a back up for wind farms for Poland nowadays can be estimated for 1-15% of the wind power installed. Comparison of data from various sources on the required back-up wind power is presented in table 4.

Table 4. Necessary conventional back-up power for wind power according to different sources

Wind power penetrationNecessary back-up
power
Source
Any3%[24]
Any10-20%[23]
10%1-15%[25]
20%2-18%[25]
Source: own elaboration

It is important to note that the active power losses in the Polish power system may be minimised by the connection of wind power. Such a case is possible when the wind farm would generate reactive power equal to the power consumed in a given node. However, the possibilities of capacitive reactive power generation in wind turbines are limited. Wind power plants with squirrel cage induction machines are usually receivers of inductive power, and in wind power plants with Doubly Fed Induction Generator (DFIG) reactive power is usually maintained at the level close to zero. It is worth noting, however, that in view of the great regulatory potential of DFIG, wind power plants are able to contribute to minimisation of the power losses in the Polish power system [22].

Another technical issue concerning the growing wind power penetration in the Polish power system refers to voltage fluctuations. They concern, however, single wind power plants or wind farms rather than the whole power system. Rapid voltage changes are mainly caused by switching on or off of wind turbines [22]. The highest voltage fluctuations occur during switching off a wind turbine operating at full load. Voltage changes occur also as a result of slow changes in the power generated by generators. Adjusting taps in transformers in the main power supply station, to which wind turbines are connected, can compensate them. However, this occurs after a delay of a few to several minutes. What is more, voltage fluctuations may be caused by the variation of reactive power consumed by asynchronous generators, which are currently the most common type of wind generator used in wind power plants. In the event of voltage fluctuations caused by changes in reactive power compensation FACTS technologies (e.g. SVC / STATCOM) can be used. It is of paramount importance to stress that properly selected and installed protective relaying for electrical power engineering in the immediate vicinity of wind farms guarantee a quick and effective elimination of abrupt voltage interruptions.

During continuous operation of wind power plants rapidly changing wind power resulting from wind shadow effect on tower and turbine structural properties can cause voltage flicker [26]. However, it has been proved that voltage flicker accompanying wind turbines operation does not cause damage to receivers [10]. Still, in the case of weak power grids, large voltage fluctuations can be a significant inconvenience for electricity receivers. Voltage flicker can be then limited through the use of speed control systems of wind power generators.

Currents and voltages generated by wind turbines can be non-sinusoidal. Their non-sinusoidal waveforms can be decomposed into higher harmonics, which are components at frequencies that are multiples of the grid frequency. In the case where the power of a device retrieving a distorted current is large, distortion in the grid voltage may occur. Each connected receiver will be then powered by a distorted (non-sinusoidal) voltage. Many devices cannot function correctly under these conditions and even may be damaged or destroyed. However, the higher harmonics are not a major problem for wind turbines in Poland [27]. Modern electronics systems installed in virtually any type of wind turbines with high power (over 1 MW), do not generate higher harmonics that would exceed the threshold limit values.

Connecting wind farms to the grid results in significant changes in load current flow in the grid adjacent to the wind farm. [28] considers changes in load current flow as the most serious and most difficult barrier to installation of new wind power connections in Poland due to difficulties in planning and implementation of network investments and extensive nature of the changes, which often apply to neighbouring grids’ operators. The second type of network limitations in Polish NPS are short-circuit power levels in selected nodes. The problem can concern not only exceeding the limit values of short-circuit power. If the short-circuit power level is too low, it makes the system more sensitive to disturbances and sudden changes of energy generated. Additional problems are connected with accuracy of calculation models in the mapping of wind generation sources.

The problem of international dimension for Polish NPS are loop flows from German wind farms. Such unscheduled flows of electricity may occur as a result of the increasing penetration of wind power causing serious limitations of cross-border electricity trade, electricity imports from Germany in particular, as well as safety of Polish power system. Loop flows are caused by the inconsistency between market mechanisms for cross-border trade and laws of physics. In the region of Central and Eastern Europe unscheduled flows are caused mainly by the exchange between the north and the south of Germany, and to a large extent by the uncoordinated exchange a within the single market for electricity between Germany and Austria. As shown in fig. 3, by 2015, these flows are expected to increase (blue figures).

Fig. 3. The results of load flow power flows caused by increased penetration of wind power for 2015 (EWIS project) [29]

Reducing the possibility of loop flows from Germany can be reached by several technical measures:

• installation of phase shifters, i.e. transformers, which allow for voltage phase lag or lead of one circuit over the other,
• implementation of Flow Based Allocation methods of cross-border transmission capacity in the region,
• development of grid infrastructure and investment in generation capacity,
• changes in the mechanism of compensations between TSOs,
• implementation of the grid code in scope of allocation of transmission capacity and congestion management [30].

The growing penetration of wind power in Poland may increase the scale of the negative impact of wind farms on the power system, but also creates new opportunities for transmission and distribution system operators for the provision of services that used to be considered an exclusive domain of conventional power plants. It is expected that active power control of wind farms, which is not exploited nowadays in Poland, in the near future not only will be necessary, but just as natural as the control of conventional power plants involved in the regulation of frequency and cross-border power trading by working with power below the power attainable [22]. Opportunities for provision of system services by wind power will increase with the development of new energy storage technologies. New system services offered by wind power plants will include aggregating a number of wind farms, which should allow for:

• control of active power to provide secondary frequency regulation services. This may result in a lower required back-up power reserve.
• adjustment of reactive power in order to stabilise grid voltage within a selected zone operated by the TSO. This should help to reduce grid power losses [31].

What is worth noting, introduction of the aforementioned system services can be applied not only to new wind turbines, but also those already existing. For instance, virtual power plant may be established, allowing for provision of services similar to those provided by conventional power plants, but on the basis of decentralized energy sources.

Economic and social issues of the growing penetration of wind energy in Polish power system

By 2020 the biggest Polish energy companies will spend approximately 12.6 billion zloty on wind power (approximately 3 billion euro) [32]. Their strategies involve investments in on-shore wind turbines with a total capacity of about 2 000 MW. Polish Energy Group (PGE) plans to build stand-alone wind farms with a capacity of 500 MW, and the same amount will be bought from wind farm developers. Tauron is going to achieve a total power of 800 MW of wind power by 2020. Enea plans to purchase wind power projects with a capacity of 300-350 MW. Energa will seek to increase wind power by 40 MW.

By 2020 a total of 11 500 MW of new wind generation capacity will be installed in Poland, of which about 1 500 MW will be offshore wind farms [33]. The total amount of funds that will be spent by public and private investors is estimated to exceed 22 billion zł (approximately 5.2 billion euro). The scale of investments can be illustrated by a comparison with the average annual investment in the production of machinery and equipment in Poland between 2009 and 2010, which amounted to 1.5 billion zł (0.35 billion euro) [33].

As seen investments needs of wind energy are rather well estimated. However, this accounting does not necessarily reflect other possible benefits due to increase wind power penetration. Such elements as capability of a new wind plant to increase reliability of the power system, to decrease the need of grid investments, to reduce grid losses, decrease of the operating costs in the existing power system or to flexibly follow demand are poorly measured in economic terms.

Economic risk is considered as one of the main investment barriers. It is mainly due to unstable short-term public support schemes – that is at present the case observed in Poland caused by political rumours around green certificate. On the other hand the increase in installed capacity of wind power is accompanied by rapid development of forecasting techniques of wind power variability, which allow for more effective risk management of both wind farm managers, as well as transmission and distribution system operators. Increasing predictability and ubiquity of wind turbines making use of decentralized energy resources is proving around the world that renewable energy technologies are becoming more and more economically viable.

Considering economic values of wind power, alike other renewable technologies, this sector must find its market position among other energy options in Poland considered as perspective e.g. nuclear energy, LNG, shall gas. In medium-term perspective that position shall be entirely market based e.g. deprived of any public support.

Citizen’s support to different technologies is also of concern especially amid the climate change discussions and facing even more stringent CO2 emission EC policy. Wind energy is the most popular renewable energy source in the Polish society, as indicated by 85,46% of respondents in a nation-wide survey [34]. Wind energy is much more preferred than for instance nuclear power. 72% of Poles surveyed believe that wind power has no detrimental impact on human health. 82% of respondents claim wind power development contributes to Polish technology development.

Legal and regulatory issues of the growing penetration of wind energy in Polish power system

Current legal framework for wind power investments is of general character. Each investment is subject to separate environmental impact assessment run at regional level. Proposals of some members of the Parliament aimed at introduction of a rule of 3 km distance from wind power plants to human habitats regardless of wind power capacity or rotor size have not been widely recognised.

In 2014 a new law on renewable energy is planned to be adapted in Poland, changing the rules of public support for wind power investment. It is expected that more stress will be put on small scale RES investments (including micro-wind turbines) rather than large scale ones, which have been most used up to date, especially by large Polish power companies.

Regulations of the power system in Poland in the Transmission Grid Code do not fully use regulatory opportunities that are offered by wind turbines. For example, island operation of generating units is possible only on the island of devices of the wind plant’s owner, provided that it has been ascertained in the contract with the grid operator. However, operation of wind turbines on an island is possible in case of modification of control systems already installed. Furthermore, Polish grid codes do not engage wind farms in the process of possible restitution of power system after blackout.

Some other factors influencing absorption of renewable energy that require intervention from the energy regulator are presented in table 5.

As far as short circuit operation is concerned, regulations of Polish grid codes are similar to the ones in other EU member states (e.g. Spain). However, because of the relatively small number of wind turbines such regulations do not yet have practical application [36]. Regulation of active and reactive power of wind turbines presumed in Polish transmission and distribution grid codes is limited to the right of the operator to cut off the wind farm in case of emergency. It is expected that Polish system regulations will be subject to significant changes with increasing penetration of wind energy in the National Power System.

Regulation faces in Poland an urgent need to take the lead in proposing dynamic pricing and setting standards for Smart Grid communication and cybersecurity that directly pertains to wind power as well.

Table 5. Factors influencing absorption of renewable energy

ImpactThresholdMitigation options
Change in renewable generation outputGeneration subject to fluctuation>20% of peak demandPurchase additional controllable output
Unpredictable instantaneous reduction in generation outputPotential instantaneous loss 2% of peak demandPurchase additional
frequency control
Unpredictable short-notice reduction in outputPotential loss >3% of peak demand in an hourPurchase additional reserve services
Source: [35]
Conclusions

Wind power is one of the most realistic options that shall be seriously considered in Poland’s energy strategy up to 2050.

Up to know the country-wide discussion on this theme has been dominated by technical aspects not always fairly presented to the citizens. The other prevailing issue raised has been for years the system of public support for renewables. In this respect major mistakes have been made e.g. support to co-firing or large hydro that are desperately tried to be rectified nowadays.

Public assessment of renewables, including wind power, is not fair and true, as being for years under strong impact of different lobbies and generally lacking profound analysis. The technical problems, inter alia those addressed in this paper, due to steadily increasing wind power installed in the Polish NPS are rather typical and similar to those encountered and then more or less successfully overcome in wind power leading countries.

They should not be raised as a barrier against further wind power development unless they are thoroughly investigated and analysed.

The real problems of the wind power are not technical, but, no doubt, of economic nature. Therefore to come to the right technically feasible and cost effective solutions affecting Poland for tens of years requires immediate undertaking serious research on wind power in the broad context on the EC and national climate-energy policy. Such criteria as energy costs in the long-term period, up to 2050, creation of new jobs, environmental concerns, innovation boost in industry, creation of competitive energy market should also be taken into account apart from the arguments persistently put forward by the energy sector.

It is fairly clear that difficulty and urgency of taking crucial decisions now are at least partly due to lack of consistent policy in the past, dating from late 1990’. The issue of re-valuing wind power is of primary importance as the political decisions taken shall then be supported by proper allocation of national development priorities in order to ensure effective use of the EU funds envisaged for 2014-2020.

REFERENCES

[1] Bundesministerium für Wirtschaft und Technologie. (2012) Stromerzeugungskapazitäten und Bruttostromerzeugung nach Energieträgern. [Online]. http://www.bmwi.de
[2] U. Sankowska, “Integracja energetyki wiatrowej w Niemczech – nasze doświadczenia,” in: Materiały konferencyjne z warsztatów “Energetyka wiatrowa w Krajowym Systemie Elektroenergetycznym” z dnia 4 listopada 2011 r., Warszawa, 2011.
[3] The Federal Ministry for the Environment, Nature Conservation and Nuclear Safety. (2012) Renewable Energy Sources in Germany – key information 2011 at a glance. [Online]. http://www.erneuerbare-energien.de/fileadmin/Daten_EE/Bilder_Startseite/Bilder_Datenservice/PDFs__XLS/20131001_EEiZIU_E_Tischvorlage_2011.pdf
[4] EcoGrid EU. (2011) A prototype for European Smart Grids. [Online]. http://www.eu-ecogrid.net
[5] Observ’ER. (2011) “Worldwide Electricity Production From Renewable Energy Sources: Stats and Figures Series: Thirteenth Inventory – Edition 2011”. [Online]. http://www.energies-renouvelables.org/observer/ html/inventaire/pdf/13e-inventaire-Chap02.pdf
[6] Red Eléctrica de España. (2011) The Spanish electricitysystem 2010. [Online].
http://www.ree.es/ingles/sistema_electrico/pdf/infosis/sintesis_REE_2010_eng.pdf
[7] M. Lorenzo, “Działanie systemu elektroenergetycznego w Hiszpanii,” in: Materiały konferencyjne z warsztatów„ Energetyka wiatrowa w Krajowym Systemie Elektroenergetycznym” w dniu 4 listopada 2011 r., Warszawa, 2011.
[8] E. Simonot, “Historia udanej współpracy pomiędzy branżą energetyki wiatrowej oraz OSP w Hiszpanii,” in: Materiały konferencyjne z warsztatów “Energetyka wiatrowa w Krajowym Systemie Elektroenergetycznym” z dnia 4 listopada 2011 r., Warszawa, 2011.
[9] A. Strupczewski. (2007) Czy Polska powinna iść „dunską” drogą? Krótkie porównanie elektrowni wiatrowych i jądrowych.
[10] J.F. Manwell, Wind Energy Explained: Theory, Design and Application. Chichester: Wiley, 2010.
[11] PSE Operator SA. (2012) Bilans mocy w rannym szczycie krajowego zapotrzebowania na moc w wartościach średnich z dni roboczych w miesiącu. [Online]. http://www.pse.pl/index.php?modul=8&y=2012&m=12&id_rap=141
[12] R. Korab, “Zdolności przesyłowe połączeń transgranicznych KSE oraz możliwości ich zwiększenia, “Energia Elektryczna”, no. 6, 2009.
[13] Energy Regulatory Office, “Sprawozdanie z działalności Prezesa Urzędu Regulacji Energetyki w 2011 r.”, Warszawa, 2012.
[14] URE. (2012) Mapa OZE w Polsce. [Online].http://www.ure.gov.pl/uremapoze/mapa.html
[15] IBS, “Mix energetyczny 2050. Analiza scenariuszy dla Polski,” 2011.
[16] IEA, “Outlook 2011, Streszczenie polskie” 2011.
[17] Renewable UK. (2010) Wind power and variability. [Online].http://www.bwea.com/pdf/briefings/Wind-Power-Variability.pdf
[18] J.C. Smith. (2004) Wind Power Impacts on Electric Power System Operating Costs. [Online].http://www.nrel.gov
[19] Energy Link and MWH NZ, “Wind Energy Integration in New Zealand,” Auckland, 2005.
[20] G. Sinden. (2002) Renewable Energy and Intermittency –
Diversification and Opitmisation. [Online].http://www.ecl.ox.ac.uk
[21] P. Nørgård. (2004) Fluctuations and predictability of wind and hydropower. [Online]. http://www.rtsoe.dk
[22] Z. Lubośny, Farmy wiatrowe w systemie elektroenergetycznym. Warszawa: Wydawnictwa Naukowo-Techniczne, 2009.
[23] S. Wachtel, “Integrating High Levels of Wind Power,” in: Materiały konferencyjne z warsztatów “Energetyka wiatrowa w Krajowym Systemie Elektroenergetycznym” w dniu 4 listopada 2011 r., Warszawa, 2011.
[24] American Wind Energy Association. (2009) 20% Wind Energy by 2030: Wind, Backup Power, and Emissions. [Online].http://www.awea.org/learnabout/publications/upload/Backup_Power.pdf
[25] Technical Research Centre of Finland. (2009) Design and operation of power systems with large amounts of wind power.[Online]. http://www.vtt.fi/inf/pdf/tiedotteet/2009/T2493.pdf
[26] W. Bandzul, “Wpływ elektrowni wiatrowych na niezawodność pracy systemu elektroenergetycznego,” Elektroenergetyka, vol.3, 2005.
[27] Z. Smigielski. (2007) Zespół siłowni wiatrowych. [Online].zet10.ipee.pwr.wroc.pl/record/18/files/Wind%20Farm.doc.pdf
[28] Z. Koszkul, “Wpływ energetyki wiatrowej na działanie sieci elektroenergetycznej,” in: Materiały konferencyjne z warsztatów„ Energetyka wiatrowa w Krajowym Systemie
Elektroenergetycznym” w dniu 4 listopada 2011 r., Warszawa, 2011.
[29] Instytut Energetyki, Oddział w Gdańsku. (2011) Wpływ dużej generacji wiatrowej w Niemczech na pracę PSE Zachód.[Online]. http://www.ien.gda.pl
[30] URE. (2012) Komisja Europejska rozmawia o przepływach kołowych w Europie Środkowo-Wschodniej. [Online].http://www.ure.gov.pl
[31] R. Veguillas, “Rozszerzone usługi systemowe świadczone przez energetykę wiatrową,” in: Materiały konferencyjne z warsztatów „Energetyka wiatrowa w Krajowym Systemie Elektroenergetycznym” w dniu 4 listopada 2011 r., Warszawa, 2011.
[32] Puls Biznesu, “Grupy energetyczne wydadzą około 12,6 mld na elektrownie wiatrowe (19.03.2012)”, 2012.
[33] Ernst & Young, “Wpływ energetyki wiatrowej na wzrost
gospodarczy w Polsce,” 2012.
[34] B. Mroczek (2011) “Akceptacja dorosłych Polaków dla energetyki odnawialnej i innych odnawialnych źródeł energii”
[35]D. Milborrow. (2001) „Penalties for intermittent sources of energy”, [Online].http://www.dti.gov.uk/energy/developep/business/slough_heat_and_power_annex3.pdf
[36] J. Gajowiecki. (2010) Niezawodność pracy KSE z dużą penetracją energetyki wiatrowej na przykładzie krajów UE.


Authors: Tadeusz Skoczkowski, Professor, Ph.D., El.Eng., Warsaw University of Technology, Faculty of Power and Aerospace Engineering, 21/25 Nowowiejska Street, 00-665 Warsaw, E-mail: tskocz@itc.pw.edu.pl; Maksymilian Kochański, B.A., Research and Innovation Centre Pro-Akademia, 238 Piotrkowska Street, 90-360 Lodz, E-mail: m.kochanski@proakademia.eu


Source & Publisher Item Identifier: PRZEGLĄD ELEKTROTECHNICZNY, ISSN 0033-2097, R. 89 NR 8/2013