Published by Michael Bearden
Introduction
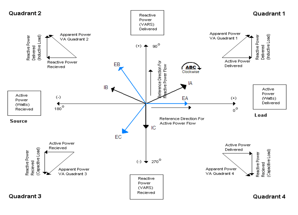
In 1982 Raymond “Ray” Stevens published a paper “Power Flow Direction Definitions for Metering of Bi-directional Power”. This paper helped reduce the confusion in the terminology associated with the naming of power quantities based on the direction of active and reactive power flow. The paper did not address leading and lagging current and Power factor. The illustration below came from the paper and has been adopted as a standard and is used in the Handbook for Electricity Metering.
Over the last 24 years we have all used and continue to use the same terms (words) when we are talking about bi-directional power flow. However over this period of time, we have made up some new terms and continue to have issues with some old terms “lead and lag”. The big issue is that when two people are using the same terms they do not mean the same things. The intent of this paper is to help us not only say the same thing but to mean the same thing.

Review
In using the above illustration to base the definition of power and the direction of the power flow, it is important that after the source and load have been defined for the metering point they can not be changed because active power flow changes direction.
Active Power (True Power): Watts
When the Active Power (Watts) flow from the “SOURCE” through the metering point and into the “LOAD” we say the Active Power (Watts) are being DELIVERED. Therefore when the Active Power is being supplied by the “SOURCE” into the load it will be referred to as Delivered Power (Watts) and has a positive sign.
When the Active Power (Watts) flow from the “LOAD” through the metering point and into the “SOURCE” we say the Active Power (Watts) are being RECEIVED. Therefore when the Active Power is being supplied by the “LOAD” into the source it will be referred to as Received Power (Watts) and has a negative sign.
Note: The Active Power is always on the x axis and does not fall into any of the four quadrants. Active power does not lead or lag it is delivered or received.
Reactive Power: Vars
When the Reactive Power (Vars) flow from the “SOURCE” through the metering point and into the “LOAD” we say the Reactive Power (Vars) are being DELIVERED. Therefore when the Reactive Power is being supplied by the “SOURCE” into the load it will be referred to as Delivered Reactive Power (Vars) and have a positive sign.
When the Reactive Power (Vars) flow from the “LOAD” through the metering point and into the “SOURCE” we say the Reactive Power (Vars) are being RECEIVED. Therefore when the Reactive Power is being supplied by the “LOAD” into the source it will be referred to as Received Reactive Power (Vars) and have a negative sign.
Note: The Reactive Power is always on the y axis and does not fall into any of the four quadrants. Reactive power does not lead or lag it is delivered or received.
Terms (Standard from the above illustration):
Delivered Kw/Kwh
Received Kw/Kwh
Delivered Kvar/Kvarh
Received Kvar/Kvarh
Apparent Power: Volt-amps
When the Active Power (Watts) flows from the “SOURCE” through the metering point and into the “LOAD” (Delivered Power) and the “LOAD” is resistive (No Vars) the Apparent Power (VA) will be on the x axis with Watts. Apparent Power has no sign or defined direction it is a vector quantity.
When the Active Power (Watts) flows from the “SOURCE” through the metering point and into the “LOAD” (Delivered Power) and the “LOAD” is inductive (Vars are present) the Apparent Power (VA) will be in Quadrant 1. Apparent Power has no sign or defined direction it is a vector quantity.
When the Active Power (Watts) flow from the “SOURCE” through the metering point and into the “LOAD” (Delivered Power) and the “LOAD” is capacitive (Vars are present) the Apparent Power (VA) will be in Quadrant 4. Apparent Power has no sign or defined direction it is a vector quantity.
When the Active Power (Watts) flows from the “LOAD” through the metering point and into the “SOURCE” (Received Power) and the “LOAD” is inductive (Vars are present) the Apparent Power (VA) will be in Quadrant 2. Apparent Power has no sign or defined direction it is a vector quantity.
When the Active Power (Watts) flows from the “LOAD” through the metering point and into the “SOURCE” (Received Power) and the “LOAD” is capacitive (Vars are present) the Apparent Power (VA) will be in Quadrant 3. Apparent Power has no sign or defined direction it is a vector quantity.
Terms (Standard from the above definition):
Kva/Kvah
Kva/Kvah Quadrant 1
Kva/Kvah Quadrant 2
Kva/Kvah Quadrant 3
Kva/Kvah Quadrant 4
Note: We also like to group our Kva/Kvah values based on the direction of power flow and then refer to them as Delivered and Received Kva/Kvah even though the Kva/Kvah has no sign or direction.
If we could (would) stop at this point there would be little to NO confusion. When we were talking about delivered and received power we would all be using the same words and mean the same thing. Therefore, when possible the above definition should always be used when referring to Active, Apparent and Reactive Power.
The paper did not address Leading and Lagging current or talk about Power Factor.
We will address the terms leading and lagging along with power factor later in this paper.
What’s New
Additional Kvar/Kvarh Quantities
Some of the confusion comes when terms are used that fall outside of the standard power flow definitions. The following is a list on non-standard terms term that are used routinely.
Terms (non-standard or made-up names):
Kvar/Kvarh (absolute Del. + Rec.) with Delivered Power (Kw)
Kvar/Kvarh (absolute Del. + Rec.) with Received Power (Kw)
Kvar/Kvarh (Net, Del. – Rec.) with Delivered Power (Kw)
Kvar/Kvarh (Net, Rec. – Del.) with Received Power (Kw)
The first question maybe, what are the quantities and what are they used for? After talking to a number metering people, I found out they are quantities that are used to comply with billing (needs) tariffs and to get the same results as in the past using electro-mechanical meters. Names were then created (made up) that best describe the quantity or requirement.
The next question maybe, where (how) are the quantities being used? The two most common uses for the absolute values are for calculating Delivered and Received Kva/Kvah which is a made-up name for an undefined electrical quantity. The other application is in billing Kvar/Kvarh (absolute value) based on the flow of active power. The two most common uses for the net values are for calculating Kqh to be used with Delivered and Received Kw/Kwh. The other application is in billing Net Kvar/Kvarh (this is where the customer is given an equal credit for Received Kvar/Kvarh) based on the flow of active power.
The reason for the confusion is the terms (delivered and received) are being used interchangeable between non-standard and the standard names for Reactive Power. This allows one person to be talking about Delivered Vars as per Illustration 1 and the other person think he is talking about the nonstandard terms (Kvar with Delivered Power).
The other term that causes confusion and the meaning is unknown when talking about Kvar/Kvarh is Leading and Lagging. The reason for the confusion is, Vars do NOT Lead or Lag, The quantities (term) for Vars is Delivered and Received. This is very important in bi-directorial applications. The only quantity that Leads or Lags is current and it Leads and Lags in reference to voltage.
We will look at leading and lagging current later in this paper.
Additional Kva/Kvah Quantities
Some of the confusion comes from terms that we use that fall outside of the standard power flow definitions and naming convention as described above. The following is a list on non-standard terms that are used routinely.
Terms (That are non-standard or have made-up names):
Kva/Kvah with Delivered Power (Kw)
Kva/Kvah with Received Power (Kw)
Kva/Kvah Quadrant 1 Only
Kva/Kvah Quadrant 3 Only
Please note the non-standard terms are not defined electrical quantities. They are one electrical value (Kva/Kvah) that is being referenced to, in conjunction with a standard defined electrical quantity (Kw/Kwh). The Quadrant 1 and 3 go back to the old electro-mechanical metering days when the reactive metering package was made-up of one Kwh and one Kvarh meter and a phase shifting transformer. The Kva/Kvah was then calculated base on the results of the Kwh and Kvarh meter.
Additional Terms (Lead and Lag)
The terms lead and lag should only be used in reference to current. The current will be in phase with the voltage or it can lead or lag the voltage depending on the device taking active power. The terms leading or lagging current is always viewed from the perspective of the point which is supplying the active power. We are going to look at the terms leading and lagging current in conjunction with the same illustration (see illustration 1) that was used to define power terms as before. To help understand the labels for leading and lagging current and help reduce the confusion I have changed the reference from Load to IPP and Source to System (see illustration 2). The meter has been connected to register delivered active power when the IPP is taking power from the system and the meter will register received power when the system is taking active power from the IPP.
Reference 1
In the first set of examples (conditions) the IPP is seen as the load by the system which is providing the active power. When the IPP is taking active power from the system (which is 95% of our metering installations) we say the power is being delivered. The three conditions which follow should help us to understand leading and lagging current when the active power is in the delivered direction.
Condition 1;
When the IPP appears as a resistive device to the system, this will cause the current to be in phase (not leading or lagging) with the voltage and the Kva will be on the x axis with the active power (Kw delivered) from the system.
Condition 2;
When the IPP appears as an inductive device to the system, this will cause the current to lag the voltage and the Kva will move into quadrant 1. The IPP is now taking both active power (Kw delivered) and reactive power (Kvar delivered) from the system.
Condition 3;
When the IPP appears as a capacitive device to the system, this will cause the current to lead the voltage and the Kva will move into quadrant 4. The IPP is now taking active power (Kw delivered) from the system and sending reactive power (Kvar received) back to the system.
Reference 2
In the second set of examples (conditions) the System is seen as the load by the IPP which is providing the active power. When the IPP is sending active power to the system (which is 5% of our metering installations) we say the power is being received. The three conditions which follow should help us to understand leading and lagging current when the active power is in the received direction.
Condition 1A;
When the System appears as a resistive device to the IPP, this will cause the current to be in phase (not leading or lagging) with the voltage and the Kva will be on the x axis with the active power (Kw received) from the IPP.
Condition 2A;
When the System appears as an inductive device to the IPP, this will cause the current to lag the voltage and the Kva will move into quadrant 3. The System is now taking both active power (Kw received) and reactive power (Kvar received) from the IPP.
Condition 3A;
When the System appears as a capacitive device to the IPP, this will cause the current to lead the voltage and the Kva will move into quadrant 2. The System is now taking active power (Kw received) from the IPP and sending reactive power (Kvar delivered) back to the IPP.

Additional Values (Power Factor)
Power Factor, is another value that I hear people sticking on the terms lead and lag. Power Factor is the ratio between true and apparent power. The ratio will always be between 0.0 and 1.0 and will not have a sign. The following terms are commonly used (naming conventions) for Power Factor.
Power Factor
Delivered Power Factor
Received Power Factor
Average Power Factor
Average Delivered Power Factor
Average Received Power Factor
Power Factor: is the ratio between true and apparent power (normally the instantaneous value).
Delivered Power Factors: is the power factor associated with delivered power (normally associated with a maximum demand value).
Received Power Factors: is the power factor associated with received power (normally associated with a maximum demand value).
Average Power Factor: What is average power factor? The best answer that I found, was average power is the ratio between the accumulated kwh and Kvah over some period of time, normally between demand resets.
Avg. Del. Power Factors: is power factor associated with delivered power.
Avg. Rec. Power Factors: is power factor associated with received power.
Summary
Power Values (Kw/kwh, Kvar/Kvarh and Kva/Kvah): The best naming convention would be to stay with Delivered and Received (Illustration 1).
Leading and Lagging: Use these terms for describing the relationship of current to voltage. Leading and Lagging is normally viewed from the perspective of the supplier of active energy (Illustration 2).
Power Factor: Is the ratio between true and apparent power. Power factor does not lead or lag and has no sign. Power factor is normally viewed from the perspective of the supplier of active energy.
Nice understanding on the Power flow terminologies.
The present-day trend for measurement necessitates the defining of the quantities under additional terms like:
– Supply system harmonics.
– Three phase values of Apparent Power (how its calculated from 3 single phase powers. As there can be multiple formulae to calculate 3-ph Apparent Power)
– Energy calculation in terms of Apparent energy when the billing is done on kVAH instead of conventional kWH with 3-phase system.
Would be great to hear on these new topics on the subject matter with extension of this document.
LikeLike