Published by 1. Ali N. HAMOODI1, 2. Safwan A. HAMOODI2, 3. Farah I. HAMEEDI3, Northern Technical University (1), Northern Technical University (2), Northern Technical University (3), Iraq
ORCID: 1. 0000-0003-0991-3538; 2. 0000-0001-9346-5680; 3. 0000-0003-1742-6959
Abstract. Photovoltaic systems are impacted by the quantity and temperature of sunshine. Due to the competing nature of solar radiation, PV systems operate inefficiently. A variety of maximum power point tracker (MPPT) approaches are utilized to increase the solar system’s influence. Incremental optimization (IO), one of the more established MPPT algorithms, provides great steady-state productivity and tracking accuracy over a broad range of shifting atmospheric conditions. Characterizing solar PV features at various irradiances using Matlab or Simulink. The simulation’s findings seemed to agree with the different planned PV module efficiencies. In conclusion, it has been found that this optimization technique enhances the PV system’s tracking efficiency and response time, leading to dependable grid operation.
Streszczenie. Na systemy fotowoltaiczne ma wpływ ilość i temperatura nasłonecznienia. Ze względu na konkurencyjny charakter promieniowania słonecznego systemy fotowoltaiczne działają nieefektywnie. W celu zwiększenia wpływu Układu Słonecznego stosuje się różne podejścia do śledzenia punktu maksymalnej mocy (MPPT). Optymalizacja przyrostowa (IO), jeden z bardziej uznanych algorytmów MPPT, zapewnia doskonałą produktywność w stanie ustalonym i dokładność śledzenia w szerokim zakresie zmieniających się warunków atmosferycznych. Charakteryzowanie właściwości fotowoltaiki słonecznej przy różnym natężeniu promieniowania przy użyciu Matlaba lub Simulinka. Wyniki symulacji wydawały się zgadzać z różnymi planowanymi wydajnościami modułów fotowoltaicznych. Podsumowując, stwierdzono, że ta technika optymalizacji poprawia wydajność śledzenia systemu fotowoltaicznego i czas reakcji, prowadząc do niezawodnego działania sieci. (Udoskonalanie elektrowni fotowoltaicznej w oparciu o algorytm optymalizacji przyrostowej)
Keywords: PV module, IO, MPPT, Boost converter.
Słowa kluczowe: zasilanie fotowoltaiczne, optymalizacja, algorytm przyrostowy
Introduction
The semiconductor materials used in PV panels are utilized to produce electrical energy when they are exposed to sunlight. The amount of electrical energy produced depends on the semiconductor material’s energy gap, which must not exceed a certain level. Solar intensity, temperature, and resistance all affect a PV cell’s output efficiency. In order to find the PV operating point that agrees with the demodulation of maximum power from the array, a control method known as maximum power point tracking (MPPT) is required [3], [4].
The purpose of the current work is to model a boost converter utilizing a conventional equation modeling technique rather than a circuit model. The buck/boost converter model was created using a leading equation-based model that enables the input voltage of the converter and the output voltage of a specific PV module to be changed by varying the duty cycle, allowing for the tracking of the maximum power point as environmental conditions change [5–7].
The known incremental conductance approach is fully examined and compared to a predefined system in this work. The model is realized using a DC/DC boost converter supplying a load and an MPPT controller. The results of the simulation indicated that the MPPT algorithm used in the solar PV system is suitable. In order to run efficiently, a power plant’s BOS (balance of system) must meet the preconditions for plant development. Grid inverters, mounting hardware, cables, and connectors are all supplied by default in the BOS. The lifespan record comprises the energy used by the operational authority, and regular system maintenance is required for the solar PV plant to produce power properly [3], [9].
Solar PV cells have a limited conversion efficiency, and their output power is fully dependent on irradiance and temperature under non-uniform operating conditions (NUOCs). As a result, reliable tracking of global power peaks to achieve maximum power point tracking is a critical problem for optimal SPV array usage in grid-connected or isolated modes of operation [10], [11].
The excrescence power that generated is forward to the utility grid and the consumer acquires compensated for it. Similarly, the consumer has been drawn the electricity from the grid and pacy for the units which used. Fig.1 represents the on-grid solar PV system [12], [3].

Literature review
K. Ramesh and et al., (2018) studied on incremental conductance algorithm, they applied this algorithm on maximum power point tracking (MPPT) controller. It has been concluded that the incremental conductance algorithm for studied system didn’t able to eliminate the study state oscillation and the output power reduces by 8-59% from the maximum power [1].
Praveen Kumar and et al., (2021) studied on 100kW PV system connected with grid (on-grid). They incremental conductance algorithm for MPPT controller. Matlab/Simulink were used to model the proposed system. The revised MPPT algorithm was shown to be capable of boosting the dynamic and steady-state functioning of the PV system, as well as tracking the maximum amount of solar light and efficiently supplying maximum power for the PV array [2].
System and components
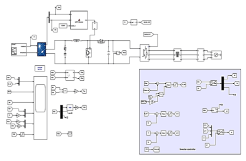
The gird connected PV system installed in one governorate of India country described briefly in this section. The whole components of 100kW grid connected PV system illustrated in Fig 2 [13].

PV array
The PV array is considered as the main component of the PV system, which is comprised of 400 half-cut polycrystalline PV modules connected in series and parallel. Every 25 PV modules are connected in series to form 4 PV strings connected in parallel. The total output parameters of the PV array at STC are 100kW [12].

Maximum power point tracking
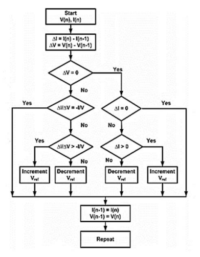
PV energy production is highly dependent on the number of factors, like sun irradiation and ambient temperature. PV modules contain unique maximum power points that are related to current solar irradiation and current weather temperature values, in addition to voltage and current relationships that are not linear. MPPT algorithms are used to get the current and maximum power from PV modules by controlling DC-DC converters and successfully regulating the obtained power and voltage values from PV modules under different situations. There are a lot of MPPT algorithms to choose from, however this paper focus on incremental conductance. Fig.3, illustrates the procedure of Incremental Conductance based MPPT. Incremental Conductance Technique as a MPPT algorithm [14-15]. The boost converter parameters are listed in table 1.
Table 1. Boost converter parameters

Three-phase hybrid inverter
Three-level IGBT switches three-phase voltage source inverter (VSI) is used to convert DC-link voltage to AC voltage. The inverter switches are derived using pulse width modulation (PWM) technique. According to IEEE standard the frequency of several kilowatt grid connected inverter should be not greater than 6kHz [8], the switching frequency of inverter is 5kHz. The output of inverter connected to grid at the point common coupling (PCC) through L filter. For this reason, the inverter most be fully synchronized with utility grid [17].
Operation scenario
The operation scenario is done by exam the PV system performance under STC 1000W/m2 solar irradiance and 25oC temperature. After transient period the solar irradiance to 250W/m2 and the generated power from PV array 100kW. After that the solar irradiance increased gradually to reaches maximum value. Fig.4 shows the Simulink results obtained from grid connected PV system under different situations [18].


From the above Figure the maximum output power has been obtained at solar irradiance 1000W/m2 and the low output power (14kW) has been obtained at solar irradiance 250W/m2. The variation of duty cycle between 0.45 – 0.5. Fig.5 represents the variation of V.PV and I.PV as time variance with respect to Idiod-PV value. The low power was obtained at mid time scale (1.5sec).
From Fig.5 the maximum power was (1000kW) was stable at time equal to (2.7sec.) and the minimum power was (25kW) at time equal to (15sec.).
Conclusions
In this paper, the behaviour of the 100kW grid-connected PV system was simulated and experimentally analysed under different operation conditions. The proposed system provided high-quality power to the local load and the utility grid. The real-time parameters such as averaged generated power, maximum generated power. The obtained results show that the grid-connected PV system was the best solution to meet the power generation shortage and reduce the stress on the transmission lines and low voltage transformers especially under peak load.
Acknowledgment – We would like to give our special thanks to our affiliation of Northern Technical University (NTU)-Technical College of Engineering, Mosul-Iraq.
REFERENCES
[1] Ramesh K., Gianosh R., Lakshmi S., Suganya S., “An enhanced incremental conductance algorithm for photovoltaic system”, Electronics, Vol. 22, No. 1, June, 2018.
[2] Safwan A. Hamoodi, Ibrahim I. Sheet, Rasha A. Mohammed, A Comparison between PID controller and ANN controller for speed control of DC Motor, 2nd International Conference on Electrical, Communication, Computer, Power and Control Engineering ICECCPCE19, 13-14 February, 2019 | Mosul, Iraq.
[3] Aissa Ch., et al, Modeling and Simulation of a Grid Connected PV System Based on the Evaluation of Main PV Module Parameters. Simulation Modeling Practice and Theory 20.1: 46-58, 2012.
[4] Naki Güler and Erdal Irmak, MPPT Based on Model Predicative Control of Grid Connected Inverter for PV System. ICRERA, vol.8, no.3, pp.1-6, 2019
[5] Safwan A. Hamoodi, Rasha A. Mohammed, Bashar M. Salih, DC Motor Speed Control Using PID Controller Implementation by Simulink and Practical, International Journal of Electrical Engineering. ISSN 0974-2158 Volume 11, Number 1 (2018), pp. 39-49 © International Research Publication House http://www.irphouse.com
[6] Ali M., Alatza Y., Abdul-Aziz, Modern Maximum Power Point Tracking Techniques for Photovoltaic Energy Systems. Springer, 2019.
[7] Safwan A. Hamoodi, Ahmeed A. Al-Karakchi, Ali N. Hamoodi, “Studying Performance Evaluation of Hybrid E-bike Using Solar Photovoltaic System”, Bulletin of Electrical Engineering and Informatics, Vol. 11, No.1, pp. 59-67, 2019.
[8] Yi-Hwa Liu, Shyh-Ching Haung, Jia-Wei Huang, Wen-Cheng Liang,. A Particle Swarm Optimization-Based Maximum Power Point Tracking Algorithm for PV Systems Operating Under Partially Shaded Conditions. IEEE Transactions on Energy Conversion. Vol. 27, No. 4, pp. 1027-1035, 2012.
[9] Rasha A., Safwan A., Ali N., Comparison between two calculation methods for designing a stand-alone PV system according to Mosul city basemap, Open Engineering, 5 (2021), No. 11, 782–789.
[10] Lijun TG, Dougal RA, Shengyi L, Iotova AP, “Parallelconnected solar PV system to address partial and rapidly fluctuating shadow conditions. IEEE Transactions on Industrial Electronics. 56 (5): 1548–56, 2009.
[11] Gurraoui R., Benhamed M., Sbita L, “Comparison of MPPT algorithms for DC-DC boost converters based PV systems using robust control technique and artificial intelligence algorithm.” Proceedings of 12th International Multi-Conference on Systems, Signals & Device; Tunisia. pp.1-6, 2015.
[12] L. Amet, M. Ghanes, and J.-P. Barbot, “Super Twisting based step-by-step observer for a DC series motor: experimental results,” in Proceedings of the IEEE International Conference on Control Applications (CCA) Part of 2013 IEEE MultiConference on Systems and Control, Saint Petersburg, Russia, 2013.
[13] Safwan A., Ali N, Farah I., Armature Control of a DC Motor Based on Programmable Logic Controller, PRZEGLĄD ELEKTROTECHNICZNY, ISSN 0033-2097, R. 98 NR 5/2022, doi:10.15199/48.2022.05.20.
[14] Praveen Kumar Mishra, Prabhakar Tiwari, Incremental conductance MPPT in grid connected PV system, International Journal of Engineering, Science and Technology, Vol. 13, No.1, pp. 138-145, 2021.
[15] Shinde Krishnat Arvind, Tarate Akshay Arun, Taur Sandip Madhukar, Jayashree Deka: Speed Control of DC Motor using PIC 16F877A Microcontroller, Multidisciplinary Journal of Research in Engineering and Technology, Vol. 2, Pg. 223-234.
[16] Md. Selim Reza, Md. Abdullah Al Mamun, “Design and Development of LabVIEW Based DC Motor Speed and Direction Control System”, International Journal of Engineering Research & Technology (IJERT), ISSN: 2278-0181, 4(2015), No. 5, 133-141.
[17] Pratap V., Neelam P., Chandrakant K. “Real Time DC Motor Speed Control using PID Controller in LabVIEW”, 3(2014), No.9, 76-83.
[18] Safwan A., Ahmeed A., Ali N. Studying Performance Evaluation of Hybrid E-bike Using Solar Photovoltaic System,” Bulletin of Electrical Engineering and Informatics, 11(2022), No.1, 59-67.
Authors: Ali N. Hamoodi, ali_n_hamoodi74@ntu.edu.iq. Safwan A. Hamoodi, safwan79azb@ntu.edu.iq., Farah I. Hameedi, farah.isam@ntu.edu.iq. Northern Technical University, Technical College of Engineering /Mosul.
Source & Publisher Item Identifier: PRZEGLĄD ELEKTROTECHNICZNY, ISSN 0033-2097, R. 99 NR 10/2023. doi:10.15199/48.2023.10.35