Published by Somudeep Bhattacharjee1, Saima Batool2, Champa Nandi1 and Udsanee Pakdeetrakulwong3,* , 1Tripura University, 2School of Information Systems, Curtin Business School, Curtin University, 3Nakhon Pathom Rajabhat University
*Corresponding author; e-mail: udsanee@webmail.npru.ac.th
Abstract. Selecting the location for installing electric vehicles charging stations is important to ensure EV adoption and also to address some of the inherent risks such as battery cost and degradation, economic risks, lack of charging infrastructure, risky maintenance of EVs, problems of its integration in smart grid, range anxiety, auxiliary loads and motorist attitude. In this article, we investigate these problems by studying three aspects – 1) three types of electrical vehicle charging stations (Level 1, Level 2 and DC), 2) different types of batteries and 3) different types of electric vehicles. We compared and contrasted the features of these charging stations, batteries and EV to identify the best choice for a given scenario. We applied the framework proposed in [1], and used Agartala, India as a case study to identify location for charging stations in and around Agartala suburbs.
Keywords: Electric vehicle, charging stations, electric vehicle battery, charging stations location conditions, infrastructure
1. Introduction
An electric car is actually an alternative-design automobile that basically uses an electric motor to provide power to the car, with the electricity being provided by a battery. On the other hand, a conventional car does have a lead-acid battery as part of its standard equipment but this battery is used for operating the starter and not providing power to the vehicle. This technology works in this way that the electric vehicle uses a motor just like conventional, internal combustion engine cars. The main difference is that the electric vehicle power supply is derived from its battery-stored electricity and not from the mechanical power derived from burning gasoline. The electric vehicle replaces the traditional gasoline or diesel engine and fuel tank with an electric motor, a battery pack and controllers. The vehicle uses a controller that provides power to the electric motor that uses rechargeable batteries as its energy source. The motor itself can be either AC or DC. The main advantage of electric vehicle is mainly the motor and battery configuration. This allows the vehicle to run more fuel efficiently. PHEV (plug in hybrid electrical vehicle) is a hybrid vehicle that can be plugged into the power grid for charging the battery. In this vehicle, a medium-capacity battery is available that helps the electrical vehicle in allowing it in all-electric modes , to achieve several kilometers , and acceleration rates and also it help to attain top speeds comparable to those of gasoline-powered vehicles. Examples: Chevrolet Volt (often classified as an EREV), Ford C-Max and Fusion Energi, Cadillac ELR and Toyota Prius PHEV. On the basis of different types of power trains (or drive trains), hybrid electric vehicles can be classified into three categories:
(1) Parallel hybrid, (2) Series hybrid, and (3) Power-split hybrid.
Among these, the parallel hybrid electric vehicle is commonly adopted. PHEVs are usually consists of an electric motor and an additional ICE for propulsion. This mixed propulsion system helps in enabling PHEVs to be driven in two modes: charge depleting (CD) mode and charge sustaining (CS) mode. When this type of electric vehicles operated in CD mode then it mainly drawn energy from on-board battery packs. If the battery state of charge (SOC) has been depleted to a pre- determined level, PHEVs will then switch to CS mode and utilize the ICE system for further propulsion. When it is operated in CS mode, PHEVs combine both power sources so that it can operate as efficiently as possible. Meanwhile, the controller can monitor the battery SOC level and then maintain it with in a pre- determined band.
2. Objectives
Global warming is becoming a major problem and the best way to combat it is to reduce air pollution. Electric vehicles (EVs) are considered a best option to reduce air pollution and making environment safe again. In order to operate, electric vehicles need charging stations at suitable places. If appropriate and recommended places are not chosen then it will decrease the utilization, visibility and effectiveness of a charging station, which results in adoption of traditional carbon- emitting gasoline vehicles and a decrease in EV sales. Hence, it is very essential to carefully select locations for EV charging stations for promotion of EVs and the cause of avoiding global warming.
The main objective of this study is to determine the best locations for installing EV public charging stations in Agartala, India. Our selection for EV charging station location will depend on the set of conditions that have to be met in order to qualify for a place to be established as an EV public charging station. In addition, we will also determine the best type of charging station based on the type and charging duration of the particular EV type. Finally, this research will provide a specific and thorough insight of establishing EV public charging station in growing cities like Agartala, India.
3. Research Methodology
The framework proposed by [1], is used as a guideline to assess the implementation of EV charging infrastructure for Agartala city. To achieve this, 3 areas are studied 1) Different types of charging stations, 2) EV types, 3) battery types. First of all, different types of charging stations are studied and compared. Next, various types of EVs are analyzed thoroughly. Moreover, the charging vehicle location selection conditions, infrastructure and the best suitable places in Agartala are selected based on the electric vehicle charging station location selection conditions and the map of Agartala.
Preliminary Concepts
We know that as the global benefits of a serious energy crisis, alternative energy for sustainable development is renewable energy .The generation of this energy is pollution free and so this is the first choice of many countries of the world like the United states, Japan and Europe and so the development of electric vehicles is a way to save nature and to resolve important issue of planning the national grid. An electrical vehicle requires charging station and so the locations of charging station have to be determined carefully. A charging station is a location where an electric vehicle can be plugged in to have electric charge deposited in to their batteries. They are not chargers, but can be considered as an electrical energy source.
Different types of charging stations:
There are mainly three types of charging stations which are categorized as Level 1, Level 2 and DC charging stations.
LEVEL 1 Charging Station (120 volts and up to 16 amps): In all electrical vehicles, an on-board Level 1 charger is equipped that can be plugged into any normal power outlet (C S A 5-15R*). It gives an advantage of not requiring any electrical work, or at least minimizes any installation costs. Table 1 shows the charging time using a Level 1 charger based on distance driven. 12-A charging cable and 120-V outlet is considered. Charging cable rated less than 12A require longer charging times [3].
LEVEL 2 Charging Station (240 volts and 12-80 amps): In this type, the charging time of Level 2 charging stations can be limited by the specifications of the on-board charger and the state of the battery, irrespective of the rated power of the charging station. It is believed that the charger capacity is going to increase in future, for example, Tesla already offers on-board 10 kW and 20 kW chargers. Table 1 shows that level 2 charging stations takes less time to charge as compared to the level 1 charging stations even though the distance traveled is similar. Level 2 charging stations have smart and timeless design. It is simple to use (plug the EV in and let it charge). It helps in reducing energy consumption. In addition, it offers Ethernet network for Radio Frequency Identification (RFI) authorization and vehicle ground monitoring circuit. The cord holder keeps the cord organized and out of the way of parking spaces, sidewalks and streets, etc. One example of this is Schneider EV link Indoor Charging Station, which has ground monitor and user friendly LEDs to display status like charging, detected fault, power etc. It has the capability for automatic recovery and restart after ground fault interrupt or main power loss [1].
DC Fast Charging Station (480 volts and up to 125 amps):
DC fast-charge stations generally support two standards: The North American SAEJ 1772 Combo standard and the Japanese JEVS G105-1993* standard. The configuration of the charging plug and the electrical vehicle socket follows the same basic principle compared to the communication protocol between the charging station and the electrical vehicle but have different standards [1]. Table 1 shows the time required to charge a battery with a 100-km range to 80% of its full capacity.
Analysis of Different Charging Stations
Table 1 shows the comparison of different charging stations which are categorized as Level 1, Level 2 and DC charging stations based on electric vehicle distance travelled in km, estimated energy consumption of electric vehicle in kWh, charging station power of electric vehicle in kW, approximate charging time in hour.
Table 1: The comparison between different charging stations levels (Adopted from [1]

Why Level 2 charging station is more suitable?
The answer to this question lies in this fact that the most important condition for selecting an electric vehicle charging station location is that how much time is spend by the consumer for charging his vehicle in the charging station. So the time spend is an important factor.
From these charts, it is clear that for the same amount of distance travelled in km, electric vehicle required different charging time in each type of charging station. Also it is shown that Level 2 charging station provides facility to consumer to charge his vehicle in a very short time as compared to other types of charging station. The charts that are shown above prove this.
Types of Electric Vehicles (EVs)
EVs can be divided into the following categories. First, on-road highway speed vehicle that is an electrical vehicle capable of driving on all public roads and highways. The performance of these electrical vehicles is similar to Internal Combustion Engine vehicles. Second, the city electric vehicles, normally, the city electric vehicles have been BEVs (Battery Electric Vehicle – these vehicles can be powered 100% by the battery energy storage system available on-board the vehicle) that are capable of driving on most public roads, but basically not driven on highways. The maximum speed is typically limited to 55 mph. Third category of EVs is also known as low speed vehicles (LSVs). Actually they are BEVs that are limited to 25 mph and are allowed in certain jurisdictions to operate on public streets posted at 35 mph or less. Commercial On-Road Highway Speed Vehicles is the last category of EVs. The commercial electric vehicles include commercial trucks and buses. These vehicles are available in both BEVs and PHEVs (Plug-in Hybrid Electric Vehicle – the vehicles utilizing a battery and an internal combustion engine (ICE) which is powered by either gasoline or diesel). Table 2 provides information on several different on-road highway speed electric vehicles, their battery pack size, and charge times at different power levels to replenish a depleted battery.
Table 2: Different types of EVs with battery pack size and charging times at different power levels (Adopted from [1])

Note: Power delivered to battery is calculated as follows: 110VAC x 12Amps x.85 eff.; 110VAC x 16Amps x .85 eff.; 220VAC x 32 Amps x.85 eff.; 480VAC x √3 x 85 Amps x .85 eff. From Table 2, it is clear that different electric vehicle configuration require different charging time for different battery size at different power levels to replenish a depleted battery. This helps to find out the charging time in minutes required by different electric vehicle configurations of different battery size at different power levels. Using Table 3, we study the charging time for 100km of BEV range with power supply, power (in kW), voltage (in V) and maximum current (in A). It helps to show the relation of charging time of fixed 100km distance with its power supply, power (in kW), voltage (in V) and maximum current (in A). Thus, the driver finds charging an electric vehicle as simple as connecting a normal electrical appliance. In addition, Table 12 provides comparison between different recharge times of BEV for 100km range. Consequently, it seems clear that charging through single phase takes longer time then 10 minutes of direct current charging, that is the reason for advocating for DC charging infrastructure for EVs.
Table 3: Charging time for BEV range of Electric Vehicles (Adopted from [1])

ELECTRIC VEHICLE BATTERY
The electric vehicle battery is the core component of an electric vehicle with one of the two propulsion sources of HEV and PHEV. Basically, the battery is the sole propulsion source for BEV. There are still some constraints on present EV battery technology, which works as a barrier for wider EV uptake. The current EV battery has relatively low energy density. This low energy density directly affects the maximum all-electric drive range of the EV. In addition, high battery cost of EV is also a big disadvantage as the purchase cost of EV is considerably higher than conventional internal combustion engine vehicle. Some concerns are also present about the battery life cycle and its safety features. However, EV battery goes through some tremendous improvements in the past decades. EV battery technology goes through a few development phases for inventing the battery with highenergy density, high power density, inexpensive, safe and durable. Lead-acid battery was the initial battery technology used in transportation and its name comes from the combination of lead electrodes and acid used to generate electricity. Lead-acid battery is a really a matured technology and also cheap. However, some apparent drawbacks of lead-acid battery are present, such as low energy density, heavy, require inspection of electrolyte level and are not environmentally friendly.
Table 4: Comparison of EV Battery Types and their specifications (Adopted from [3])

Table 5: Comparison of EV Battery Types and their specifications (Adopted from [3])

Charging Vehicle Location Selection
The sites of the charging station have a very significant impact loads, at this point, charging station is very similar to traditional gas station, charging station requires a higher penetration of electric vehicles in areas surrounding the construction of a natural high, such as new urban planning to support key enter prices and so on. Our work contributes to identify suitable locations for construction of public charging stations. In this paper we have analyzed possibilities of establishing a public EV charging station in Agartala, India in particular. Charging stations located along the highways are also in high demand since high speed EVs usually requires fast charging.
Public Charging Stations
In this section we will list and describe the most suitable charging locations for the installation of public charging stations. These charging stations can be located at parking lots that serve train stations, shopping centres, restaurants, hotels and resorts. When selecting a potential charging station, the following criteria should be considered.
Traffic density
The first criterion is traffic density. Traffic density is a necessary factor because the size of the installation should be related to be expected number of users. If the charging station is located near a major road, with high traffic density, then maximum number of people may use it for charging their electrical vehicles. However, areas with high traffic density are in densely populated locations, where the land value is significantly higher. One way to address this concern is to use land that is already allocated for traditional parking lots and convert them to EVSPLs (Electric vehicles solar parking lots) [4]. Further, these lots can also be converted to multi-level parking’s where the EV can be on the top where they receive sunlight whereas the traditional vehicles can be underneath.
EV Charging Duration
The second criterion is EV charging duration; i.e. how long does it take to charge an electric vehicle. Electric vehicle need time to charge so it is necessary that the charging stations should be located near public places like shopping centres, work places, educational institutions so that people do not have to wait while their EVs are charging. The charging can happen while they are doing their usual activity such as being at work, weekly shopping etc. As (Nunes et al., 2016) suggests that public charging stations should be installed on worksites and public parks. This allows EV users to charge their EVs without having to wait [4].
Surrounding Vehicle Movement
The third criterion is the surrounding vehicle movement. This is important because charging vehicles must not hinder normal traffic flow, as it will become a hurdle, which may even cause accidents. Further, this location must not hinder pedestrian traffic or be subject to high pedestrian traffic because of the associated risk of vandalism. Public EV charging stations have numerous effects on its surrounding environment, transportation and energy needs and hence these implications have to be examined carefully [4]. One way of implementation would be along the street side parking bays. Electric vehicles (EV) have a very diverse characteristic, as it can act both as consumer and producer. In first case, EV’s act as consumer, it is depended on renewable energy resources, batteries, smart grid (G2V- Grid to vehicle) and electric chargers to recharge. In second case, it is producer as well, as EVs can be an essential part of the smart grid. It can act as an energy producer since it stores energy and can provide it back to smart grid when the demand is at peak, this process is known as discharge or (V2G- vehicle to grid). Whereas, there are some concerns about customers’ behaviour in participating in V2G programs that is uncertainty about their participation. Describing the solar panels on parking panels and its impacts on energy in the surrounding areas, it is evident that parking lots are a lot more visible and hence can attract potential customers for electric vehicles making EV adoption much more easier [4]. Consequently, EV adoption can have significant positive impacts on human health [4]. Another impact of solar parking lots is their benefit to local market. Since customers will choose a shopping centre with solar parking lots because it will charge their cars while they do their shopping. This will boost the local economy [4]. In addition, there will be lots of employment opportunities for the local technicians to install and maintain a solar parking lot [4]. Hence, installing a solar parking lot is beneficial in a number ways for a particular location like Agartala, India and its surrounding areas.
Winter Accessibility
The fourth criterion is winter accessibility. The location must be cleared and accessible during winter since some countries have severe winters [1]. The use of EVs should not depend on weather and hence EV public charging stations should be available at all times. Photovoltaic covered EV charging stations protect it from severe weather conditions like condensation, freezing rain and frost etc. [5].
Protection from Collisions
The fifth criterion is protection from collisions. The location must provide protection against collisions. It is necessary to provide protection for avoiding accidents and public property damage. Also for maintaining peace in the environment of the road by avoiding fights which may occur due to the collisions of vehicles [1].
Cellular network
The sixth criterion is cellular network access. Access to a cellular network is necessary if required by charging station [1]. Charging stations need to be in line of communication with smart grid since utilities like load management, peak demand and V2G programs depend on the communication that requires cellular network and Internet access as well. These two facilities can attract customers also since they cannot be out of coverage while present at a charging station. WIFI access can also help them connect to apps associated with their EVs and charging stations. In fact, public stations may provide telecommunications features, which will be different for different manufacturers. Many models contain transmitters compatible with cellular telephone networks and do not require additional infrastructure, while others will require a local wireless network, such as a ZigBee protocol network, which involves careful sitting of stations and transmitters. Also many stations communicate over a wired link, such as a twisted-pair or fiber-optic Ethernet network, which should be included in the design of the electrical installation.
Visibility
The seventh criterion is visibility of charging station. Visibility of the charging station to encourage its use by drivers is an important factor [1]. It helps to increase number of users. If users can see the station from far places then it will help them to locate the charging station that increases the use of charging station.
Feasibility of required excavation work and Proximity of distribution panel
The eight criterion is feasibility of required excavation work and the ninth criteria are proximity of distribution panel [1]. Where a distribution panel is the component of an electric panel, its function is is to divide the electricity feed to the “subsidiary” circuits [5]. Both of them are very important factor, which help to make the location more suitable for charging station. The proximity to the electrical service is an important factor in locating the public parking areas.
Table 6: Prime locations in Agartala and their mapping in different criteria


Location Feasibility Analysis
For fast charging station infrastructure requires a concrete base and their installation is similar to that of street side locations. For this station, the conditions are:
• The configuration of the station
• The locations of any underground lines and tanks
• The distance from the street(the charging cable must never extend over the sidewalk)
• It required excavation work
• The proximity of distribution panel
• The planning of any underground conduits and excavation work.
• It requires consultation with Info-Excavation before starting work.
• The possibility of installing a concrete base
• It requires contractor expertise (must have appropriate RBQ and CMEQ licenses).
For publicly available charging, the sitting requirements are involve many questions such as ownership, vandalism, payment for use and maintenance. Also we must take care that flood prone area restrictions must be considered as well as issues of standing water or high precipitation. The people will not be comfortable when operating with the EVSE (Electric Vehicle Supply Equipment – these equipment helps in the transfer of energy between the electric utility power and the electric vehicle.) in standing water. The area designated for Public use should be in a preferred parking area.
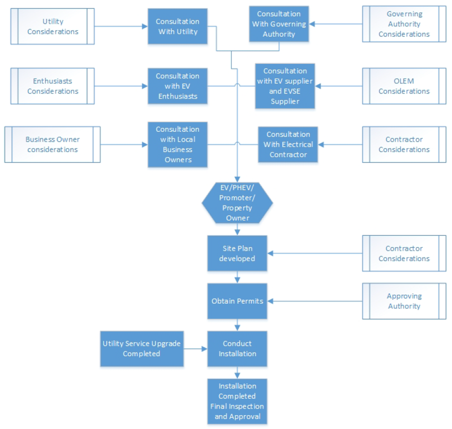
Installation Flowchart for Public Charging
The above flowchart summarizes the whole process of installing an EV public charging station. It starts with step one which is “consultation with utility” it includes utility consideration. The second step is “consultation with the governing authority”, it includes all the steps associated with public planning. Then, the constructors “consult with the EV enthusiasts”, these are the individuals or parties who want to promote and advertise EV and public charging stations. Subsequently, step four the builders consults the EV suppliers and EVSE suppliers that is determining the level of charging stations i.e level- 1, level-2 or fast DC charging stations. The step five of this charging station installation flow chart includes consultation with the local business owners for examples determining the quantity of solar energy for EVs. Step six, involves communication with electric contractors to assess the safety and accessibility measures for electric vehicle parking lots. Step seven, includes consultation with property owners and EV promoters. Step eight, involves the major step of developing the site plan development. It includes drawing the designs for electric vehicles parking lots. Step nine, includes obtaining required permits from government. Here all particular building rules should be satisfied. Step ten is the second last step of conducting installation. Step eleventh, in this step the construction of completed charging station is inspected and if every required is fulfilled then it is approved.

Proposed Locations for Charging Stations in Agartala
Based on the criteria discussed above, we have identified some places for placing an electrical vehicle charging station that is further divided into some categories:
Schools with parking place
Schools with parking places especially solar parking lots where EVs can recharge is one of the best scenarios. An EVSPL (electric vehicle solar parking lot) is suitable for schools since parents of the students can recharge their EVs while they come to school for any engagement. In the same way since schools have large parking lots specially so it can be an alternative place for recharging EVs when other solar parking lots are fully packed. In addition, number of schools are greater then rare EVSPLs so school locations with EVSPLs can be an effective of reducing “range anxiety” and can result in successful EV adoption. Keeping in view the earlier mentioned criteria for EVPLs we have identified some schools. These schools’ parking lots can be transformed in to EVSPLs. These schools are Holy cross school, Don Bosco School, the Agartala international school, Henry Derozio School.
Restaurant with parking places
Similarly the following places are suitable for EVSPLs. Momos n More, Raaste Cafe, Coffee Tea and Me, Hotel Sonari Tori, Hotel invitation, Royal Veg, Curry Club Restaurant.
College with parking place: Colleges that are suitable for constructing EVSPL are : Tripura Sundari College of nursing, Women’s College, Maharaja Bikram College, BBM College, Tripura Government College.
Government offices with parking places: Government offices with EV charging stations can be an effective solution as well for strengthening EV market. CBI Office , Office of the AG, Agartala municipal council office, Directorate of higher education office, Tripura Public Service commission office, Krishi Bhawan office.
Hotel with parking places
These hotels with EV charging stations is ideal since they are public and potential customers spend more hours there. Hotel Welcome Palace, Hotel City Center, Executive INN, Hotel Jaipur Palace, Rajdhani Hotel, Royal Guest House (Hotel), Ginger Hotel.
Hospital with parking place
Hospitals with EV charging stations can be count on in times of emergency as well. ILS Hospital, GB Hospital, GB Pant Hospital, Devlok Hospital, Apollo Gleneagles Hospital Information Center, GB Hospital Medical College, Tripura Medical College, Agartala Government Medical College.
Resort with parking place: Resorts are also a better place to install public charging stations. Since, not only visitors visit this place but hotel staff and general public can also come to resorts for festive seasons. Hence, it becomes a densely populated area with requirement for a electric vehicle public charging stations. Some are of the suitable places for this purpose in Agartala India are Green Touch Resort, Shyamali Tourist Resort, Hotel Woodland Park, Rose Valley Amusement Park.
Temple with parking place
Temples are best locations for installing public electric vehicles charging stations since this is one of the public places with good space. Some of the appropriate places for setting up EV charging stations in temples of Agartala are: Laxminarayan Bari Mandir , Jagannath Mandir, Iskcon Bari, Durga Bari , Ummaneshwar temple, Fourteen Gods Temple, Tripura Sundari temple.
Shopping center with parking place
In addition, shopping centers are one of the most suitable place for public charging stations due to its parking requirements and the frequency of potential EV customers’ visit. Some public charging stations can be installed in these shopping centres in Agartala i.e ML Plaza, Metro Baazar, Bag Bazar, Agartala City Center, Femme Zone/FEM Salon and spa, Saradamani Shopping mall.
Agartala airport parking place
Agartala airport parking place is another example of suitable place of installation of EV parking place due to the availability of parking space and public reach. Agartala airport can provide convenience for airport visitors, cab owners and staff of the airport. A public charging station installed at airport can also attract new EV customers due to its convenience.
Other public places for EV public charging stations installation
Subsequently, railway stations, petrol stations and cinema halls with parking spaces are ideal for constructing public EV charging stations. Due to high traffic density, visibility, availability of cellular network and the entire criterion based on above table we can suggest that the EV public charging stations should not only be installed here but it will also strengthen EV customer base in Agartala, India. Some places identified in this regard are Rupasi cinema hall, Balaka cinema hall and Tripura puppet theatre.
4. Future Work
It is better to visit each parking place then make a record of the number of users using these place, infrastructure is needed to make favorable electrical vehicle charging station or making a website showing locations of private and public charging stations in Agartala. It will increase more users and a website can be developed displaying the cost ratings and quality of charging stations in Agartala. We further check which type of charging stations are more suitable for the location based on the number of users utilising it.
References
[1] “ELECTRIC VEHICLE CHARGING STATIONS. Technical Installation Guide.” [Online]. Available: http://docplayer.net/9608482-Electric-vehicle-charging-stations-technical-installation-guide.html.
[Accessed: 01-Feb-2017].
[2] J. Y. Yong, V. K. Ramachandaramurthy, K. M. Tan, and N. Mithulananthan, “A review on the state-of-the-art technologies of electric vehicle, its impacts and prospects,” Renew. Sustain. Energy Rev., vol. 49, pp. 365–385, Sep. 2015.
[3] P. Nunes, R. Figueiredo, and M. C. Brito, “The use of parking lots to solar-charge electric vehicles,” Renew. Sustain. Energy Rev., vol. 66, pp. 679–693, Dec. 2016.
[4] T. Lepley and P. Nath, “Photovoltaic covered-parking systems using lightweight, thin-film PV,” in Conference Record of the Twenty Sixth IEEE Photovoltaic Specialists Conference – 1997, 1997, pp. 1305-1308.
[5] “Distribution board,” Wikipedia. 03-Mar-2017.
[6] “Electric Vehicle Charging Infrastructure Deployment Guidelines,” Electric Transportation Engineering Corporation, Jul. 2009.
Source: The 2nd International Conference of Multidisciplinary Approaches on UN Sustainable Development Goals (UNSDGs) | Bangkok Thailand | 28-29 December 2017