Published by Mirosław PAROL1, Sylwester ROBAK1, Łukasz ROKICKI1, Jacek WASILEWSKI2,
Warsaw University of Technology, Institute of Electrical Power Engineering (1)
PSE Innowacje Sp. z o.o. (2)
Abstract. Submarine (offshore) HVAC and HVDC cable power grids are becoming more and more important. The establishment of submarine transmission interconnections between various national power systems and the development of offshore wind farms are main reasons for that. This paper presents the concept of offshore cable power grids, taking into account the issues of the injection of a power generated in offshore wind farms to onshore power grids and the intersystem power exchange. Some general power system requirements with regard to the rules, determining how a submarine cable link and an onshore power grid should cooperate, have been defined. The main subject of this paper is the designing process of HVAC and HVDC submarine cable links. Detailed guidelines on how to design both kinds of submarine cable links, also taking into account some major challenges and practical obstacles have been given. Last but not least, some final conclusions have been drawn and included.
Streszczenie. Podmorskie kablowe sieci elektroenergetyczne HVAC i HVDC stają się coraz ważniejsze. Budowa podmorskich połączeń przesyłowych między systemami elektroenergetycznymi różnych państw oraz rozwój morskich farm wiatrowych są głównymi przyczynami tego stanu rzeczy. Artykuł ten prezentuje koncepcję podmorskich kablowych sieci elektroenergetycznych, biorąc pod uwagę zagadnienia wprowadzenia mocy generowanej w morskich farmach wiatrowych do lądowych sieci elektroenergetycznych i międzysystemowej wymiany mocy. Zdefiniowane zostały niektóre ogólne wymagania systemowe odnoszące się do reguł, jak powinny ze sobą współpracować podmorskie łącze kablowe i lądowa sieć elektroenergetyczna. Głównym tematem tego artykułu jest proces projektowania podmorskich łączy kablowych HVAC i HVDC. Zostały podane szczegółowe wytyczne, jak projektować obydwa rodzaje podmorskich łączy kablowych, biorąc także pod uwagę niektóre główne wyzwania i praktyczne przeszkody. W końcu zostały wyciągnięte i zawarte wnioski końcowe. (Projektowanie łączy kablowych w podmorskich sieciach elektroenergetycznych HVAC i HVDC – zagadnienia wybrane).
Keywords: HVAC and HVDC power transmission, submarine (offshore) power grids, designing of cable link.
Słowa kluczowe: przesył mocy w technologii HVAC i HVDC, podmorskie sieci elektroenergetyczne, projektowanie łącza kablowego.
Introduction
The subject-matter presented in this paper is very important from the practical point of view (i.e. designing practice). It results from the fact that, importance of submarine (offshore) HVAC and HVDC power grids is expected to grow with time. In particular, it will be a result of offshore wind farms being developed and submarine transmission interconnections between various national power systems being established. As a consequence, proper procedures outlining the design of HVAC and HVDC submarine cable links (lines), composing respectively of HVAC and HVDC submarine power grids, need to be formulated. Every single HVDC submarine cable link is composed of a HVDC submarine cable line and converter substations situated on both sides of the line.
The most advanced review of different issues related to HVAC and HVDC submarine power cables has been presented in [1, 2]. Additionally, a few sessions on this subject have been organized during JICABLE’15 Conference [3]. It is worth paying attention to the fact that in the time of planning, apart from different possible power transmission technology (HVAC, HVDC, HVAC-DC systems), one can distinguish several typical classes of submarine power grids structures.
The most important information concerning issues such as: concept of HVAC and HVDC submarine cable power grids, information about existing and planned submarine cable links, short characteristics of these cables, general power system requirements for these cable links, and designing rules of these power links will be presented in consecutive sections of this paper. Some of them are explicitly associated with the topic of designing HVAC and HVDC submarine power grids. Issues discussed in this publication were among others, a subject of [4].
Concept of submarine cable power grids
Offshore wind power, marine gas & oil industry is planned for worldwide development. Additionally, increase in the integration of power systems of individual seaside countries is expected. This creates need for advanced research among others on defining technical standards for planning the submarine (offshore) cable power grids. A planning process of submarine cable power grids should be based on multi-stage optimization problem solving, i.e. determining the time series of power grid structures within the assumed time horizon. Such a task is a complex decision problem in which more than one criterion and a set of limitations (technical, functional, locational, environmental, reliability, and legal and administrative requirements) should be considered. Also the conditions of risk and uncertainty should be taken into account. Existing power infrastructure have a significant influence on the development of submarine power grids, such as connections between seaside power systems (for energy international exchange purposes) and links between offshore installations and the nearest power systems. One of the important steps of the planning process of submarine power grids is to determine target topology requirements of power networks. Structural classes such as: radial, ring, topology with international coordination and meshed topology can be considered in the planning process [5, 6].
The class of international coordination is an evolution of the star topology, in which the existing international power cable link is introduced into the offshore nodal substation. This solution can be used for a relatively short distance between the nodal substation located in the sea and the interconnection submarine cable link.
Within the meshed topology of submarine power grid structure the nodal offshore substations are built in the first order to aggregate offshore installations. Next, the purpose of the submarine interconnection cable is to import/export power and energy. The submarine cable links can form a multi-nodal loop power network or an open (tree) structure. The cost-effectiveness of using a meshed class strongly depends on the planned power and energy exchange between individual domestic power systems.
Different variations of the aforementioned topology classes of submarine power networks can be considered such as: radial-ring, radial-star, meshed with ring aggregation, etc. Each topology of a submarine power grid can be classified as an open (radial, star) or closed one (ring, meshed). The class of open topology ensures only one power flow path between any two grid nodes (within the meaning of onshore or offshore power substations). At least two power flow paths exist in the closed topology class. Different techniques and strategies of power flow control are associated with the particular grid topologies [7]. It is intuitive that closed power grid structures contribute to higher reliability of energy delivery from/to offshore power grid participants. Considering the type of voltage used for transmission or distribution of electric power: AC or DC, it is essential to refer to the following classes of elements of a submarine power grid: power transmission lines and offshore power distribution/conversion nodes.
A selection of specific type of voltage technology (HVAC or HVDC) for the submarine power grids is primarily dependent both on the final grid topology and planned location of the power substations. The latter can function in the submarine power subsystem as: collection, hub (cluster), system connector, system interconnector or mixed. The distances between the nodes of a submarine power grid determine a set of solutions regarding the type and level of applied voltage for transmission cable lines. Low distances between the grid nodes favor the use of HVAC technology. In turn, higher distances enforce the use of HVDC systems. The installed power of offshore generation/load is a second variable affecting the decision whether HVAC or HVDC technology should be used [8].
The selected type and level of voltage for the offshore transmission lines is an input to the selection process of a type and level of voltage for the distribution/conversion nodes. This determines both the number and type of equipment needed to be installed in the offshore and onshore substations. They are i.a.: switchgears, transformers, devices for reactive power compensation, power electronic converters AC/DC and DC/AC (including harmonic filters).
Other inputs to the selection process of a type and level of voltage (including possible combination of voltage types for power transmission lines and distribution nodes HVDCAC) applied to the planned submarine power grid are assumptions formulated by the transmission system operators as well as the available technology of power flow control. The states of the submarine power system mainly depend on the power load and generation at the offshore energy consumers and wind power plants respectively, as well as the international power exchange. The issues associated with control process of power flow depend strongly on both the choice of AC/DC and DC/AC converter technologies used in the submarine power grids and the grid topology [9].
Overview of existing and planned submarine cable links
In the past, submarine cable links have been used primarily to supply individual objects located at a short distance from the shore. Nowadays submarine power cables can provide electricity for distances exceeding 100 km. Due to the increasing popularity of offshore wind farms, submarine cables can be used as export cables and submarine power lines forming submarine power grids. Currently, many running submarine cable connections operate in radial structure. Examples of such solutions are given in [10]. Basic technical data of some existing submarine cable links have been shown in [4]. Schematic of sampled export cable (London Array wind farm export cable) is shown in Fig. 1.

In order to fully exploit the potential of offshore wind energy, many power system operators decide to build a multi – node submarine power grid. The development process is likely to rely on the integration of existing radial connections into larger structures, managed and funded by several AC transmission system operators, or specially appointed, independent submarine grid operator. Examples of such solutions are [12 – 14]:
• Polish submarine power grid,
• Kriegers Flak Combined Grid Solution (KFCGS),
• North Sea Countries Offshore Grid Initiative (NSCOGI).
Offshore power substations Essential are elements of the proposed concept of Polish submarine power grid. They are points of connection of wind farms, as well as cables exporting power to Polish, German, Danish, Swedish and Lithuanian power systems. At the present stage of the project it has not been decided whether the system will be developed as a direct (HVDC) or alternating (HVAC) current grid [12]. Concept of Polish submarine power grid is shown in Fig. 2.

Kriegers Flak Combined Grid Solution anticipates commissioning of three offshore wind farms with total capacity of 938 MW. These offshore wind farms will be combined with the power systems in Germany, Denmark, and Sweden [13]. During the planning of Kriegers Flak network development, concepts of radial connection of each wind farm to the mainland or to the common node on the Baltic Sea were considered. During the research of KFCGS HVAC, HVDC and mixed power grid solutions were analyzed. After completing the analysis the Swedish power grid operator withdrew from the project with a stipulation it will be able to join it at a later time.
Studies on integrated submarine power grids, connecting transmission systems of North Sea countries (NSCOGI) were launched at the end of 2010 [14]. Actions were taken to develop a long – term plan for the development of offshore wind farms in the North Sea and the submarine power grid to allow delivery of power to customers in different countries participating in the project. Due to the relatively large distances between network nodes NSCOGI plans to build necessary infrastructure in HVDC technology. Connection of mainland transmission systems and wind farm generators will be implemented by means of VSC type power electronic converters.
General characteristic of HVAC and HVDC submarine power cables
During the last few dozen years many different types of submarine power cables were designed and manufactured. A very good survey of these cables can be found in [1].
The most important information concerning the following issues related to submarine power cables:
• type of insulation (XLPE, oil-filled paper insulation, paper-mass impregnated insulation (MI), gas-filled insulation);
• current-carrying conductors design (copper, aluminum);
• types and shapes of conductors (solid conductor, stranded round conductor, profile wire conductor, profile wire hollow conductor, segmental (Milliken) conductor, segmental hollow conductor);
• conductors number in three-phase systems (single-core
cables, three-core cables);
• types of cables in DC systems (single-core cables, two-core
(two conductors) cables, coaxial cables);
• water-blocking sheaths;
• armor;
• non-metallic outer sheath;
• optical fibers;
• cable accessories (cable joints, cable terminations, other cable accessories); have been described in [1, 4].
In respective manufacturers’ catalogues, for example in [15 – 18], detailed information on the design of HVAC and HVDC submarine power cables can be found.
General power Grid requirements for submarine cable links
General requirements
Power grid security requirements should be fulfilled by onshore as well as offshore power grids. Hence, submarine cable links should not adversely affect the operation of the existing onshore power grids. Requirements for onshore grids are formulated by authorities responsible for security and reliability. An example of such requirements can be found in [19]. At present, the requirements for offshore power grids are being increasingly developed [20]. When HVAC or HVDC submarine cable link is planned the following issues affecting system security and operation have to be made more specific:
• Network topology. Usually the radial reference scenario of connecting a submarine cable link to the source is considered. For meshed networks or in a cable link with intermediate load, requirements have to be adapted as appropriate.
• Type of generation source. In general, submarine cable links are assumed to be used for connecting wind sources (offshore wind farms). However, it may not always be the case. Due to the variety of marine energy resources (gas resources, energy of sea waves), the cable power line can provide a link for different types of sources (e.g. an offshore gas plant).
• Choice of cable cross-section. For radial systems, for the purpose of offshore wind farms, cable cross-section should be selected with the assumption that the power output of the offshore wind farm is equal to the total sum of installed powers of individual wind turbines comprising the wind farm.
• Maximum link capacity. This parameter is closely related to the capacity of the power grid to balance the loss of power infeed. Thus, this parameter results from the features of the load-frequency control system, and in particular on the control reserve level (seconds, minutes and hours).
• Maximum length. The maximum length of a cable link through which an offshore energy source is connected to the onshore grid is limited, which is due to large cable capacitance. This problem worsens as cable rated voltage increases. With large cable lengths, compensation reactors may prove to be ineffective. Therefore, with some approximation, an assumption can be made that the maximum length of a submarine cable line with rated voltage above 200 kV is 100 km.
• Effect on the onshore power grid. The cable link should be selected at least for normal states (N-0) and for states with single outages (N-1) in the onshore grid and taking into account at least planning contingencies in the onshore grid [21].
• Service life. Due to huge difficulties associated with the construction and repair of submarine cable lines, such systems should be highly reliable. In addition, for the construction of such system to be economically viable, an appropriate service life of the cable line is necessary. A minimum service life of 40 years meets such expectation.
• Occupational safety and health. Working on the sea as well as staying on an offshore substation is associated with an increased exposure to harmful health factors: physical, chemical, biological and psychophysical [22].
Specific features of HVAC submarine cable links
The specific features of HVAC submarine cable links require that particular attention is paid to voltage conditions in onshore grid nodes related to reactive power flow. Reactive power compensation of cable lines can be realized by variable shunt reactors. For optimal operation and maximum utilization of transmission capacity of HVAC cables various reactive control actions can be required [23, 24].
For the compensation of the reactive power of cable lines, variable shunt reactors should be adopted. A selection of reactors parameters are based on cable parameters and load flow analysis. The following options for the location of shunt reactors can be distinguished:
• Case 1 – compensation reactor installed at only one termination of the cable line (in an onshore substation).
• Case 2 – compensation reactors installed on both terminations of the cable line.
Case 1 should be considered as the preferred one.
Case 2 should be considered only where Case 1 does not ensure proper operation of the cable line.
The dynamics of power flow in cable links, due to the variable power output from offshore wind farms, may require fast-reacting systems, such as SVC or STATCOM shunt FACTS devices, to maintain the standards for acceptable voltage performance of power grids. Moreover, FACTS devices like SVC and STATCOM applied in an offshore grid can improve overall multi-machine system stability [25].
Another issue related to energy quality of an onshore grid which can be affected by the offshore grid (along with the sources installed in it) is how to eliminate high-order harmonics. To maintain proper system operating standards, it will be necessary to verify if additional AC harmonic filters should be installed in onshore substations to which the offshore grid is to be connected [26]. It should be noted that, stability is an essential precondition of power grid operation [27, 28].
Specific features of HVDC submarine cable links
Distinct requirements regarding HVDC offshore grids or HVDC offshore transmission systems can be formulated using the following parameters: rated power, rated voltage, frequency, power losses, reliability, availability and maintenance [29]. Additional criteria can include weight or dimensions of devices and systems [30].
LCC and VSC HVDC system technologies are currently available. The technological features analyses show that HVDC VSC can be used for offshore grids [30, 31], and HVDC LCC is the appropriate technology for point-to-point connections between strong systems.
Due to the requirements of the system security and operation, the following issues are particularly important:
• scope of ancillary services (e.g. participation in frequency control),
• fault ride through capability,
• black-start capability.
The onshore grid should make it possible to implement the function of black-start of the HVDC system. This procedure requires relatively low active power and an appropriate voltage in the AC node of the inverter substation. At the same time, the HVDC system should have technical capability to energize the bus-bars of a remote AC substation located on the other termination of the HVDC system.
Designing rules of HVAC and HVDC submarine cable power links
General rules for designing HVAC submarine power cables
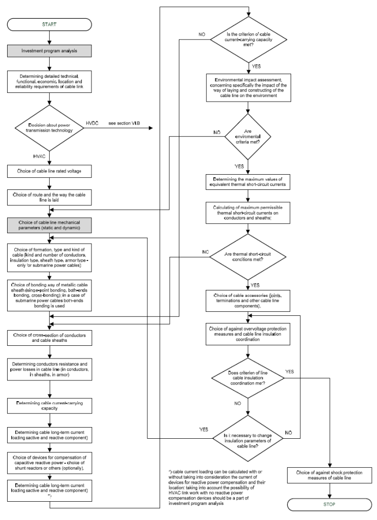
The process of designing HVAC submarine power cables consists of several mostly electrical tasks, as well as some other ones, regarding to different research fields. In Fig. 3, an algorithm of designing HVAC submarine power cable lines has been presented.
The first step of the designing process is an investment program analysis. That kind of analysis in the case of submarine cable link needs to be carried out taking into consideration a wide spectrum of different conditions related to different kinds of possible risk, as well as having in mind various probable expansion scenarios (for instance possible variants of cable link expansion in the direction of offshore power grids). After that, detailed technical, functional, economic, location and reliability requirements of cable link are formulated.
Proper location of the cable line route, both in the offshore and onshore parts, needs to be chosen. It will allow for recognizing geomorphological soil parameters. The soil characteristic is very important, because it allows identification of the final cable routes, as well as identification of difficulties in their laying and heat dissipation conditions. Determining the likely cable line route makes it possible to calculate predicted cable length, both in the onshore and offshore parts.
In the next part of the subsection we will focus only on a case of designing a HVAC cable link, dedicated for the task of exporting the power from offshore wind farm (OWF) to onshore electric power substation.
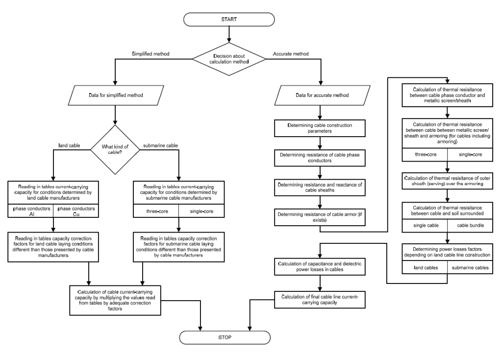
Attention needs to be paid to correct calculation of cable current-carrying capacity and its relation to cable long-term current loading. An algorithm of cable current-carrying capacity calculation is presented in Fig. 4. Other, detailed information about the process of designing HVAC submarine power cable line can be found in [4].
It needs to be noticed that significant parts of the proposed general rules of how to design HVAC cable power lines (links) is still relevant for the case of designing the offshore cable power grids. In the case of HVAC submarine cable power grids, differently than in the case of connecting OWFs to the electric power system, the problem of reactive power management should also be taken into consideration [4]. Making the use of shunt reactors of constant inductance may not be sufficient to ensure demanded reactive power flows and voltage levels in grid nodes. Flexible control and regulation of both voltage and reactive power in HVAC offshore cable power grids may require FACTS devices, like SVC or STATCOM, to be applied.
It should also be expected that values of transmitted active powers via particular cable lines may change. They will not only be the consequence of generation power values in OWFs, but also the subject of TSO regulation policy. Therefore, the right decision on which cable conductor’s cross-sections should be selected will depend on determination of the values of active and reactive components of currents which flow through submarine power grid branches for different possible operation variants of this network.
HVAC power cable lines composing the offshore power grids will be exposed to greater short-circuit powers (currents) appearance and influence, originating from electric power systems, which are connected to these grids, and to some point also from OWFs [4]. OWFs will be mostly connected to the grid via power electronic converters and thus they will not represent significant short-circuit power sources. On the basis of calculated short-circuit currents in offshore power grid branches, it will be possible to determine maximum equivalent thermal short-circuit currents and then check if the criteria concerning short-circuit capacity of conductors and sheaths of selected submarine cables are satisfied.
General rules for designing HVDC submarine power cables
It needs to be emphasized that so far any standards concerning HVDC submarine power cables for rated voltage of above 5 kV with extruded insulation and accessories for them have not been elaborated or published. This situation is very inconvenient and as a consequence, when one is faced with the task of land-based or submarine HVDC links designing, he needs to take advantage of some previous experiences gained during the process of designing land-based and submarine HVAC cable power lines [4].
In this paper HVDC submarine power lines connected to converter substations, which are based on topology of VSC (Voltage Source Converters), are analyzed. In the case of HVDC submarine power links constructing, which serve the task of transmitting the energy from OWFs, arrangements with VSC topology based converters are the only ones that will find application and have practical meaning. Advantages of VSC technology and drawbacks of LCC (Line Commutated Converters) technology have been concisely described in [4]. Because of that, some general rules of how to choose cable cross-sections for a HVDCVSC link (i.e. with VSC topology based converters) will be described later in this paper.
Like in the case of HVAC power cables, designing HVDC power cables, both submarine and land-based ones, includes several purely technical (electrical and mechanical) tasks, as well as some other ones, related to different areas, like for instance the aspect of economic calculations or the issue of natural environment protection.
Designing a HVDC cable power link, being a component of a submarine link, is, similarly as in the case of HVAC submarine power cable designing, the process, that takes place after carrying out investment program analysis, and a task strictly connected to it. The main subject of this paper is the HVDC cable power link serving for the purpose of exporting the power from OWF to onshore electric power substation.
The steps necessary when designing HVDC submarine power cables reflect the ones appropriate for HVAC submarine power cables designing task, which have been described above. Additionally, we also need to select proper AC/DC converter substations. However, the following steps (relevant only for HVAC power cables) need to be omitted: cable line charging power determination, choice of devices for the task of capacitive reactive power compensation.
Other important issues, like environmental aspects, including requirements given in location and environmental decisions, issued by respective administrative authorities, should also be the subject of analysis.
One of the substantial tasks we also need to focus on is the issue of correct calculation of current-carrying capacity of HVDC power cables. It should be underlined that the choice of HVDC cable conductor cross-section differs from the cross-section choice for HVAC cable conductors. Because of the fact that converter substations are characterized by small overloading capacity (about 5 – 10%), short-circuit currents in quasi steady-states (on the link’s DC side) are not being analyzed. However, short-circuit currents should be taken into consideration in transient states (because of overvoltage aspects).
The minimal steps of the building permit design process include:
• develop a design concept (select the routing of the cable line),
• obtain formal legal permits/agreements required for submitting the application for building permit,
• develop building permit design, containing, in particular, the selection of the cable cross-section, cable accessories, cable coding, etc.
Assumptions for the construction of submarine cable lines – onshore segment
Basic requirements
In special cases (river crossing, wetlands, etc.), the parameters of the cable line should be individually selected and agreed with the transmission system operator.
Protection of cables at crossings
It is worth to emphasize that every crossing of existing infrastructure (e.g. pipeline) has its own characteristics and should be designed separately.
Each crossings of cable lines with various assets should be executed is such a way as to:
• cable lines do not hinder the operation of the existing infrastructure, and vice versa,
• repair and maintenance conducted on any existing infrastructure do not generate difficulties on the other asset,
• crossing does not provide any hazards to the surroundings.
Assumptions for the cable line construction – offshore segment
Survey of cable line routing
In the case of power cable links routing requirements regarding the telecommunications cables can be adopted. The minimum requirements can be found in [32]. If the routing of a cable line is being developed, basic design requirements should be taken into consideration (e.g. the location of the offshore power substations). Other factors which can affect cable line routing include: marine operations related to the cable laying and burial, construction stages or depth of burial.

When selecting the subsea cable entry point to onshore area the following factors are important:
• already designated cable corridors,
• coastal conditions, including the conditions of the soil and its stability,
• other already existing civil or military infrastructures.
Submarine cable crossing and parallel laying of cables
General recommendations for design of crossings between power cables and the existing or new telecommunications assets are presented in [33] and [34].
Vertical clearance between the cable and other assets (e.g. gas pipe), as well as horizontal distance between HVDC/HVAC cables belonging to different installations should be maintained [33 – 35].
For the construction of a cable line with the parallel cable layout, the minimum horizontal distance should be 50 meters [36].
Protection against cable mechanical exposures
Burial is the primary method to protect submarine cables. Protection of cable through burial may include: jetting, ploughing, mechanical cutting, and open trench dredging. General burial depth requirements are presented in [4].
For selecting of burial technique the following factors should be analyzed [36]:
• water depth, marine conditions,
• soil / rock properties,
• environmental impact,
• cable length, mechanical properties and specific weight,
• burial depth requirement,
• technique of cable laying,
• potential burial equipment (and support vessel).

Summary and conclusions
Currently, the problem of designing submarine cable links is becoming more and more important. It results from development of offshore wind power which is driven by the renewable energy sector.
The submarine cable power grids concept, the review of submarine cable links, both existing ones and the ones which are planned to be built, general requirements for submarine cable links imposed by power system, and rules of how to design HVAC and HVDC submarine cable power links have been presented among others in the paper. Many different types of submarine power cables were designed and manufactured. Currently, the role of HVAC and HVDC cables is most often performed by cables with extruded insulation (XLPE). Current-carrying conductors are made of copper or aluminum. As for submarine cables conductors, most of them are made of copper.
The process of designing HVAC and HVDC submarine power cables includes several tasks related to different research areas. Designing of a line, which is supposed to be a component of a submarine link, is a procedure most often consisting of many iterations, taking place once the investment program analysis has been carried out, and a task, which is strictly connected to it.
The particular submarine HVAC and HVDC cable links need to be designed and constructed in such a way, that all the electrical, mechanical and environmental requirements for the cable link can be met. Secure cable link cooperation with the power system is also expected to take place, in accordance with mandatory regulations and state of the art of how electric power lines should be designed, imposed by technical standards (recommendations, guidelines). Safety of people, animals and property also needs to be ensured, when constructing, operating and exploiting the submarine cable links. The technical requirements, concerning HVAC and HVDC submarine cable links, should be treated as an integral part of the economic analysis. This analysis leads to the definition of the optimal link structure, taking into account some assumptions regarding to both environmental and economic criteria. Stated technical requirements related to submarine cable links should also take into account submarine power grids (also multi-terminal) which are planned for the future.
Choice of HVDC cable conductor cross-section differs from the choice of HVAC cable conductor cross-section. Because of the fact that converter substations are characterized by small overloading capacity, short-circuit currents in quasi steady-states (on the DC side of the link) are not taken into consideration.
In order to fully exploit the potential of offshore wind energy, many power system operators decide to build a multi – node submarine power grid. The development process is likely to rely on the integration of existing radial submarine connections into larger structures.
A significant part of discussed general rules referring to HVAC and HVDC cable power lines (links) designing is still relevant also for the case of designing the offshore cable power grids. HVAC cable power lines being components of offshore power grids will be exposed to appearance of greater short-circuit currents, originating from connected to these grids electric power systems and to a lesser extent from OWFs.
There is a quite large set of possible topologies of submarine power grids providing both the international power and energy exchange and introducing or receiving energy to/from the offshore installations. Typical classes (topologies) of submarine cable power grids include: radial topology, ring topology, star topology, topology with international coordination, and meshed topology. The final power grid topology as well as the grid development process should be a subject of detailed studies and analyses.
Acknowledgments: This research was supported by the Polish power transmission system operator PSE S.A.
REFERENCES
[1] Wor z yk T. : Submarine power cables. Design, installation, repair, environmental aspects. Springer-Verlag, Berlin, Heidelberg, 2009
[2] Offshore Generation Cable Connection, CIGRE Technical Brochure TB 610, 2015
[3] Sessions and abstracts of papers from the 9th Int. Conf. on Power Insulated Cables, JICABLE’15, available at: http://www.jicable.org/Former_Conferences/sessions.php?year=2015, access on 25.07.2018
[4] Parol M., Robak S., Rokicki L., Wasilewski J.: Selected issues of cable link designing in HVAC and HVDC submarine power grids. Proc. of Int. Symp. “Modern Electric Power Systems” (MEPS’15), July 06-09, 2015, Wroclaw, Poland, Page(s): 8 pp.
[5] North Seas Grid Study, The North Seas Countries Offshore Grid Initiative. Final Report, Working Group 1 – Grid Configuration, 16th November 2012, available at: http://www.benelux.int/files/1414/0923/4478/North_Seas_Grid_ Study.pdf, access on 25.07.2018.
[6] Offshore Grid Development in the North Seas ENTSO-E views. European Network of. Transmission System Operators for Electricity, February 2011, available at: https://docstore.entsoe.eu/fileadmin/user_upload/library/position_papers/110202_NSOG_ENTSOE_Views.pdf, access on 25.07.2018.
[7] Gomis-Bellmunt O., Liang J., Ekanayake J., King R. , and Jenkins N. : Topologies of multiterminal HVDC-VSC transmission for large offshore wind farms. Electric Power Systems Research, 81 (2011), no. 2, 271-281.
[8] Offshore transmission technology. European Network of Transmission System Operators for Electricity, 2011, available at: https://docstore.entsoe.eu/fileadmin/user_upload/_library/publications/entsoe/SDC/European_offshore_grid-Offshore_Technology-_FINALversion.pdf, access on 25.07.2018
[9] Liang J . , Jing T . , Gomis-Bellmunt O., Ekanayake J., and Jenk ins N.: Operation and control of multiterminal HVDC transmission for offshore wind farms. IEEE Transactions on Power Delivery, 26 (2011), no. 4, 2596-2604
[10] https://en.wikipedia.org/wiki/Submarine_power_cable, access on 25.07.2018.
[11] London Array, the world’s largest offshore wind farm, available at: http://www.londonarray.com/wp-content/uploads/London-Array-Brochure.pdf, access on 25.07.2018
[12] Gutowski B. , Joeck R., Witońs ki M. : Koncepcja Budowy Sieci Morskich na Morzu Bałtyckim. Czysta Energia, no. 6/2012, in Polish
[13] Bialek J . W. : European Offshore Power Grid Demonstration Projects. Proc. of the Power and Energy Society General Meeting, 22 – 26 July 2012, San Diego
[14] Cooke D. A., Norton M., Mansoldo A., Rivera A.: Offshore Grid Study. Analysis of the Appropriate Architecture of an Irish Offshore Network. Executive Report, 24 August 2011
[15] XLPE Land Cable Systems. User’s Guide, ABB, Rev. 5, available at: https://abblibrary.s3.amazonaws.com/public/ab02245fb5b5ec41c12575c4004a76d0/XLPE%20Land%20Cable%20Systems%202GM5007GB%20rev%205.pdf, access on 25.07.2018
[16] XLPE Submarine Cable Systems. Attachment to XLPE Land Cable Systems. User’s Guide, ABB, Rev. 5, available at: https://abblibrary.s3.amazonaws.com/public/2fb0094306e48975c125777c00334767/XLPE%20Submarine%20Cable%20Systems%202GM5007%20rev%205.pdf, access on 25.07.2018
[17] HVDC Light® Cables. Submarine and land power cables, ABB, available at: https://library.e.abb.com/public/564b3711c060164dc1257b0c00552e50/HVDC%20Light%20power%20cables.pdf, access on 25.07.2018
[18] HVDC Light® It’s time to connect, ABB, available at: https://library.e.abb.com/public/285c256c03cd4e168eaae9834ad05c90/PRINTPOW0038%20R7%20HR.pdf, access on 25.07.2018
[19] Reliability Standards for the Bulk Electric Systems in North America, North American Electric Reliability Corporation, July 3, 2018. http://www.nerc.com/pa/Stand/Reliability%20Standards%20Complete%20Set/RSCompleteSet.pdf, access on 25.07.2018
[20] ENTSO-E Draft Network Code on High Voltage Direct Current Connections and DC-Connected Power Park Modules, ENTSO-E, Brussels, Belgium, April 30, 2014. https://docstore.entsoe.eu/Documents/Network%20codes%20documents/NC%20HVDC/140430NC%20HVDC.pdf, access on 25.07.2018
[21] Robak S., Machowski J . , Gryszpanowicz K. : Contingency selection for power system stability analysis. Proc. of the 18th Int. Scientific Conference on Electric Power Engineering (EPE), 2017, Kouty nad Desnou, Page(s): 5 pp.
[22] Piotrowski P. J., Robak S., Polewaczyk M. M., Racz kowski R. : Offshore Substation workers’ exposure to
harmful factors – actions minimizing risk of hazards. Medycynapracy, 67 (2016), Jan. 2016, 51-72, doi:10.13075/mp.5893.00320
[23] Gat ta F. M. , Ger i A. , Laur ia S. , and Mac cioni M. : Steady-state operating conditions of very long EHVAC cable lines. Elect. Power Syst. Res., 81 (2011), no. 7, 1525–1533
[24] Lauria S., Palone F.: Optimal Operation of Long Inhomogeneous AC Cable Lines: The Malta-Sicily
Interconnector. IEEE Transactions on Power Delivery, 29 (2017), no. 3, 1036-1044
[25] Wang L., Truong D. N.: Stability Enhancement of DFIGBased Offshore Wind Farm Fed to a Multi-Machine System Using a STATCOM. IEEE Transactions on Power Systems, 28 (2013) no. 3, 2882 – 2889
[26] Bint i Md Hasan K. N. , Rauma K., Luna A., Candela
J . I . , Rodr iguez P.: Harmonic Compensation Analysis in Offshore Wind Power Plants Using Hybrid Filters. IEEE Trans. on Industry Applications, 50 (2014), no. 3, 2050 – 2060
[27] Machowski J . , Kacejko P. , Robak S., Miller P.: Simplified angle and voltage stability criteria for power system planning based on the short-circuit power. INTERNATIONAL TRANSACTIONS ON ELECTRICAL ENERGY SYSTEMS, 25 (2015), Nov. 2015, 3096-3108
[28] Robak S., Gryszpanowicz K.: Rotor angle small signal stability assessment in transmission network expansion planning. ELECTRIC POWER SYSTEMS RESEARCH, 128 (2015), Nov. 2015, 144-150
[29] Akhmatov V., Callavik M. , Franck C., Rye S. E., Ahndorf T., Bucher M. K., Muller H., Schettler F.,
Wiget R. : Technical Guidelines and Prestandardization Work for First HVDC Grids. IEEE Transactions on Power Delivery, 29 (2014), no. 1, 327 – 335
[30] Technical Guidelines for Radial HVDC Networks. PD CLC/TR 50609:2014,The British Standards Institution 2014
[31] Mitra P. , Zhang L . , Harnefors L. : Offshore Wind Integration to a Weak Grid by VSC-HVDC Links Using Power-Synchronization Control: A Case Study. IEEE Transactions on Power Delivery, 29 (2014), no. 1, 453 – 461
[32] Minimum Technical Requirements for a Desk Top Study, International Cable Protection Committee (ICPC) Recommendation No. 9, Issue 4B 2014
[33] Cable Routing and Reporting Criteria, International Cable Protection Committee (ICPC) Recommendation No. 2, Issue 10B 2014
[34] Telecommunications Cable and Oil Pipeline / Power Cables Crossing Criteria, International Cable Protection Committee (ICPC) Recommendation No. 3, Issue 10A 2014
[35] Offshore Electrical Cable Burial for Wind Farms: State of the Art, Standards and Guidance & Acceptable Burial Depths, Separation Distances and Sand Wave Effect. Offshore: Risk & Technology Consulting, Inc.l, November 28, 2011, http://www.offshorewindhub.org/resource/848, access on 25.07.2018
[36] Subsea Power Cables in Shallow Water Renewable Energy Applications, Recommended Practice DNV-RP-J301, 2014
Authors: prof. dr hab. inż. Mirosław Parol, Politechnika Warszawska, Instytut Elektroenergetyki, ul. Koszykowa 75, 00-662 Warszawa, E-mail: miroslaw.parol@ien.pw.edu.pl; dr hab. inż. Sylwester Robak, Politechnika Warszawska, Instytut Elektroenergetyki, ul. Koszykowa 75, 00-662 Warszawa, E-mail: sylwester.robak@ien.pw.edu.pl; mgr inż. Łukasz Rokicki, Politechnika Warszawska, Instytut Elektroenergetyki, ul. Koszykowa 75, 00-662 Warszawa, E-mail: lukasz.rokicki@ien.pw.edu.pl; dr inż. Jacek Wasilewski, PSE Innowacje Sp. z o.o., Al. Jerozolimskie 132, 02-305 Warszawa, E-mail: jacek.wasilewski@pse.pl;
Source & Publisher Item Identifier: PRZEGLĄD ELEKTROTECHNICZNY, ISSN 0033-2097, R. 95 NR 3/2019. doi:10.15199/48.2019.03.02