Published by Andrzej ŁEBKOWSKI, Gdynia Maritime University, Department of Ship Automation
Abstract. The paper presents the construction and properties of an electric vehicle fire extinguishing system. Parameters of several electric vehicles are presented, focusing on used traction battery types and system voltages. Various dangers that are possibly present during operation of an electric vehicle are discussed. The advantages of using the fire extinguishing system for electric vehicles are given.
Streszczenie. W pracy przedstawiono konstrukcję oraz właściwości systemu gaśniczego dla pojazdu z napędem elektrycznym. Zaprezentowano parametry wybranych samochodów elektrycznych pod kątem zastosowanych typów akumulatorów trakcyjnych oraz poziomów napięć. Omówiono zagrożenia, jakie mogą wynikać z tytułu eksploatacji pojazdów elektrycznych. Przedstawiono korzyści wynikające z zastosowania systemu gaśniczego dla pojazdów elektrycznych. (System gaśniczy dla pojazdu z napędem elektrycznym).
Słowa kluczowe: pojazdy elektryczne, system przeciwpożarowy, zwarcia elektryczne, akumulatory litowe.
Keywords: electric vehicles, fire extinguishing system, short circuit, lithium batteries.
Introduction
The progress of electric propulsion systems affects the demand of electric vehicles and hybrid vehicles. Regardless the configuration of the vehicle – battery energy storage (EV, BEV, PEV, EVC), battery combined with an ICE (HEV, PHEV), fuel cell powered (FCEV), if one of the vehicles prime movers is an electric motor, then such a vehicle can be regarded as an electric vehicle. Basing on sales statistics of electric vehicles, there are predictions that in the 2040 the market share of EVs could be on the order of 35% [1,2]. In addition to vehicles marketed by automotive companies, there are numerous designs made by research institutes, academies and independent makers. The amount of vehicles converted from conventional propulsion to electric propulsion (EVC) is very high, which can be inferred from number of sale points and general demand for components needed to construct an electric vehicle. These designs, sometimes only single vehicle projects, can pose somewhat greater risk of harboring design flaws which could lead to e.g. a fire hazard. The lack of sufficient experience in design could lead to design flaws which can translate into potential hazards, including fire hazard. At the same time, with growing sales of electric vehicles, independently of applied state of the art driver aid systems, there are unavoidable, statistically determined road accidents in which these vehicles take part. Additionally, as in the case of other machines, e.g. home appliances and conventional cars, as the time passes some elements or systems of a vehicle will unavoidably reach their end of life, resulting in a malfunction.

For the user, in the best case scenario it will mean only, that their vehicle will not work. In the worst case, the failure of one of electric propulsion system’s elements could start a fire ending in a total loss of the vehicle.
The examples of fires in electric vehicles can be found all over the world, in every place and in every type of the vehicle.

The causes of fire – an uncontrolled and spontaneous combustion of matter – can be various, starting from changes in the internal structure of a material (spontaneous battery ignition), powertrain design errors (wrong choice of cable gauge, lack or insufficient protection from overcurrent and short-circuits in the cabling, inadequate protection from cable insulation abrasion damage due to vibrations present during operation, the action of others (arson), force of the nature acts (e.g. moisture short-circuiting the battery pack during flood, physical damage due to hurricane winds), and finally, road accidents (short-circuits, physical damage to cells causing their ignition).
No matter what are the reasons of physical damage of electric propulsion system components, mainly the battery pack, precautions should be taken to mitigate any dangers to life and limb as well as equipment. Moreover, any fire on board of an electric vehicle usually ends up in total loss and substantial negative financial impact on the vehicle owner’s budget. It is considered, that purely electric vehicles are safer than conventional vehicles [3] or hybrid vehicles (combining electric and conventional propulsion). The latter pose even a greater threat to human life and health due to the fact that they have the disadvantages of both propulsion types: possibility of passenger electrocution and possibility of fuel tank fire or explosion.
Dangers present in electric vehicles are associated mostly with the risk of electrocution caused by damage to the electric propulsion system sustained in a crash, as well as the risk of fire, but it’s development is not as rapid as in conventional cars. Even in case of the battery short-circuit, the fire does not appear and spread as quickly as in conventional vehicles (fig. 3), which allows the occupants more time to leave the vehicle.

The practical experience in the operation of electric vehicles shows that currently used battery types are not 100% safe regarding the possibility of uncontrolled fire. There are numerous examples, where lithium batteries in cell phones, laptop computers, electric vehicles and even passenger jets have spontaneously caught fire. Virtually all types of nickel based batteries (Ni-Cd, Ni-MH) and lithium based batteries (Li-Ion, Li-Polymer) with the exception of lithium iron phosphate batteries (LiFePO4) [11,12,13,14,15,16,17] have a tendency for self-ignition when their terminals become short-circuited (by a physical short-circuit of connected wires, flooding by a conductive liquid like sea water) or by a physical damage to their internal structure (internal short-circuit caused by a damage to the separator between cell electrodes). After a short-circuit on a lithium cell, its temperature rises, the enclosure looses its seal and lets out a mixture of toxic and flammable gases line carbon monoxide or organic electrolyte vapors which results in a fire.

The threat to life and health caused by fire can be minimized by following proper guidelines and procedures in case of an accident, set forth in the handouts provided by the manufacturer of the vehicle. The presented information regards mainly the paths of the high voltage traction cables marked with orange colored conduits, as well as places where such cables can be cut after the accident takes place. The voltage on the terminals of traction battery ranges from 48 up to 650 VDC, while the voltage considered safe to humans is 120V for DC, and 60V for AC. It should also be remembered, that the cutoff of cabling powering the inverter from the battery pack does not guarantee complete safety from electrocution. Capacitive elements present in the system can hold a high voltage on the ends of separated cables for several minutes.
The solution which increases the overall safety level is to place the batteries in reinforced, metal, hermetic battery boxes, as shown in figure 4.
A less favorable approach can be displayed in the battery pack made by E4V, housed in a non-hermetic aluminum box, which also contains numerous cable harnesses and electronic components which can be a source of ignition and fire.

The events of 2012 related to the landfall of Sandy hurricane, which caused a flood at the East Coast of the USA, contributed to flooding of 16 Fisker Karma electric vehicles, causing all of them to ignite and burn down completely [6]. A similar fate happened in 2013-2016 to Tesla made cars, which battery packs were physically damaged during operation on roads.
The presently used extinguishing means – fire extinguishers carried in each vehicle in an easily accessible place, cannot provide the vehicle’s operator full control over the spreading fire. Simultaneously, the vehicle’s construction and enclosing all the powertrain components under the hood and inside the body of the vehicle cause that any eventual fire is noticed only after it is in a very developed stage. Therefore it is recommended to install devices which indicate presence of flames or too high a temperature in the vicinity of powertrain and energy storage devices. One of the elements which can be used to fight a fire are fire systems dedicated to electric vehicles. These systems can employ various methods of firefighting including infrasound (30÷60Hz) [5]. An alternative solution is to incorporate in the internal structure of the cells a new generation of TRPS – thermo-responsive polymer switching materials [8], which disconnect a battery from its terminals during a rise in battery’s temperature and reconnect the terminals when the temperature drops. The purpose of TRPS elements is to isolate the car’s wiring from the battery. This solution however does not prevent the fire caused by a physical damage to the cells themselves.
The author is proposing an application for an electric vehicle, which employs an extinguishing agent (CO2, dry powder, etc.) which can be fed directly into the enclosure of the electrical device. This solution is an effective way to suppress any fire before it spreads, therefore saving the whole vehicle from destruction.
System structure
Fire extinguishing system for an electric vehicle consists of: a control unit, sets of sensors placed in the critical points of an electric powertrain and actuators – electromagnetic valves which when energized, release the extinguishing agent into the enclosure or next to the elements which are suspected of being in risk of fire.

Fig.6. Structure of the fire extinguishing system for an electric vehicle, where:
1-traction motor/motors, 2-power inverter, 3-electrical energy store (battery), 4-AC/DC converter (battery charger), 5-fire and temperature sensors installed on the motor, 6-fire and temperature sensors installed on the power inverter, 7-fire and temperature sensors installed on the battery charger, 9-GSM communication module, 10-ambient temperature sensor, 11-front impact sensor, 12-rear impact sensor, 13-extinguishing agent tank, 14- electromagnetic valve spraying the motor, 15-electromagnetic valve spraying the inverter, 16-electromagnetic valve spraying the battery, 17-electromagnetic valve spraying the battery charger, 18- user interface with alarming function, for communicating the user the actions taken by the fire system, 19-extinguishing agent tank pressure sensor, 20-main contactor connecting the battery to the high voltage vehicle cabling, 21-internal contactor in the battery pack.
In case the batteries in the vehicle are divided into separate battery packs, every pack should be fitted with a set of sensors, electromagnetic valve supplying the extinguishing agents into the box, and contactor which disconnect the high voltage wiring from the batteries. The Control Unit of the fire system can be implemented using a microcontroller (e.g. an ATMEL Atmega324PA). The schematic diagram of the fire system for an electric vehicle structure is presented in the figure 6.
System functions
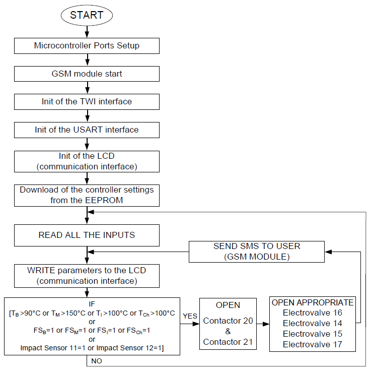
The main element governing the operation of the fire extinguishing system for an electric vehicle is the Control Unit (CU), into which various sensor signals are supplied, such as: fire and temperature sensors installed on the motor, fire and temperature sensors installed on the power inverter, fire and temperature sensors installed on the battery charger, ambient temperature sensor, rear and front impact sensors. The schematic diagram of the fire extinguishing system for an electric vehicle is presented in the figure 7. In the event, the control algorithm programmed into the control unit memory detects, that the signal value on any sensor measuring the temperature on the battery pack (TB – Battery Temperature), the motor (TM – Motor Temperature), the inverter (TI – Inverter Temperature) or the battery charger (TCh – Charger Temperature) exceeds the threshold of reference signal, or any of the fire sensors (FSB – Battery Fire Sensor, FSM – motor fire sensor, FSI – Inverter Fire Sensor, FSCh – Charger Fire Sensor) or impact sensors (11,12) have been activated, the control unit (CU) first disconnects the high voltage circuit by opening the main contactor (20) (with simultaneous opening of the internal contactor (21)) and opens the corresponding electromagnetic valve of the device which sensor has been activated, therefore spraying the inside of given device with the extinguishing agent. Activation of only the impact sensor(s) will just open the contactors.

The reference value threshold, for opening the electromagnetic valves can be independently set for each of the protected powertrain elements: battery temperature TB>90°C, motor temperature TM>150°C, inverter temperature TI>100°C, charger temperature TCh>100°C. The temperature threshold values were selected basing on thermal characteristics of lithium cells [18,19,20]. Each type of chemical battery, including lithium based cells, is subjected to self-heating which can be in simplification treated as proportional to the product of squared current flowing through the cell and the cell’s internal resistance. There is a point, however, where the cell’s temperature will begin to rise on its own, either after reaching a certain temperature due to short-circuit or after a mechanical damage to the electrode separator membrane causing and internal short. For lithium-ion and lithium-polymer cells, at ca. 150°C their safety valve bursts, releasing noxious fumes to the surrounding atmosphere. These gasses can include carbon monoxide (CO), hydrogen fluoride (HF) and phosphorous oxyfluoride (POF3). After exceeding ca. 200°C a thermal runaway process starts, resulting in fast increase of cell’s temperature to about 690°C with presence of flames. Once the runaway starts, the cell’s temperature rises on its own, as the reaction is exothermic. The lithium iron phosphate (LFP) cells reacted slightly different, while they too started to vent gasses at about 150°C, the flames were not present [18].
The fire system, through the user interface, can inform the driver of the actual thermal parameters of the monitored devices, and allows the definition of pre-alarm threshold values. This function allows to alert the user in case the temperature of monitored devices is dangerously high by displaying an appropriate message on the HMI LCD display. Additionally, in case the pressure of the extinguishing agent in the tank drops below the preset value, the fire system can inform the user of this fact. In case the fire breaks out (as indicated by the fire sensor), or the temperature thresholds for powertrain elements are exceeded, the control unit will: turn off the high voltage circuit by opening the contactor (20), isolate the battery by opening the contactor (21), open the appropriate valve releasing the extinguishing agent onto the device in which the fire or elevated temperature was detected. In case only the impact sensors have been activated, the only direct action of the fire system will be deactivating the contactors and displaying a message on the display. In case the impact results in further fire, the system will then react accordingly. The HMI LCD will display a message about the alarm and the measures taken by the fire system. As an extra function, the fire system can remotely warn the user of the fire hazard via an SMS. A short message is sent to the user-defined telephone number, with the information about the event (fire, high temperature or impact) and actions taken by the control unit.

Summary
The presented fire extinguishing system for an electric vehicle, basing on data from temperature sensors, flame sensors and impact sensors, can alert the vehicle’s driver about a fire in the vehicle and proceed with immediate preventive action. The fire system has an advantage over the other solutions, which are limited to disconnecting the battery, that it can react further, by actively trying to extinguish the present fire.
The fire extinguishing system for an electric vehicle can interact with other diagnostic and monitoring systems including remote notification of emergency services, and remote electric vehicles diagnostics.
The installation of the fire system can minimize the financial loss which could arise from a fire, as well as increasing the safety level for the vehicle occupants and other traffic participants. Application of the fire system for an electric vehicle together with other technologies, like thermal management system, battery management system, battery short-circuit protection, proactive cell design and packing (mechanical crash protection, flood protection), can synergistically increase the level of safety and allows longer life of the battery.
REFERENCES
[1] Randall T., Here’s How Electric Cars Will Cause the Next Oil Crisis, Bloomberg, http://www.bloomberg.com, 02.2016.
[2] Herron D., Model S Catches Fire in Norway at Supercharger, charging system seemingly at fault, The Long Tail Pipe, http://www.longtailpipe.com, 01.2016.
[3] Herron D., Electric Cars Are Safer Than Gasoline Cars, The Long Tail Pipe, http://www.longtailpipe.com, 08.2015.
[4] Loveday E., Crash Involving Tesla Model S And Gas-Fueled Car Results In ICE Vehicle Fire, INSIDE EVs, http://www.insideevs.com, 04.2016.
[5] Prindle D., Fighting Fire With Bass? Sounds Crazy, But These College Students Are Making It Happen, DIGITAL TRENDS, http://www.digitaltrends.com, 03.2015.
[6] Herron D., Fisker Determines Cause of Karma Fires Following Hurricane Sandy Flooding, The Long Tail Pipe, http://www.longtailpipe.com, 11.2012.
[7] DeMorro Ch., 99.99% Of Nissan LEAF Batteries Still In Operation, Clean Technica, http://www.cleantechnica.com, 03.2015.
[8] Chen Z., Hsu P.H., Lopez J., Li Y., To J.W.F., Liu N., Wang Ch., Andrews S.C., Liu J., Cui Y., Bao Z., Fast And Reversible Thermoresponsive Polymer Switching Materials For Safer Batteries, Nature Energy, article no. 15009, DOI: 10.1038/NENERGY.2015.9, 01.2016.
[9] Kelly T., Scott A., Japan Air Grounds Boeing 787 After Battery Problem, REUTERS, http://www.reuters.com, 01.2014.
[10] Chanson C., Safety of lithium-ion batteries, The European Association for Advanced Rechargeable Batteries, 2013.
[11] The Electric Vehicle Photo Album, http://www.evalbum.com, 2016.
[12] Hu G., Duan S., Cai T., Liu B.C., Modeling, Control and Implementation of a Lithium-ion Battery Charger in Electric Vehicle Application, Przegląd Elektrotechniczny, 01b (2012), p.255-258.
[13] Pereirinha P., Trovao J., Santiago A., Set up and test of a LiFePO4 battery bank for electric vehicle, Przegląd Elektrotechniczny, 01a (2012), p.193-197.
[14] Liu H. , Chen X., Wang X., Overview and Prospects on Distributed Drive Electric Vehicles and Its Energy Saving Strategy, Przegląd Elektrotechniczny, 07a (2012), p.122-125.
[15] Fan L., Liu Y., Fuzzy Logic Based Constant Power Control of a Proton Exchange Membrane Fuel Cell, Przegląd Elektrotechniczny, 05b (2012), p.72-75.
[16] Souza D.A., Pinto V.P., Nascimento L.B.P., Torres J.L.O., Gomes J.P.P., Sá Junior J.J.M., Almeida R.N.C., Battery Discharge forecast applied in Unmanned Aerial Vehicle, Przegląd Elektrotechniczny, 02 (2016), p.185-192.
[17] Jaroszyński L., Secondary lithium batteries for electric vehicles, Przegląd Elektrotechniczny, 08 (2011), p.280-284.
[18] Larsson F., Andersson P., Mellander B.E., Lithium-Ion Battery Aspects on Fires in Electrified Vehicles on the Basis of Experimental Abuse Tests, Batteries 2016, 2, 9; doi:10.3390/batteries2020009, (2016).
[19] Volck T., Sinz W., Gstrein G., Breitfuss Ch., Heindl S.F., Steffan H., Freunberger S., Wilkening M., Uitz M., Fink C., Geier A., Method for Determination of the Internal Short Resistance and Heat Evolution at Different Mechanical Loads of a Lithium Ion Battery Cell Based on Dummy Pouch Cells, Batteries 2016, 2, 8; doi:10.3390/batteries2020008, (2016).
[20] Zhang Ch., Li K., Deng J., Real-time estimation of battery internal temperature based on a simplified thermoelectric model, Journal of Power Sources, 302 (2016) p.146-154.
Author: dr inż. Andrzej Łebkowski, Akademia Morska w Gdyni, Katedra Automatyki Okrętowej, ul.Morska 83, 81-225 Gdynia, E-mail: andrzejl@am.gdynia.pl.
Source & Publisher Item Identifier: PRZEGLĄD ELEKTROTECHNICZNY, ISSN 0033-2097, R. 93 NR 1/2017. doi:10.15199/48.2017.01.77